The 1% Treaty: Harnessing Greed to Eradicate Disease
6.65k diseases (95% CI: 5.70k diseases-8.24k diseases) diseases have 0 FDA-approved treatments. At current trial capacity (15 diseases/year (95% CI: 8 diseases/year-30 diseases/year) new first treatments/year), exploring the therapeutic search space takes ~443 years (95% CI: 324 years-712 years).
Redirect 1% of military spending ($27.2B/year) to pragmatic clinical trials. Trial capacity jumps 12.3x (95% CI: 4.19x-61.3x). Search space explored in ~36 years (95% CI: 11.6 years-77.2 years) instead of centuries. Average treatment reaches patients 212 years (95% CI: 135 years-355 years) sooner. Timeline shift saves 10.7B deaths (95% CI: 7.39B deaths-16.2B deaths), valued at $84.8 quadrillion (95% CI: $62.4 quadrillion-$97.3 quadrillion).
Cost-effectiveness: $0.0018 (95% CI: $0.0007-$0.0041)/DALY, 50.3kx (95% CI: 23.7kx-111.7kx) better than bed nets. Even at 1% (95% CI: 0.1%-10%) probability of treaty adoption, risk-adjusted cost-effectiveness remains superior to the best existing global health interventions. Incentive Alignment Bonds address political feasibility by tying legislators’ career incentives to a public voting scorecard.
war-on-disease, 1-percent-treaty, medical-research, public-health, peace-dividend, decentralized-trials, dfda, dih, victory-bonds, health-economics, cost-benefit-analysis, clinical-trials, drug-development, regulatory-reform, military-spending, peace-economics, decentralized-governance, wishocracy, blockchain-governance, impact-investing
This document outlines a theoretical economic architecture. It is not an offer to sell securities or a solicitation of investment. The “Incentive Alignment Bond” is a proposed instrument to be issued by a qualified Special Purpose Vehicle (SPV) under applicable securities regulations. The authors invite sovereign entities, philanthropic foundations, or policy institutes to adopt, audit, and implement this architecture.
This document is written for:
- Philanthropic foundations (Gates, Open Philanthropy, Wellcome Trust) evaluating high-leverage health interventions
- Sovereign wealth funds or development finance institutions seeking policy-contingent impact investments
- Policy institutes (Brookings, RAND, CGD) that could validate the political feasibility assumptions
- Experienced lobbyists or former legislators who can assess whether the advocacy budget is realistic
What we need: Not funding, but validation. A credible third party (former Senator, defense lobbyist, multilateral institution advisor) who can publicly assess whether the mechanism is plausible.
Abstract
The bottleneck: Approximately 6.65k diseases (95% CI: 5.70k diseases-8.24k diseases) diseases lack effective treatments. At current trial capacity (~15 diseases/year (95% CI: 8 diseases/year-30 diseases/year) new treatments/year), systematically testing all 9.50M combinations plausible drug-disease combinations would take ~443 years (95% CI: 324 years-712 years). Effectively never.
\[ \begin{gathered} N_{untreated} \\ = N_{rare} \times 0.95 \\ = 7{,}000 \times 0.95 \\ = 6{,}650 \end{gathered} \]
The solution: Redirecting 1% of global military spending ($27.2B/year) to pragmatic clinical trials increases capacity 12.3x (95% CI: 4.19x-61.3x) (to ~185 diseases/year (95% CI: 107 diseases/year-490 diseases/year) treatments/year). Pragmatic trials cost $929 (95% CI: $97-$3K)/patient versus $41K (95% CI: $20K-$120K)/patient for traditional trials, enabling vastly more parallel research. This reduces time to explore all therapeutic possibilities from ~443 years (95% CI: 324 years-712 years) to ~36 years (95% CI: 11.6 years-77.2 years).
The impact: Treatments that would have taken decades to even begin researching under the status quo get discovered and delivered decades earlier. Combined with eliminating the 8.2 years (95% CI: 4.85 years-11.5 years)-year regulatory efficacy delay (via opt-in access to ubiquitous trials after Phase I safety), the average treatment reaches patients 212 years (95% CI: 135 years-355 years) sooner. This timeline shift saves 10.7B deaths (95% CI: 7.39B deaths-16.2B deaths), valued at $84.8 quadrillion (95% CI: $62.4 quadrillion-$97.3 quadrillion).
Cost-effectiveness: $0.0018 (95% CI: $0.0007-$0.0041)/DALY via treaty advocacy (50.3kx (95% CI: 23.7kx-111.7kx) better than bed nets) or $0.841 (95% CI: $0.242-$1.75)/DALY via direct funding. ROI ranges from 637:1 (95% CI: 569:1-790:1) (R&D savings only) to 84.8M:1 (95% CI: 46.6M:1-144M:1) (complete benefits). This qualifies as cost-saving: it reduces costs while improving outcomes.
Robustness: Even at 1% (95% CI: 0.1%-10%) probability of treaty adoption, risk-adjusted cost-effectiveness ($0.177 (95% CI: $0.029-$3.20)/DALY) remains 503x (95% CI: 29.9x-3.0kx) better than bed nets. Monte Carlo simulation (10,000 trials) confirms the intervention remains cost-saving across parameter uncertainty. Incentive Alignment Bonds provide the political mechanism: by tying legislators’ electoral support and post-office career prospects to a public voting scorecard, they convert treaty support from political liability to career advantage.
Impact Mechanism: The 212 years (95% CI: 135 years-355 years)-year average timeline shift combines two complementary effects:
| Benefit Type | Timeline Shift | Mechanism | Impact |
|---|---|---|---|
| Efficacy Lag Elimination | Offer conditional access via opt-in pragmatic trials after Phase I safety, with continuous real-world monitoring replacing Phase II/III efficacy delay | All newly discovered treatments reach patients 8.2 years (95% CI: 4.85 years-11.5 years) sooner | |
| Discovery Acceleration | 204 years (95% CI: 123 years-350 years) average | Scale trial capacity 12.3x (95% CI: 4.19x-61.3x) (from 15 diseases/year (95% CI: 8 diseases/year-30 diseases/year) to 185 diseases/year (95% CI: 107 diseases/year-490 diseases/year) diseases/year), enabling parallel exploration of therapeutic space | Treatments that already exist among safe compounds are discovered 204 years (95% CI: 123 years-350 years) earlier |
| Combined Total | 212 years (95% CI: 135 years-355 years) | Both effects act simultaneously | 212 years (95% CI: 135 years-355 years)-year average timeline shift for treatment delivery |
Interpreting the 212 years (95% CI: 135 years-355 years)-Year Timeline Figure: This is a discovery capacity model result, not “time travel” or a prediction that we will achieve results centuries from now. If we must test 9.50M combinations drug-disease combinations to find all effective treatments, the current system (15 diseases/year (95% CI: 8 diseases/year-30 diseases/year) treatments/year) would take ~443 years (95% CI: 324 years-712 years) to explore this therapeutic search space. Scaling capacity 12.3x (95% CI: 4.19x-61.3x) reduces exploration time to ~36 years (95% CI: 11.6 years-77.2 years). The “212 years (95% CI: 135 years-355 years)” represents the average time a treatment that could be discovered today would have waited under the old system versus the new system. Treatments discovered sooner save lives during the intervening period; this cumulative benefit over the acceleration period yields the headline mortality and economic figures.
How the 12.3x (95% CI: 4.19x-61.3x) capacity increase works: Redirecting $27.2B/year at $929 (95% CI: $97-$3K)/patient (based on ADAPTABLE trial; RECOVERY achieved $500 (95% CI: $400-$2.50K)/patient under exceptional NHS/COVID conditions) enables 23.4M patients/year (95% CI: 9.44M patients/year-96.8M patients/year) annual trial participants vs. current 1.90M patients/year (95% CI: 1.50M patients/year-2.30M patients/year), increasing trial completion rate from 15 diseases/year (95% CI: 8 diseases/year-30 diseases/year) to 185 diseases/year (95% CI: 107 diseases/year-490 diseases/year) diseases/year. This removes the primary bottleneck to medical progress: currently less than 0.06% of willing patients can access trials, and over 9.50k compounds (95% CI: 7.00k compounds-12.0k compounds) proven-safe compounds (FDA-approved drugs + GRAS substances) remain untested for most conditions they could improve.
Methods: Cost-benefit analysis, NPV calculations, QALY modeling, and ICER analysis using SIPRI military expenditure data, WHO mortality statistics, Harvard meta-analysis of 108 embedded pragmatic trials138, and published clinical trial cost literature. Conservative estimates exclude research acceleration effects; complete estimates include all quantifiable benefits. All parameters, data sources, and uncertainty ranges documented in Parameters and Calculations.
Implications: This intervention corrects a fundamental capital misallocation: military spending creates depreciating assets (weapons become obsolete), while medical research creates appreciating assets (treatments compound in value). Comparable to smallpox eradication (280:1 ROI), it represents the highest-ROI reallocation available to policymakers.
Important limitations: (1) Economic value estimates are cumulative over the ~212 years (95% CI: 135 years-355 years)-year timeline shift, not annual values. (2) All estimates are conditional on successful treaty implementation. (3) Phase I safety testing remains mandatory. What changes is eliminating post-safety efficacy delays. (4) The “quadrillion dollar” figures represent monetized value of lives saved over centuries of accelerated medical progress, using standard QALY methodology.
Keywords: 1% Treaty, pragmatic clinical trials, regulatory delay, cost-effectiveness analysis, DALY, peace dividend
Key Findings
The proposal: Redirect 1% of global military spending ($27.2B/year) to fund pragmatic clinical trials that allow patient access after Phase I safety verification, rather than waiting 8.2 years (95% CI: 4.85 years-11.5 years) additional years for Phase II/III efficacy confirmation before patient access.
| Metric | Value | Context |
|---|---|---|
| Efficacy Lag Eliminated | Conditional access via opt-in pragmatic trials after Phase I safety | |
| Cost-Effectiveness | $0.0018 (95% CI: $0.0007-$0.0041)/DALY | 50.3kx (95% CI: 23.7kx-111.7kx) better than bed nets ($89 (95% CI: $78-$100)/DALY) |
| Cost-Effectiveness (Risk-Adjusted) | $0.177 (95% CI: $0.029-$3.20)/DALY | At 1% (95% CI: 0.1%-10%) success probability, still 503x (95% CI: 29.9x-3.0kx) better than bed nets |
| Treaty Leverage | $1B campaign unlocks $475B (95% CI: $211B-$651B) (vs direct funding at $0.841 (95% CI: $0.242-$1.75)/DALY) | |
| ROI (Conservative) | R&D savings only (44.1x (95% CI: 39.4x-89.1x) cheaper trials) | |
| ROI (Complete) | Complete health timeline shift benefits (efficacy lag + discovery acceleration) | |
| Discovery Acceleration | 204 years (95% CI: 123 years-350 years) average | From 12.3x (95% CI: 4.19x-61.3x) trial capacity enabling parallel therapeutic space exploration |
| Total Timeline Shift | Discovery acceleration (204 years (95% CI: 123 years-350 years) yrs) + efficacy lag (8.2 years (95% CI: 4.85 years-11.5 years) yrs) | |
| Lives Saved (Total) | One-time benefit over 212 years (95% CI: 135 years-355 years)-year timeline shift | |
| DALYs Averted | Captures morbidity, not just mortality | |
| Total Economic Value | $84.8 quadrillion (95% CI: $62.4 quadrillion-$97.3 quadrillion) |
10.7B deaths (95% CI: 7.39B deaths-16.2B deaths) standard QALY valuation |
| Research Acceleration | 246 years (95% CI: 83.8 years-1.23k years) research-equivalent years in 20 calendar years | |
| Therapeutic Space Explored | Time to test first treatments for ALL diseases (vs. 443 years (95% CI: 324 years-712 years), effectively never) | |
| Investment Required | Annual benefits ($172B (95% CI: $140B-$213B)) exceed costs |
Bottom line: Cost-saving intervention comparable to smallpox eradication (280:1 ROI).
Phase I safety testing remains mandatory. This is the testing that prevented thalidomide in the United States. What changes is eliminating the 8.2 years (95% CI: 4.85 years-11.5 years)-year efficacy delay (Phase II/III) after safety is verified.
The current system is demonstrably unsafe:
- Vioxx killed 38,000-55,000 people over 5 years (1999-2004) under the “safe” current system because voluntary adverse event reporting captures only 1-10% of events
- Proposed system uses automated EHR monitoring of all patients, detecting safety signals in months instead of years
- Traditional trials test 100-300 patients; pragmatic trials test 10,000-100,000+ patients with continuous monitoring
For every person protected from an unsafe drug (Type I error prevention), the current system kills 3.07k:1 (95% CI: 2.88k:1-3.12k:1) people by delaying access to beneficial treatments (Type II errors). See Safety Concerns for full analysis.
Introduction
Historical Precedents for Grand Challenges
Health economics literature identifies three historical cost-saving interventions:
- Smallpox eradication (1967-1980): 280:1 ROI103, eliminating a disease that killed 300-500 million people in the 20th century alone
- Childhood vaccination programs: Self-funding interventions generating $15B (95% CI: $8.79B-$23.3B) in annual economic benefits20
- Water fluoridation: 23:1 ROI in dental health improvements135
These successes share common features: systemic interventions that address root causes rather than symptoms, positive externalities that compound over time, and political consensus achieved through demonstrated value. They also share a critical limitation: they targeted specific diseases or conditions. No historical intervention has systematically accelerated the discovery process itself.
The Medical Research Bottleneck
Current medical research faces fundamental capacity constraints that limit our ability to discover which treatments actually work:
| Current System Limitation | Value | Impact |
|---|---|---|
| Trial participation rate | 0.06% of willing patients | Massive unmet research capacity25 |
| Untested safe compounds | 9.50k compounds (95% CI: 7.00k compounds-12.0k compounds) proven-safe (FDA-approved drugs + GRAS) | 0.342% (95% CI: 0.21%-0.514%) of drug-disease space explored35 |
| Traditional trial cost | $41K (95% CI: $20K-$120K)/patient | Makes comprehensive testing economically infeasible115 |
| Pragmatic trial cost | $929 (95% CI: $97-$3K)/patient | 44.1x (95% CI: 39.4x-89.1x) cost reduction enables systematic exploration (meta-analysis of 108+ trials138) |
Multiple large-scale pragmatic trials and systematic reviews demonstrate that pragmatic trial design maintains scientific rigor while dramatically reducing costs. A Harvard meta-analysis of 108 embedded pragmatic trials found median costs of $97/patient138. The Oxford RECOVERY trial achieved $500 (95% CI: $400-$2.50K)/patient (under exceptional NHS/COVID conditions), while the PCORnet ADAPTABLE trial achieved $929 (95% CI: $929-$1.40K)/patient under normal conditions1. Our system projections use the conservative ADAPTABLE estimate ($929 (95% CI: $97-$3K)/patient). This 44.1x (95% CI: 39.4x-89.1x) cost reduction transforms the economics of medical research: what was previously too expensive to test becomes systematically explorable.
Contribution to Literature
Key Contributions to Health Economics Literature:
- Regulatory delay cost quantification
- First comprehensive estimate of the 8.2 years (95% CI: 4.85 years-11.5 years)-year efficacy lag cost
- $1.19 quadrillion (95% CI: $443T-$2.41 quadrillion) in foregone economic value
- 416M deaths (95% CI: 225M deaths-630M deaths) lives lost (excludes unavoidable deaths)
- Uses standard QALY methodology ($150K (95% CI: $100K-$199K)/QALY)
- Trial capacity expansion benefits
- Quantifies impact of 12.3x (95% CI: 4.19x-61.3x) trial capacity on disease eradication timeline
- 204 years (95% CI: 123 years-350 years) average acceleration in first treatment discovery
- Combined with efficacy lag: 212 years (95% CI: 135 years-355 years)-year total timeline shift
- 10.7B deaths (95% CI: 7.39B deaths-16.2B deaths) total lives saved, $84.8 quadrillion (95% CI: $62.4 quadrillion-$97.3 quadrillion) economic value
- Cost-effectiveness under political uncertainty
- Risk-adjusted analysis at 1% (95% CI: 0.1%-10%) adoption probability
- $0.177 (95% CI: $0.029-$3.20)/DALY expected cost-effectiveness
- Monte Carlo validation across 10,000 scenarios
- Demonstrates robustness to parameter uncertainty
- Self-sustaining funding mechanism
- Incentive Alignment Bonds align investors, politicians, patients
- Converts military spending (0.6x (95% CI: 0.4x-0.9x) economic multiplier) → health research (4.3x (95% CI: 3x-6x) multiplier)
- Legally-binding treaty with market-based incentives
- No reliance on altruism or bureaucratic mandate
The analysis that follows uses standard cost-benefit methodology (NPV, QALY modeling, ICER analysis) applied to SIPRI military expenditure data, WHO mortality statistics, and published clinical trial cost literature. All parameter uncertainty is quantified through Monte Carlo simulation (10,000 trials) with tornado diagrams identifying key drivers of variance.
Research Hypothesis
Primary Hypothesis: Reallocating 1% of global military spending ($27.2B annually) to fund decentralized pragmatic clinical trials generates return on investment between 637:1 (95% CI: 569:1-790:1) (conservative estimate, R&D savings only) and 84.8M:1 (95% CI: 46.6M:1-144M:1) (complete estimate, including peace dividend and all direct benefits), representing a dominant health intervention that simultaneously reduces costs while improving health outcomes.
Null Hypothesis (H₀): The intervention does not generate positive net economic value (ROI ≤ 1:1)
Alternative Hypothesis (H₁): The intervention generates substantial positive returns (ROI > 1:1), comparable to or exceeding history’s most successful public health interventions (smallpox eradication: 280:1103)
Testable Predictions:
- Conservative case: NPV benefit of $389B (95% CI: $326B-$484B) over 10 years-year horizon
- Cost-effectiveness: Cost per DALY < $0 (cost-saving while improving health)
- Research acceleration: 12.3x (95% CI: 4.19x-61.3x) increase in completed trials per year
- Self-funding threshold: Annual benefits exceed annual costs by year 3 of implementation
Nomenclature and Key Terms
NPV (Net Present Value): Economic metric that discounts future cash flows to present-day values, accounting for the time value of money. Used to compare costs and benefits occurring at different times.
QALY (Quality-Adjusted Life Year): Standard health economics measure combining quantity and quality of life. One QALY = one year of life in perfect health. Used to compare health interventions across different conditions.
Cost per DALY: Standard metric for comparing health interventions - the cost to avert one Disability-Adjusted Life Year (year of healthy life lost to disease). This analysis uses cost per DALY throughout; ICER (Incremental Cost-Effectiveness Ratio) is the equivalent metric using QALYs instead of DALYs.
ROI (Return on Investment): Ratio of net benefits to costs. Calculated as NPV(Benefits) / NPV(Costs) for time-adjusted analysis, or Annual Benefits / Annual Costs for simple analysis.
A Decentralized FDA: A regulatory wrapper that automates trial creation, IRB approval, liability insurance, and simultaneous multi-agency submissions (FDA, EMA, PMDA, etc.) across countries. Like TurboTax abstracts away tax code complexity, the system abstracts away regulatory complexity: researchers define hypotheses, and the system handles compliance. Uses real-world data, electronic health records, and decentralized patient participation. Reduces per-patient costs by 50-95% compared to traditional trials.
A decentralized institutes of health: A pattern for decentralized, programmable, and democratic organizations that implement health initiatives. A decentralized institutes of health can be funded by a 1% Treaty Fund to subsidize patient participation in pragmatic clinical trials.
Peace Dividend: Economic benefits from reduced military spending, including fiscal savings, reduced conflict-related economic damage, and favorable economic multiplier effects from reallocating resources to productive sectors.
Cost-Saving Intervention (technical term: “dominant intervention”): Interventions that both reduce costs AND improve health outcomes. Generally recommended regardless of willingness-to-pay thresholds (e.g., vaccination programs, smoking cessation).
A 1% Treaty: Proposed international agreement where signatory nations commit to reducing military expenditure by 1% and redirecting those funds ($27.2B globally) to pragmatic clinical trials infrastructure.
\[ \begin{gathered} Funding_{treaty} \\ = Spending_{mil} \times Reduce_{treaty} \\ = \$2.72T \times 1\% \\ = \$27.2B \end{gathered} \]
A 1% Treaty Fund: The treasury that receives and allocates the 1% of military spending reallocated by the 1% Treaty. It funds pragmatic clinical trials, which can be implemented through networks of decentralized institutes of health.
Pragmatic Clinical Trial: Trial design using real-world settings and broad eligibility criteria rather than highly controlled laboratory conditions, improving generalizability and dramatically reducing costs. Examples: Oxford RECOVERY (COVID, 47,000 patients), PCORnet ADAPTABLE (cardiovascular, 15.1k patients patients), and 108+ trials documented in Harvard meta-analysis138.
Problem Statement
Current Resource Allocation
Humanity’s budget priorities, explained simply:
Government clinical trials spending: $4.50B (95% CI: $3B-$6B)57/year (testing which medicines actually work)
Ratio: 604:1 (95% CI: 453:1-894:1) (global spending on weapons exceeds spending on discovering which drugs treat diseases by 604:1 (95% CI: 453:1-894:1))
\[ \begin{gathered} Ratio_{mil:RD} \\ = \frac{Spending_{mil}}{Spending_{RD}} \\ = \frac{\$2.72T}{\$67.5B} \\ = 40.3 \end{gathered} \]
Understanding the comparison: While total government medical research spending is $67.5B (95% CI: $54B-$81B) (including basic research, translational research, and clinical trials), government clinical trial funding is only $4.50B (95% CI: $3B-$6B). The 1% treaty redirects $27.2B to pragmatic clinical trials, increasing government clinical trial funding ~7-fold.
The bottleneck isn’t basic research or laboratory science. It’s clinical trials. We’ve tested 0.342% (95% CI: 0.21%-0.514%) of possible drug-disease combinations using existing safe compounds. Not because the science is impossible, but because traditional trials cost $41K (95% CI: $20K-$120K) per patient while pragmatic trials like Oxford RECOVERY run for $500 (95% CI: $400-$2.50K) per patient. At current funding levels, testing the remaining 99.7% (95% CI: 99.5%-99.8%) of therapeutic space would take millennia. Meanwhile, military budgets dwarf the funding needed to automate ubiquitous clinical trials and systematically explore what actually helps people.
Disease treatment vs. curing disease
Symptomatic treatment: $8.20T (95% CI: $6.50T-$10T)56/year (managing symptoms, not fixing root causes)
Disease burden: $109T (95% CI: $79.8T-$144T)/year in lost productivity, premature death, disability
\[ \begin{gathered} Burden_{disease} \\ = Cost_{medical,direct} + Loss_{life,disease} \\ + Loss_{productivity} \\ = \$9.9T + \$94.2T + \$5T \\ = \$109T \end{gathered} \]
- Curative research: $67.5B (95% CI: $54B-$81B)59/year
That’s 0.0525% (95% CI: 0.0474%-0.0588%) of the disease burden spent on actually fixing the problem:
\[ \begin{gathered} Pct_{RD:burden} \\ = \frac{Spending_{RD}}{Cost_{health+war}} \\ = \frac{\$67.5B}{\$129T} \\ = 0.0525\% \\[0.5em] \text{where } Cost_{health+war} \\ = Cost_{war,total} + Burden_{disease} + Spending_{symptom} \\ = \$11.4T + \$109T + \$8.2T \\ = \$129T \\[0.5em] \text{where } Cost_{war,total} \\ = Cost_{war,direct} + Cost_{war,indirect} \\ = \$7.66T + \$3.7T \\ = \$11.4T \\[0.5em] \text{where } Cost_{war,direct} \\ = Loss_{life,conflict} + Damage_{infra,total} \\ + Disruption_{trade} + Spending_{mil} \\ = \$2.45T + \$1.88T + \$616B + \$2.72T \\ = \$7.66T \\[0.5em] \text{where } Loss_{life,conflict} \\ = Cost_{combat,human} + Cost_{state,human} \\ + Cost_{terror,human} \\ = \$2.34T + \$27B + \$83B \\ = \$2.45T \\[0.5em] \text{where } Cost_{combat,human} \\ = Deaths_{combat} \times VSL \\ = 234{,}000 \times \$10M \\ = \$2.34T \\[0.5em] \text{where } Cost_{state,human} \\ = Deaths_{state} \times VSL \\ = 2{,}700 \times \$10M \\ = \$27B \\[0.5em] \text{where } Cost_{terror,human} \\ = Deaths_{terror} \times VSL \\ = 8{,}300 \times \$10M \\ = \$83B \\[0.5em] \text{where } Damage_{infra,total} \\ = Damage_{comms} + Damage_{edu} + Damage_{energy} \\ + Damage_{health} + Damage_{transport} \\ + Damage_{water} \\ = \$298B + \$234B + \$422B + \$166B + \$487B + \$268B \\ = \$1.88T \\[0.5em] \text{where } Disruption_{trade} \\ = Disruption_{currency} + Disruption_{energy} \\ + Disruption_{shipping} + Disruption_{supply} \\ = \$57.4B + \$125B + \$247B + \$187B \\ = \$616B \\[0.5em] \text{where } Cost_{war,indirect} \\ = Damage_{env} + Loss_{growth,mil} \\ + Loss_{capital,conflict} + Cost_{psych} \\ + Cost_{refugee} + Cost_{vet} \\ = \$100B + \$2.72T + \$300B + \$232B + \$150B + \$200B \\ = \$3.7T \\[0.5em] \text{where } Burden_{disease} \\ = Cost_{medical,direct} + Loss_{life,disease} \\ + Loss_{productivity} \\ = \$9.9T + \$94.2T + \$5T \\ = \$109T \end{gathered} \]
Mortality and Morbidity Burden
The World Health Organization reports 150k deaths/day17 daily deaths from disease and aging. Many of these are eventually avoidable with accelerated biomedical progress (55.0M deaths/year (95% CI: 46.6M deaths/year-63.2M deaths/year) annually).
This mortality burden exceeds:
- Annual terrorism deaths111 by a factor of 18.4k:1 (95% CI: 15.6k:1-21.1k:1)
\[ \begin{gathered} Ratio_{dis:terror} \\ = \frac{Deaths_{curable,ann}}{Deaths_{9/11}} \\ = \frac{55M}{3{,}000} \\ = 18{,}400 \end{gathered} \]
- Annual war deaths42 by a factor of 225:1 (95% CI: 210:1-239:1) (based on 245k deaths/year (95% CI: 194k deaths/year-302k deaths/year) conflict deaths annually)
\[ \begin{gathered} Ratio_{dis:war} = \frac{Deaths_{curable,ann}}{Deaths_{conflict}} = \frac{55M}{245{,}000} = 225 \\[0.5em] \text{where } Deaths_{conflict} \\ = Deaths_{combat} + Deaths_{state} + Deaths_{terror} \\ = 234{,}000 + 2{,}700 + 8{,}300 \\ = 245{,}000 \end{gathered} \]
Despite this disparity in mortality burden, resource allocation heavily favors security spending over medical research and curative interventions.
How It Works
The mechanism is financial, not bureaucratic:
- Patient subsidies: Most treaty funding ($21.7B (95% CI: $21.7B-$21.7B)) goes directly to subsidizing patient participation in trials at ~$929 (95% CI: $97-$3K)1 per patient, similar to how insurance covers medical procedures
- Providers get paid: Treatment providers can charge for patient participation in trials, making trials profitable rather than costly
- Easy enrollment: A decentralized FDA infrastructure (costing just $40M (95% CI: $27.3M-$55.6M)) makes it easy for anyone to create or join Phase 2/3/4 trials globally
- Patient choice: Patients choose which trials to join; their subsidy follows them. Trials that attract patients get funded. No grant committees deciding what’s “worthy.”
The mechanism makes trial participation financially attractive for both patients and providers while streamlining evidence collection through existing healthcare delivery infrastructure.
A Decentralized Framework for Drug Assessment
The economic model assumes integration of pragmatic trial infrastructure into standard healthcare delivery. Every prescription becomes a data point. Every patient visit generates evidence. Every treatment outcome feeds into a continuously-updating system that tells doctors and patients what actually works. Not what pharmaceutical companies claim works (published trials show 94% positive results while FDA data shows only 51%139), but what measurably happens to real humans taking real treatments.
This architectural shift from centralized regulatory gatekeeping to distributed, real-world evidence generation achieves a 44.1x (95% CI: 39.4x-89.1x) cost reduction while providing superior safety monitoring and treatment selection capabilities.
\[ \begin{gathered} k_{reduce} \\ = \frac{Cost_{P3,pt}}{Cost_{pragmatic,pt}} \\ = \frac{\$41K}{\$929} \\ = 44.1 \end{gathered} \]
Trial Cost Reduction
Traditional FDA Phase 3 trials cost $41K (95% CI: $20K-$120K)115 per patient because they require dedicated infrastructure: specialized research sites, dedicated research coordinators, custom data collection systems, patient travel reimbursement, and extensive monitoring visits. This overhead exists independent of the actual treatment being tested.
The Oxford RECOVERY trial demonstrated an alternative: leverage existing hospital infrastructure, collect only incremental data beyond standard medical records, and integrate evidence generation into routine clinical care. Cost: $500 (95% CI: $400-$2.50K)97 per patient. (Note: RECOVERY benefited from NHS/COVID conditions; however, a systematic review of 64 pragmatic trials found a median cost of $97 (95% CI: $19-$478)/patient85, confirming this efficiency is replicable. Our system projections use a conservative $929 (95% CI: $97-$3K)/patient based on the ADAPTABLE trial.) Same quality evidence. 82x (95% CI: 50x-94.1x) lower cost.
Concrete example: A hospital already tracks patient lab results, symptoms, and outcomes in electronic health records. Traditional trials build a parallel research infrastructure to collect the same information again. Pragmatic trials simply flag which patients are enrolled and automatically extract relevant data from existing systems. No duplicate infrastructure, no dedicated research staff per trial.
The cost reduction stems from eliminating unnecessary overhead, not reducing evidence quality. Hospitals already exist. Electronic health records already exist. Doctors already see patients. The trial infrastructure simply uses what’s already there rather than building dedicated research facilities.
\[ \begin{gathered} k_{RECOVERY} \\ = \frac{Cost_{P3,pt}}{Cost_{RECOVERY,pt}} \\ = \frac{\$41K}{\$500} \\ = 82 \end{gathered} \]
Enhanced Safety Monitoring
Current system limitations: If a drug causes liver damage in 1% of patients, this pattern often goes undetected until 100,000+ prescriptions have been written, because adverse event reporting is voluntary. Doctors must notice the problem, remember to file a report, and complete the paperwork. Average reporting rate approximately 6%140, meaning ~94% of adverse events go unreported.
Concrete failure case: Rofecoxib (Vioxx)141, approved in 1999 for arthritis pain, increased cardiovascular event risk (heart attacks and strokes) through COX-2 enzyme inhibition. The cardiovascular signal went undetected for 5 years despite 92.8 million U.S. prescriptions (1999-2003)141. Voluntary adverse event reporting failed to identify the pattern until dedicated post-market studies confirmed the association in 2004, leading to withdrawal. Estimates of deaths from the delay range from 38,000 (Lancet) to 55,000 (FDA testimony)141. Continuous EHR monitoring of cardiovascular events (heart attacks, strokes, ER visits) across millions of patients would have detected the elevated rate within months, not years, as these outcomes are objectively captured in hospital records.
Integrated surveillance alternative: Every prescription automatically becomes a tracked data point. When patients experience cardiovascular events, get lab tests, or visit emergency rooms, the system captures these outcomes via existing EHR infrastructure. No extra paperwork required. Like credit card fraud detection systems that identify suspicious patterns across millions of transactions in real-time, integrated health systems can detect treatment-associated adverse events across millions of patients automatically.
The system automatically aggregates outcomes:
- 10,000 patients prescribed Drug X → System tracks all subsequent cardiovascular events, ER visits, lab results, and hospitalizations via existing EHR infrastructure
- 120 patients (1.2%) show elevated cardiovascular event rates within 90 days → Automated statistical flag triggers when pattern exceeds expected background rate for matched controls
- Pattern detected after 5,000 prescriptions → Public alert issued to all prescribing physicians and patients, rather than waiting for years and dedicated post-market studies
- Mass notification system → All patients currently taking the drug receive automated alerts through patient portals, enabling immediate clinical review and alternative treatment consideration
Detection timeline comparison (Vioxx cardiovascular risk141):
- Actual detection with voluntary reporting: 5 years from approval (1999) to withdrawal (2004), 38,000-55,000 estimated deaths141
- Projected with ubiquitous EHR monitoring: 6-12 months from widespread use to pattern detection (automated cardiovascular event surveillance comparing treated patients to matched controls)
This infrastructure is not hypothetical. The142 currently monitors 128.7 million patients across US health systems for drug safety signals using similar distributed data methodology. The proposed system makes this the default infrastructure for all treatments from day one, rather than a separate monitoring program activated only after problems are suspected. This represents a fundamental safety improvement: continuous, automated, population-scale adverse event detection with immediate mass notification capability, rather than relying on voluntary physician reporting (which captures only ~6% of actual adverse events)140 and slow manual review processes.
Comparative Effectiveness Rankings
Current decision-making: Doctor prescribes treatments based on pharmaceutical marketing, medical school training from years ago, and whatever clinical experiences they happen to remember. Patient has no access to comparative effectiveness data.
Evidence-based alternative: Doctor searches “rheumatoid arthritis treatment” in the integrated evidence system, sees treatments ranked by measured effectiveness in real-world patients:
Rankings show frequency and magnitude of outcome changes across actual patient populations. Filters allow stratification: “Show me effectiveness in women over 50 with my patient’s genetic markers and comorbidities.” This precision medicine approach shows what works for patients like yours, not what works on average across everyone.
Like Amazon rankings based on verified purchase reviews, except based on measured clinical outcomes rather than subjective opinions, and stratified by patient characteristics rather than averaged across all users.
Implementation: The system already has prescription records and outcome data from routine care. Ranking is just aggregation and sorting. No new data collection needed, just making existing data actually useful for treatment decisions.
How Comparative Effectiveness Data Is Collected
Traditional RCT limitation: Standard trials compare one treatment vs. placebo (or occasionally one active comparator). To rank 10 treatments for a condition, you would need ~45 separate head-to-head RCTs, each costing $50-100M and taking 3-5 years. This is economically impossible for most conditions.
Pragmatic trial approach: When a patient volunteers for treatment of their condition, physicians access a ranked list of all safe treatments with demonstrated or theoretical efficacy based on existing evidence. The patient is then randomly assigned to one of these treatment options. This randomization serves dual purposes:
- For the patient: Equal chance of receiving any potentially effective treatment
- For medical knowledge: Generates comparative effectiveness data across all treatments simultaneously
Because thousands of patients are randomly assigned across dozens of treatments in parallel, the system collects head-to-head comparative data that would be impossible to generate through sequential RCTs. Within months rather than decades, every treatment can be ranked by measured effectiveness.
Population-specific stratification: RCTs typically exclude 86.1% of patients due to comorbidities, age, or concurrent medications. The narrow populations that qualify cannot support subgroup analysis. Pragmatic trials include all volunteers, generating data on “women over 50 with diabetes” or “patients with genetic marker X.” The filter capability shown above (“Show me effectiveness in women over 50 with my patient’s genetic markers”) is only possible because the underlying data includes those populations.
Outcome Labels
Current drug information: 40-page package inserts written by lawyers, listing every possible side effect without quantifying frequencies. Patients have no idea whether “may cause headaches” means 0.1% or 50% of users.
Standardized outcome labels: Quantified summaries of what actually happens to patients taking each treatment, displayed like nutrition labels:
Based on systematic outcome collection across thousands of patients, labels show:
- Quantified benefits: “Memory improved 35%, Executive Function improved 22%”
- Adverse effect frequencies: “Headache: 9% (8% mild, 1% severe); Fatigue: 7%”
- Treatment persistence: “2.3% discontinued due to side effects”
- Sample size and confidence: “Based on 4,200 patients, 95% CI”
This is measured data from actual patient outcomes, not marketing claims or lawyer-drafted disclaimers.
Implementation workflow: 1. Patient prescribed new treatment → Automatically enrolled in outcome tracking 2. Patient reports symptoms at routine visits → Data flows into aggregation system 3. Lab results, ER visits, prescription refills → Automatically captured from electronic health records 4. System aggregates outcomes across all patients taking that treatment → Updates outcome label in real-time 5. Next doctor/patient looking at that treatment sees current evidence, not 5-year-old clinical trial results
No extra paperwork. No dedicated research staff. Just making routine clinical data actually useful for evidence generation.
Summary of Results
637:1 (95% CI: 569:1-790:1) to 84.8M:1 (95% CI: 46.6M:1-144M:1) ROI
Total Economic Value
$84.8 quadrillion (95% CI: $62.4 quadrillion-$97.3 quadrillion) in total economic value (cumulative over ~212 years (95% CI: 135 years-355 years)-year timeline shift, conditional on implementation).
This is the monetized value of 10.7B deaths (95% CI: 7.39B deaths-16.2B deaths) saved and 565B DALYs (95% CI: 361B DALYs-877B DALYs) healthy life-years gained, using standard QALY valuation ($150K (95% CI: $100K-$199K)/QALY). On average, first treatments become available 212 years (95% CI: 135 years-355 years) earlier - combining treatment acceleration (204 years (95% CI: 123 years-350 years) average from expanded trial capacity) and efficacy lag elimination (8.2 years (95% CI: 4.85 years-11.5 years) from deploying treatments once discovered).
Uncertainty Analysis: Total Economic Value
The tornado diagram shows that timeline shift duration and QALY valuation dominate the uncertainty in total economic value. Even under conservative parameter assumptions, the intervention generates quadrillions in cumulative economic value over the timeline shift period (not annually).
Simulation Results Summary: Total Economic Benefit from Elimination of Efficacy Lag Plus Earlier Treatment Discovery from Higher Trial Throughput
| Statistic | Value |
|---|---|
| Baseline (deterministic) | $84.8 quadrillion |
| Mean (expected value) | $87.8 quadrillion |
| Median (50th percentile) | $92.8 quadrillion |
| Standard Deviation | $11.5 quadrillion |
| 90% Confidence Interval | [$62.4 quadrillion, $97.3 quadrillion] |
The histogram shows the distribution of Total Economic Benefit from Elimination of Efficacy Lag Plus Earlier Treatment Discovery from Higher Trial Throughput across 10,000 Monte Carlo simulations. The CDF (right) shows the probability of the outcome exceeding any given value, which is useful for risk assessment.
Monte Carlo analysis confirms the 95% confidence interval for total economic value remains in the quadrillions across all plausible scenarios. These are cumulative values representing accelerated access to treatments over ~212 years (95% CI: 135 years-355 years), not annual benefits.
Investment required: $1B
Research Acceleration
12.3x (95% CI: 4.19x-61.3x) more trial capacity (246 years (95% CI: 83.8 years-1.23k years) of medical advancement in 20 years)
Treatment Timeline Acceleration
Under the status quo, 6.65k diseases (95% CI: 5.70k diseases-8.24k diseases) diseases lack treatment. At 15 diseases/year (95% CI: 8 diseases/year-30 diseases/year) new treatments/year, the average disease waits 222 years (95% CI: 162 years-356 years) for a treatment. With the framework’s 12.3x (95% CI: 4.19x-61.3x) trial capacity increase, treatments arrive 204 years (95% CI: 123 years-350 years) earlier.
Total Timeline Shift: Combining treatment acceleration (204 years (95% CI: 123 years-350 years)) with efficacy lag elimination (8.2 years (95% CI: 4.85 years-11.5 years)) yields a 212 years (95% CI: 135 years-355 years)-year total timeline shift in when patients receive effective treatments.
Suffering Reduction
1931T hours (95% CI: 1362T hours-2616T hours) hours of human suffering eliminated (from 212 years (95% CI: 135 years-355 years)-year average timeline shift)
Lives Saved
10.7B deaths (95% CI: 7.39B deaths-16.2B deaths) from 212 years (95% CI: 135 years-355 years)-year average timeline shift
This total combines two effects:
- Treatment acceleration (204 years (95% CI: 123 years-350 years) on average): With 12.3x (95% CI: 4.19x-61.3x) trial capacity, the average disease receives first effective treatment ~204 years (95% CI: 123 years-350 years) earlier
- Efficacy lag elimination (8.2 years (95% CI: 4.85 years-11.5 years)): Once discovered, treatments are deployed without post-safety delay
For context: 150k deaths/day people die every day under the current system.
The Monte Carlo distribution below shows the range of lives saved estimates across 10,000 simulations, accounting for uncertainty in timeline shift, daily mortality rates, and avoidable death percentages:
Simulation Results Summary: Total Lives Saved from Elimination of Efficacy Lag Plus Earlier Treatment Discovery from Higher Trial Throughput
| Statistic | Value |
|---|---|
| Baseline (deterministic) | 10.7B |
| Mean (expected value) | 11.7B |
| Median (50th percentile) | 11.7B |
| Standard Deviation | 2.45B |
| 90% Confidence Interval | [7.39B, 16.2B] |
The histogram shows the distribution of Total Lives Saved from Elimination of Efficacy Lag Plus Earlier Treatment Discovery from Higher Trial Throughput across 10,000 Monte Carlo simulations. The CDF (right) shows the probability of the outcome exceeding any given value, which is useful for risk assessment.
DALYs Averted
565B DALYs (95% CI: 361B DALYs-877B DALYs) (Disability-Adjusted Life Years) averted from the 212 years (95% CI: 135 years-355 years)-year timeline shift.
DALYs capture both mortality (years of life lost) AND morbidity (years lived with disability). This includes non-fatal chronic conditions like arthritis, depression, diabetes, and chronic pain that cause suffering but don’t appear in mortality statistics. The WHO Global Burden of Disease estimates 2.88B DALYs/year (95% CI: 2.63B DALYs/year-3.13B DALYs/year) annually, of which 92.6% (95% CI: 50%-98%) are eventually avoidable with sufficient biomedical research.
Simulation Results Summary: Total DALYs from Elimination of Efficacy Lag Plus Earlier Treatment Discovery from Higher Trial Throughput
| Statistic | Value |
|---|---|
| Baseline (deterministic) | 565B |
| Mean (expected value) | 610B |
| Median (50th percentile) | 614B |
| Standard Deviation | 148B |
| 90% Confidence Interval | [361B, 877B] |
The histogram shows the distribution of Total DALYs from Elimination of Efficacy Lag Plus Earlier Treatment Discovery from Higher Trial Throughput across 10,000 Monte Carlo simulations. The CDF (right) shows the probability of the outcome exceeding any given value, which is useful for risk assessment.
Why “Eventually Avoidable” Matters
Of 150k deaths/day daily deaths:
- 92.6% (95% CI: 50%-98%) eventually avoidable with sufficient biomedical research (gene therapy, AI drug discovery, cellular reprogramming, etc.)
- 7.37% fundamentally unavoidable (primarily accidents, even with advanced prevention)
This differs from “currently preventable” deaths (20-30M annually via vaccines, sanitation, behavior change). The 92.6% (95% CI: 50%-98%) figure represents maximum achievable with advanced biotechnology over decades, not current interventions.
The lives saved calculation measures timeline acceleration, not current curability. With the framework’s 12.3x (95% CI: 4.19x-61.3x) trial capacity increase, the average disease receives first treatment ~204 years (95% CI: 123 years-350 years) earlier. Additionally, eliminating the 8.2 years (95% CI: 4.85 years-11.5 years)-year efficacy lag means proven treatments reach patients immediately. This logic applies on average across diseases: some first treatments arrive much sooner (early in the therapeutic search space), others somewhat later (later in exploration), with 204 years (95% CI: 123 years-350 years) being the average acceleration.
The Leverage Mechanism: Why 1% Is Enough
The protocol exploits two structural inefficiencies in global capital allocation:
1. The Peace Dividend (Multiplier Differential)
$114B (95% CI: $90.1B-$141B)/year
How the peace dividend is calculated:
The peace dividend doesn’t assume the treaty prevents wars. It’s based on the economic multiplier effect of resource reallocation: military spending generates 0.6x (95% CI: 0.4x-0.9x) in economic value per dollar spent, while healthcare research generates 4.3x (95% CI: 3x-6x) per dollar. Redirecting $27.2B from military to medical research produces a net economic gain of $114B (95% CI: $90.1B-$141B)/year simply from the multiplier differential, independent of whether conflicts occur.
This is standard economics: moving money from low-multiplier activities (weapons manufacturing, which creates jobs but doesn’t compound) to high-multiplier activities (medical research, which saves healthcare costs and increases workforce productivity) generates measurable GDP gains.
A 1% reduction in weapons procurement redirects $114B (95% CI: $90.1B-$141B) annually from activities with 0.5-1.0× multipliers to activities with 2-3× multipliers. This represents approximately the GDP of Austria, reallocated from military spending to medical research infrastructure.
Research Efficiency Dividend (Infrastructure Leverage)
$58.6B (95% CI: $49.2B-$73.1B)–$60B (95% CI: $50B-$75B)55
Traditional trials require:
- Dedicated trial sites with custom infrastructure (pragmatic trials use existing hospitals)
- Extensive source data verification and monitoring visits (pragmatic trials use routine medical records)
- Complex eligibility criteria excluding most patients (pragmatic trials enroll broadly)
- Detailed case report forms capturing hundreds of data points (pragmatic trials collect <10 core outcomes)
- Years of site activation and regulatory approval per country (pragmatic trials activate sites in weeks)
Pragmatic trials eliminate these duplicative overhead costs by leveraging existing infrastructure. The Harvard meta-analysis of 108 embedded trials138 confirms this efficiency is reproducible: median cost $97 (95% CI: $19-$478)/patient across diverse therapeutic areas. This structural difference explains why costs drop 44.1x (95% CI: 39.4x-89.1x) instead of 2× or 5×.
3. 15–40 “NIH equivalents” of new research capacity
Currently, diseases kill people faster than we develop effective treatments. This would change that.
How It Increases National Security
All signatories reduce by 1% simultaneously.
What doesn’t change
- Power balances (everyone cuts equally)
- Deterrence (still plenty of weapons)
- Force ratios (relative strength identical)
- Strategic stability (same as before, just 1% less apocalyptic)
- Nuclear posture (can still end civilization 19 times instead of 20)
What improves
- Fewer deployed warheads (less probability someone launches by mistake)
- Lower accidental-launch risk (fewer deployed warheads to malfunction)
- Reduced crisis instability (everyone’s slightly less twitchy)
- Fewer weapons = fewer things that can catastrophically malfunction
The De-escalation Trajectory
The 1% Treaty is the first step in a gradual off-ramp from the arms race.
By successfully executing a verified, mutual reduction in military spending to fund a shared global good (developing disease treatments), humanity establishes a proof-of-concept for cooperation.
- Historical precedent works: Costa Rica abolished its military entirely in 1948, redirecting defense spending to universal healthcare and education. Result: highest life expectancy in Central America (80 years), 98% literacy, and stable democracy for 75+ years. The 1% Treaty requires far less. It maintains virtually all military capacity while redirecting just 1% to health research.
- The Ratchet Mechanism: Once the economic benefits of the “Peace Dividend” (wealth, health, longevity) materialize, the incentive to increase the treaty percentage grows. We move from a negative-sum arms race to a positive-sum “peace race.”
- Existential Risk Reduction: Gradually increasing the percentage creates a trajectory toward phasing out large-scale conflict entirely. Since a primary driver of existential risk is autonomous murder-maximizing AI produced by military arms races, de-escalating this race via the treaty is arguably the single most effective X-Risk strategy available.
This gradual approach steers nations toward a safer equilibrium, one percentage point at a time.
Why The Ratchet Works: The IAB Scaling Engine
The ratchet mechanism isn’t just economic gravity. It’s engineered through Incentive Alignment Bonds.
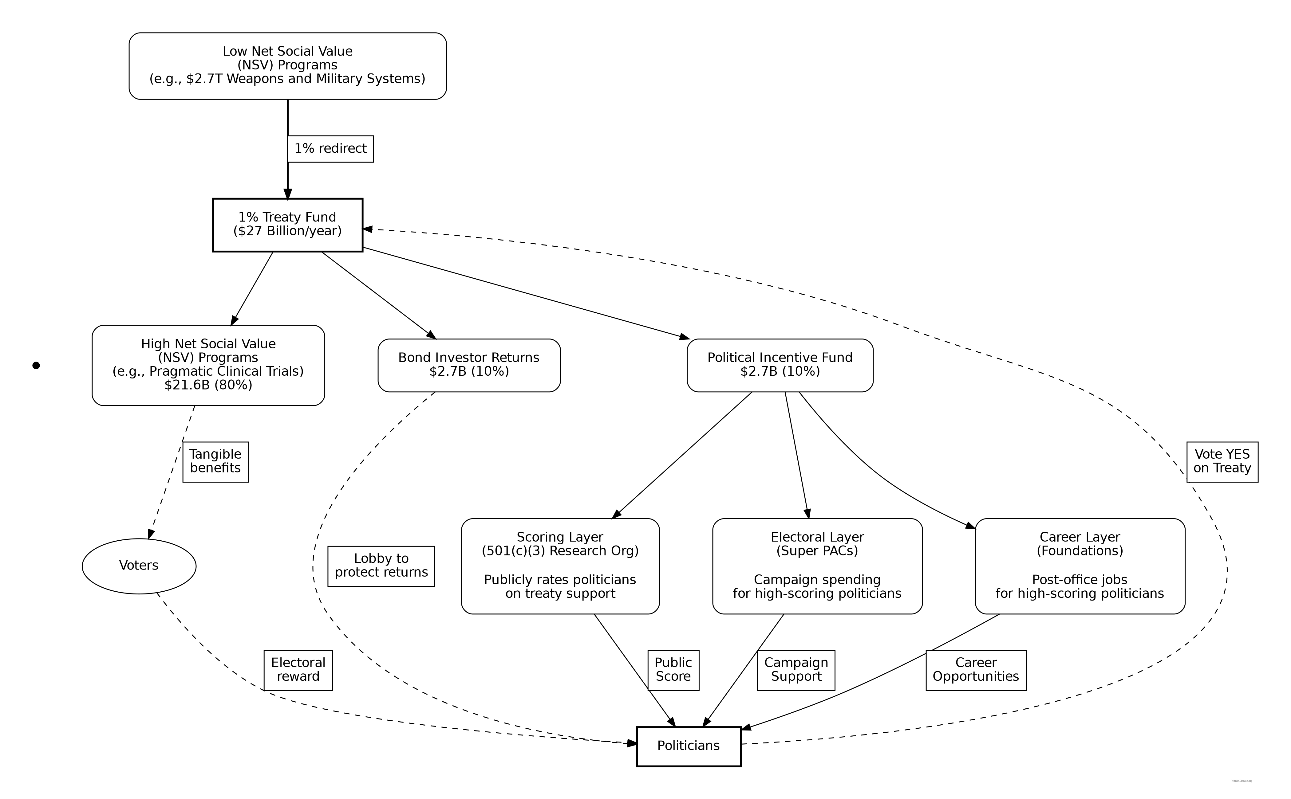
The mechanism: 10% of treaty revenue ($2.72B/year) funds political incentives while 80% ($21.8B/year) funds pragmatic trials. The remaining 10% funds Incentive Alignment Bond investor returns.
Incentive Alignment Bond investors receive projected 272% annual returns on their investment. The 10% allocation to political incentives creates sustained pressure to maintain and expand the treaty, while the 80% allocation ensures the primary purpose (funding pragmatic trials) remains the largest share.
This allocation structure (80% medical research, 10% investor returns, 10% political incentives) functions as a political transformation engine, making the transition from military spending to health investment economically self-reinforcing.
Treaty Funding Allocation
Total annual treaty funding: $27.2B
| Allocation | Percentage | Annual Amount | Purpose |
|---|---|---|---|
| Pragmatic Clinical Trials | Patient subsidies, system operations | ||
| IAB Investor Returns | 10% |
Perpetual investor payments | |
| IAB Political Incentives | 10% |
Rewards for supporting legislators |
Within the 80% allocated to pragmatic clinical trials:
- Patient Trial Subsidies (79.9% (95% CI: 79.8%-79.9%)): $21.7B (95% CI: $21.7B-$21.7B)/year
- Subsidizes 23.4M patients/year (95% CI: 9.44M patients/year-96.8M patients/year) patients annually at $929 (95% CI: $97-$3K)1 per patient
- Patients bring subsidies to trials; providers collect payment when patients enroll
- Coordination Framework (0.147% (95% CI: 0.1%-0.204%)): $40M (95% CI: $27.3M-$55.6M)/year for system infrastructure
Political Economy and Financing
Ideas don’t win on merit alone. They win by aligning incentives.
This section describes how Incentive Alignment Bonds (IABs) restructure the political economy of global health funding.
Incentive Alignment Bonds
Incentive Alignment Bonds address a fundamental problem: politicians face career penalties for supporting beneficial policies that threaten incumbent industries. IABs restructure these incentives so that supporting effective policy becomes professionally advantageous.
The mechanism applies public choice theory systematically. Rather than requiring altruism, it makes self-interest align with social welfare. Politicians pursuing their own career advancement simultaneously advance global health outcomes.
Mechanism Architecture
Politicians are evaluated through a Public Good Score based on verifiable voting records for treaty funding. This scoring system creates three channels of incentive alignment:
- Electoral advantage: Independent campaign support flows to high-scoring politicians
- Reputational benefits: Public scores create transparency and accountability
- Post-office opportunities: High scorers gain access to prestigious fellowships, advisory positions, and speaking engagements
Critically, no direct monetary transfers to politicians occur. Benefits flow through reputation, electoral support, and career advancement - all based on publicly verifiable voting records that cannot be manipulated.
Comparative Static Analysis: Senator Smith
Consider a legislator’s decision calculus regarding the 1% Treaty vote:
Without IABs:
| Action | Expected Outcome |
|---|---|
| Vote Yes | Military lobby attack ads; reduced industry support |
| Vote No | Retained military contractor funding; no electoral risk |
With IABs:
| Action | Expected Outcome |
|---|---|
| Vote Yes | Public Good Score: 45 → 72; P(reelection): 55% → 62%; Expected post-office income: $200K → $500K/yr |
| Vote No | Score: 45 → 30; P(reelection): 55% → 48%; Opposition receives $2M independent support |
The mechanism changes the math. Supporting beneficial policy becomes professionally advantageous rather than requiring self-sacrifice.
Stakeholder Alignment
The IAB mechanism aligns incentives across all key stakeholder groups:
Military Contractors: Retain 99% of current budgets while earning projected 272% returns on Incentive Alignment Bonds. The treaty creates new revenue streams without threatening core business.
Insurance Companies: Healthier populations generate higher lifetime premium revenue. Patients living longer with better health outcomes produce better actuarial performance than the current mortality-driven model.
Pharmaceutical Companies: Trial costs convert to revenue streams. Instead of paying $41K (95% CI: $20K-$120K)115 per trial patient, companies collect $929 (95% CI: $97-$3K)1 subsidies when patients enroll. This transforms trials from cost centers to profit centers.
Politicians: 280M of people million voters represent a significant electoral constituency. Politicians supporting the treaty gain reputation benefits, campaign support, and reduced opposition funding. Those opposing it face well-funded challengers and organized voter blocs.
\[ \begin{gathered} N_{voters,target} \\ = Pop_{global} \times Threshold_{activism} \\ = 8B \times 3.5\% \\ = 280M \end{gathered} \]
Investors: Incentive Alignment Bonds offer projected 272% annual returns, substantially exceeding typical market returns of 10%.
\[ \begin{gathered} r_{bond} = \frac{Payout_{bond,ann}}{Cost_{campaign}} = \frac{\$2.72B}{\$1B} = 272\% \\[0.5em] \text{where } Payout_{bond,ann} \\ = Funding_{treaty} \times Pct_{bond} \\ = \$27.2B \times 10\% \\ = \$2.72B \\[0.5em] \text{where } Funding_{treaty} \\ = Spending_{mil} \times Reduce_{treaty} \\ = \$2.72T \times 1\% \\ = \$27.2B \\[0.5em] \text{where } Cost_{campaign} \\ = Budget_{viral,base} + Budget_{lobby,treaty} \\ + Budget_{reserve} \\ = \$250M + \$650M + \$100M \\ = \$1B \end{gathered} \]
Patients: Subsidized access to experimental treatments recommended by physicians. Patients choose which trials to join, with subsidies following their decisions. Additional benefits include lifetime wealth gains and longevity increases from the economic multiplier effect.
The mechanism redirects competitive incentives from zero-sum conflicts toward positive-sum health outcomes.
See Aligning Incentives for complete analysis.
Incentive Alignment Bonds
Incentive Alignment Bonds implement this architecture specifically for the 1% treaty, aligning multiple stakeholder groups:
| Stakeholder | Return Mechanism | Funding Source |
|---|---|---|
| Investors | 272% annual returns | 10% of treaty revenue |
| Politicians | Reputation, electoral support, career advancement | 10% of treaty revenue |
| Patients | Subsidized trial access, accelerated treatments | 80% of treaty revenue |
Investors provide upfront campaign capital ($1B). Politicians gain career benefits for treaty support. Patients receive medical benefits. Each stakeholder’s self-interest points toward treaty passage and expansion.
Legal and Ethical Framework
This mechanism differs from bribery in four key ways:
- No duty violation: IABs reward policy support that advances rather than undermines public welfare
- Transparent rules: Scoring criteria are public, announced in advance, and apply equally to all legislators
- No direct payments: Benefits flow through reputation, electoral support, and career opportunities, not cash transfers
- Verifiable metrics: Scores depend entirely on public voting records from official government sources
The mechanism strengthens rather than corrupts the alignment between political success and social outcomes.
Generalized Governance Application
While designed for the 1% Treaty, the IAB architecture applies to any global coordination problem requiring sustained political commitment. Climate change mitigation, nuclear disarmament, and pandemic preparedness all face the same challenge: aligning short-term political incentives with long-term collective welfare. The IAB mechanism provides a systematic solution.
Dominance Analysis
For objectives including:
- Quality-adjusted life years (QALYs)
- Lifespan
- Productivity
- Economic growth
- National security
- Existential safety
- Not suffering unnecessarily
Redirection of 1% of military spending to pragmatic trials delivers exceptional returns.
Quantitative Comparison
With $1B allocated toward saving lives, here’s what each option delivers:
| Intervention | Cost per DALY | Scale | Economic Model |
|---|---|---|---|
| 1% Treaty (Timeline Shift) | Cost-saving | ||
| 1% Treaty (Expected Value) | At 1% (95% CI: 0.1%-10%) success probability | 503x (95% CI: 29.9x-3.0kx) better than bed nets | |
| Malaria Bed Nets | Proven, scalable | Linear scaling | |
| Childhood Vaccinations | Self-funding | Annual benefit: ~$15B (95% CI: $8.79B-$23.3B) | Self-funding |
| GiveWell Top Charities | $3.50K-$5.50K per life saved | Variable | Linear scaling |
| Cancer Screening | $20,000-$50,000 | Variable | Linear scaling |
| Cardiovascular Prevention | $10,000-$30,000 | Variable | Linear scaling |
Comparative Efficacy Analysis
Not bed nets (excellent). Not research grants (helpful). Not climate interventions (necessary). Not economic reforms (worthwhile). Not AI safety (urgent). Not other treaties (good luck).
All valuable. All recommended. None offer 12.3x (95% CI: 4.19x-61.3x) leverage.
Why the 50.3kx (95% CI: 23.7kx-111.7kx) better cost-effectiveness vs. bed nets is plausible:
Bed nets are consumable interventions requiring ongoing replacement every 3-5 years. To save 1,000 lives over 20 years requires purchasing and distributing thousands of bed nets repeatedly. Total cost scales linearly with lives saved.
The 1% Treaty is a one-time implementation cost ($1B) that unlocks a permanent infrastructure shift. Once the treaty passes, it redirects $27.2B/year in perpetuity, funding millions of trial participants annually. The implementation cost is paid once; the benefits compound indefinitely.
Asset class comparison: Bed nets are depreciating assets (consumed, worn out, require replacement). Medical treatments are appreciating assets. Once discovered, they compound in value forever; penicillin discovered in 1928 still saves lives today. Military spending creates depreciating assets (weapons become obsolete, require replacement). This reallocation shifts capital from depreciating to appreciating asset classes, explaining why ROI can be 50.3kx (95% CI: 23.7kx-111.7kx) better than excellent consumable interventions like bed nets.
Methodology
This analysis uses three standard health economics tools:
- Net Present Value (NPV): Future money is worth less than current money because humans are impatient
- Quality-Adjusted Life Years (QALYs): Measuring healthy life, not just survival - a year lived in full health scores 1.0, while years with illness or disability score proportionally lower
- Return on Investment (ROI): Economic value generated per dollar invested
The methodology follows standard health economics practices. All parameters, sources, and uncertainty ranges are documented in Parameters and Calculations.
Cost-Benefit Framework
Cost Components
One spends $1B convincing humans that not dying is preferable to dying. This covers:
- Global referendum campaign to get 280M of people votes ($250M)
- Professional lobbyists and Super PAC spending ($650M)
This is a one-time cost. Treaty passage is either achieved or it isn’t.
Benefit Components
The treaty redirects $27.2B annually from military spending to pragmatic clinical trials.
This generates benefits through two mechanisms:
1. Economic multiplier differential
Military spending generates economic multiplier effects of 0.6x (95% CI: 0.4x-0.9x)39 (50 cents to $1 of economic value per dollar spent). Medical research generates multiplier effects of 4.3x (95% CI: 3x-6x)37 ($2-3 of economic value per dollar spent). Reallocating funds from low-multiplier to high-multiplier activities produces measurable GDP gains.
2. Trial cost reduction through infrastructure efficiency
Traditional FDA Phase 3 trials cost $41K (95% CI: $20K-$120K)115 per patient due to site setup costs, dedicated research staff, patient travel reimbursement, custom case report forms, and extensive monitoring requirements. Pragmatic trials leverage existing infrastructure: the Harvard meta-analysis of 108 embedded pragmatic trials found median costs of $97/patient138, RECOVERY achieved $500 (95% CI: $400-$2.50K)/patient (NHS/COVID conditions), and ADAPTABLE achieved $929 (95% CI: $929-$1.40K)/patient under normal conditions. Our system projections use the conservative ADAPTABLE estimate ($929 (95% CI: $97-$3K)/patient).
This represents a 44.1x (95% CI: 39.4x-89.1x) cost reduction achieved by eliminating duplicative overhead and leveraging existing healthcare infrastructure.
The distribution below shows the uncertainty range for the cost reduction factor based on empirical data from 108+ pragmatic trials:
Simulation Results Summary: RECOVERY Trial Cost Reduction Factor
| Statistic | Value |
|---|---|
| Baseline (deterministic) | 82x |
| Mean (expected value) | 71.2x |
| Median (50th percentile) | 72.4x |
| Standard Deviation | 15.3x |
| 90% Confidence Interval | [50x, 94.1x] |
The histogram shows the distribution of RECOVERY Trial Cost Reduction Factor across 10,000 Monte Carlo simulations. The CDF (right) shows the probability of the outcome exceeding any given value, which is useful for risk assessment.
ROI Calculation
In human language: “How much value is generated per dollar spent?”
Conservative scenario (only counting R&D efficiency, ignoring everything else):
Spending $1 returns 637:1 (95% CI: 569:1-790:1). This beats most legal activities.
Complete scenario (PRIMARY estimate including all core benefits):
A $1 billion campaign investment could plausibly generate: (1) a 212 years (95% CI: 135 years-355 years)-year average timeline shift (the average disease treatment becomes available 212 years (95% CI: 135 years-355 years) earlier), plus (2) $172B (95% CI: $140B-$213B)/year in recurring economic benefits (peace dividend + R&D savings).
Combined Annual Benefits Uncertainty
The recurring annual benefits combine two streams: peace dividend ($114B (95% CI: $90.1B-$141B)/year) and R&D savings ($58.6B (95% CI: $49.2B-$73.1B)/year).
The tornado diagram shows that peace dividend magnitude and R&D savings dominate the uncertainty in combined annual benefits.
Simulation Results Summary: 1% treaty Basic Annual Benefits (Peace + R&D Savings)
| Statistic | Value |
|---|---|
| Baseline (deterministic) | $172B |
| Mean (expected value) | $172B |
| Median (50th percentile) | $170B |
| Standard Deviation | $22.2B |
| 90% Confidence Interval | [$140B, $213B] |
The histogram shows the distribution of 1% treaty Basic Annual Benefits (Peace + R&D Savings) across 10,000 Monte Carlo simulations. The CDF (right) shows the probability of the outcome exceeding any given value, which is useful for risk assessment.
Monte Carlo analysis confirms the intervention generates tens of billions in recurring annual value across all plausible scenarios.
Cost-Effectiveness Analysis
Health economists measure cost-effectiveness as cost per DALY (Disability-Adjusted Life Year): how much does it cost to avert one year of disease burden?
WHO says interventions under $50K136 per DALY are “cost-effective.” Most successful health programs cost $3,000-10,000136 per DALY.
This system’s upfront cost: $0.0018 (95% CI: $0.0007-$0.0041) per DALY
But here’s the key: this intervention is cost-saving. The upfront implementation cost of $0.0018 (95% CI: $0.0007-$0.0041)/DALY unlocks $172B (95% CI: $140B-$213B)/year in recurring economic benefits.
Technical note: This uses “net present value,” which is economist code for “future money is worth less than current money” (3% discount rate). For detailed analysis: full NPV methodology here.
Expected Value Under Political Uncertainty
Conditional on success: $0.0018 (95% CI: $0.0007-$0.0041) per DALY
Risk-adjusted expected value: $0.177 (95% CI: $0.029-$3.20) per DALY
Uncertainty in Risk-Adjusted Cost-Effectiveness
The tornado diagram shows that political success probability dominates uncertainty in risk-adjusted cost-effectiveness. Even at conservative political success estimates, expected cost per DALY remains highly competitive with top global health interventions.
Simulation Results Summary: Expected Cost per DALY (Risk-Adjusted)
| Statistic | Value |
|---|---|
| Baseline (deterministic) | $0.177 |
| Mean (expected value) | $1.06 |
| Median (50th percentile) | $0.779 |
| Standard Deviation | $1.12 |
| 90% Confidence Interval | [$0.029, $3.20] |
The histogram shows the distribution of Expected Cost per DALY (Risk-Adjusted) across 10,000 Monte Carlo simulations. The CDF (right) shows the probability of the outcome exceeding any given value, which is useful for risk assessment.
Monte Carlo simulation confirms that accounting for political risk, the 95% confidence interval maintains dominance over established interventions.
Uncertainty in Cost-Effectiveness (Conditional on Success)
The tornado diagram shows that timeline shift assumptions and discount rate dominate uncertainty in cost-effectiveness. Even under conservative parameter assumptions, the intervention remains highly cost-effective.
Simulation Results Summary: Cost per DALY Averted (Elimination of Efficacy Lag Plus Earlier Treatment Discovery from Increased Trial Throughput)
| Statistic | Value |
|---|---|
| Baseline (deterministic) | $0.0018 |
| Mean (expected value) | $0.0019 |
| Median (50th percentile) | $0.0016 |
| Standard Deviation | $0.0011 |
| 90% Confidence Interval | [$0.0007, $0.0041] |
The histogram shows the distribution of Cost per DALY Averted (Elimination of Efficacy Lag Plus Earlier Treatment Discovery from Increased Trial Throughput) across 10,000 Monte Carlo simulations. The CDF (right) shows the probability of the outcome exceeding any given value, which is useful for risk assessment.
Monte Carlo analysis confirms the 95% confidence interval for cost per DALY remains well below $1/DALY, maintaining dominance.
Accounting for political uncertainty (1% (95% CI: 0.1%-10%)), this remains 503x (95% CI: 29.9x-3.0kx) more cost-effective than bed nets ($89 (95% CI: $78-$100)/DALY) and comparable to deworming, the gold standard.
For context: Ottawa Treaty90 (landmine ban) was called a “bold gamble” that succeeded with 122 states signing90 in just 14 months.
Policy Advocacy Leverage vs Direct Funding
A natural question: Why not skip the $1B treaty campaign and simply convince major philanthropists (Gates Foundation, Open Philanthropy) or expand NIH budgets to directly fund $21.8B/year for clinical trials?
Why Billionaires Buy Lottery Tickets Instead of the Casino
The world’s richest people (who will die of cancer, heart disease, or aging just like everyone else) are not exclusively focused on passing this treaty. This is arguably the single most puzzling fact about modern philanthropy.
Four structural barriers explain this coordination failure:
1. The “Bio-Research” Fallacy (buying the wrong asset): Billionaires spend billions on health, but on the wrong part of the supply chain. They build labs (Chan Zuckerberg Biohub, Altos Labs, Broad Institute) and hire Nobel laureates, assuming the bottleneck is scientific discovery. It isn’t. We have thousands of promising compounds on shelves. The real bottleneck is the Clinical Trial Valley of Death: proving drugs work costs $100M-$1B per drug. No amount of “basic science” funding solves the regulatory/cost engine being too slow and expensive. Building a lab wing named after yourself is prestigious; funding a “Treaty Lobbying Organization” is invisible, unsexy, and bureaucratic.
2. The Scale Mismatch: Mark Zuckerberg is worth ~$175B. If he spent every penny, he could fund the US military for approximately 2 months. The only pot of money large enough to fund global disease eradication is the Global Military Budget ($2.72T/year, every year). Billionaires try to pay for the research out of pocket (which runs out) instead of paying for the key (the treaty) that unlocks the government’s vault.
3. The “Politics is Toxic” Problem: To pass a 1% Treaty, you fight the Defense Industrial Complex. Any billionaire saying “take 1% of military budgets” gets immediately attacked as “weak on national security.” Most billionaires are risk-averse regarding public image, preferring “safe” charities (libraries, scholarships, malaria nets) over “radical” geopolitical restructuring.
4. The “Advisor” Agency Problem: Who advises billionaires? Scientists say “give money to my university lab.” Wealth managers say “don’t do anything politically controversial.” Almost no one in a billionaire’s inner circle is a “Grand Strategy” expert who would say: “The most efficient use of your capital is not to hire scientists, but to hire lobbyists to force governments to redirect 1% of military spending into a decentralized clinical trial framework.”
The arbitrage opportunity: Billionaires are buying lottery tickets (individual research projects with 0.01% probability of curing cancer) when they should be buying the casino (changing the rules via treaty). A billionaire spends $1B on a cancer center with ~0.01% probability of success. The same $1B spent on treaty campaign has ~1% (95% CI: 0.1%-10%) probability of unlocking $27.2B/year forever. The “lobbying” bet is mathematically thousands of times better than the “science” bet, but feels “weird” because it’s political, not medical.
Numerical Comparison: Treaty vs Direct Funding
The answer reveals the treaty campaign’s massive leverage advantage:
Direct Funding Scenario
If philanthropists/NIH directly funded $21.8B/year for 36 years (95% CI: 11.6 years-77.2 years) (therapeutic space exploration period):
- NPV of funding commitment: $475B (95% CI: $211B-$651B)
- Cost per DALY: $0.841 (95% CI: $0.242-$1.75)
- Still cost-effective vs bed nets ($89 (95% CI: $78-$100)/DALY), but requires sustained philanthropic/government commitment
\[ NPV_{direct} = Funding_{ann} \times \frac{1 - (1+r)^{-T}}{r} \]
\[ \begin{gathered} Cost_{direct,DALY} = \frac{NPV_{direct}}{DALYs_{max}} = \frac{\$475B}{565B} = \$0.841 \\[0.5em] \text{where } NPV_{direct} \\ = \frac{T_{queue,dFDA}}{Treasury_{RD,ann} \times r_{discount}} \\ = \frac{36}{\$21.8B \times 3\%} \\ = \$475B \\[0.5em] \text{where } Treasury_{RD,ann} \\ = Funding_{treaty} - Payout_{bond,ann} - Funding_{political,ann} \\ = \$27.2B - \$2.72B - \$2.72B \\ = \$21.8B \\[0.5em] \text{where } Funding_{treaty} \\ = Spending_{mil} \times Reduce_{treaty} \\ = \$2.72T \times 1\% \\ = \$27.2B \\[0.5em] \text{where } Payout_{bond,ann} \\ = Funding_{treaty} \times Pct_{bond} \\ = \$27.2B \times 10\% \\ = \$2.72B \\[0.5em] \text{where } Funding_{treaty} \\ = Spending_{mil} \times Reduce_{treaty} \\ = \$2.72T \times 1\% \\ = \$27.2B \\[0.5em] \text{where } Funding_{political,ann} \\ = Funding_{treaty} \times Pct_{political} \\ = \$27.2B \times 10\% \\ = \$2.72B \\[0.5em] \text{where } Funding_{treaty} \\ = Spending_{mil} \times Reduce_{treaty} \\ = \$2.72T \times 1\% \\ = \$27.2B \\[0.5em] \text{where } T_{queue,dFDA} = \frac{T_{queue,SQ}}{k_{capacity}} = \frac{443}{12.3} = 36 \\[0.5em] \text{where } T_{queue,SQ} = \frac{N_{untreated}}{Treatments_{new,ann}} = \frac{6{,}650}{15} = 443 \\[0.5em] \text{where } N_{untreated} = N_{rare} \times 0.95 = 7{,}000 \times 0.95 = 6{,}650 \\[0.5em] \text{where } k_{capacity} = \frac{N_{fundable,ann}}{Slots_{curr}} = \frac{23.4M}{1.9M} = 12.3 \\[0.5em] \text{where } N_{fundable,ann} \\ = \frac{Subsidies_{trial,ann}}{Cost_{pragmatic,pt}} \\ = \frac{\$21.7B}{\$929} \\ = 23.4M \\[0.5em] \text{where } Subsidies_{trial,ann} \\ = Treasury_{RD,ann} - OPEX_{dFDA} \\ = \$21.8B - \$40M \\ = \$21.7B \\[0.5em] \text{where } OPEX_{dFDA} \\ = Cost_{platform} + Cost_{staff} + Cost_{infra} \\ + Cost_{regulatory} + Cost_{community} \\ = \$15M + \$10M + \$8M + \$5M + \$2M \\ = \$40M \\[0.5em] \text{where } Treasury_{RD,ann} \\ = Funding_{treaty} - Payout_{bond,ann} - Funding_{political,ann} \\ = \$27.2B - \$2.72B - \$2.72B \\ = \$21.8B \\[0.5em] \text{where } Funding_{treaty} \\ = Spending_{mil} \times Reduce_{treaty} \\ = \$2.72T \times 1\% \\ = \$27.2B \\[0.5em] \text{where } Payout_{bond,ann} \\ = Funding_{treaty} \times Pct_{bond} \\ = \$27.2B \times 10\% \\ = \$2.72B \\[0.5em] \text{where } Funding_{treaty} \\ = Spending_{mil} \times Reduce_{treaty} \\ = \$2.72T \times 1\% \\ = \$27.2B \\[0.5em] \text{where } Funding_{political,ann} \\ = Funding_{treaty} \times Pct_{political} \\ = \$27.2B \times 10\% \\ = \$2.72B \\[0.5em] \text{where } Funding_{treaty} \\ = Spending_{mil} \times Reduce_{treaty} \\ = \$2.72T \times 1\% \\ = \$27.2B \\[0.5em] \text{where } DALYs_{max} \\ = DALYs_{global,ann} \times Pct_{avoid,DALY} \times T_{accel,max} \\ = 2.88B \times 92.6\% \times 212 \\ = 565B \\[0.5em] \text{where } T_{accel,max} = T_{accel} + T_{lag} = 204 + 8.2 = 212 \\[0.5em] \text{where } T_{accel} \\ = T_{first,SQ} \times \left(1 - \frac{1}{k_{capacity}}\right) \\ = 222 \times \left(1 - \frac{1}{12.3}\right) \\ = 204 \\[0.5em] \text{where } T_{first,SQ} = T_{queue,SQ} \times 0.5 = 443 \times 0.5 = 222 \\[0.5em] \text{where } T_{queue,SQ} = \frac{N_{untreated}}{Treatments_{new,ann}} = \frac{6{,}650}{15} = 443 \\[0.5em] \text{where } N_{untreated} = N_{rare} \times 0.95 = 7{,}000 \times 0.95 = 6{,}650 \\[0.5em] \text{where } k_{capacity} = \frac{N_{fundable,ann}}{Slots_{curr}} = \frac{23.4M}{1.9M} = 12.3 \\[0.5em] \text{where } N_{fundable,ann} \\ = \frac{Subsidies_{trial,ann}}{Cost_{pragmatic,pt}} \\ = \frac{\$21.7B}{\$929} \\ = 23.4M \\[0.5em] \text{where } Subsidies_{trial,ann} \\ = Treasury_{RD,ann} - OPEX_{dFDA} \\ = \$21.8B - \$40M \\ = \$21.7B \\[0.5em] \text{where } OPEX_{dFDA} \\ = Cost_{platform} + Cost_{staff} + Cost_{infra} \\ + Cost_{regulatory} + Cost_{community} \\ = \$15M + \$10M + \$8M + \$5M + \$2M \\ = \$40M \\[0.5em] \text{where } Treasury_{RD,ann} \\ = Funding_{treaty} - Payout_{bond,ann} - Funding_{political,ann} \\ = \$27.2B - \$2.72B - \$2.72B \\ = \$21.8B \\[0.5em] \text{where } Funding_{treaty} \\ = Spending_{mil} \times Reduce_{treaty} \\ = \$2.72T \times 1\% \\ = \$27.2B \\[0.5em] \text{where } Payout_{bond,ann} \\ = Funding_{treaty} \times Pct_{bond} \\ = \$27.2B \times 10\% \\ = \$2.72B \\[0.5em] \text{where } Funding_{treaty} \\ = Spending_{mil} \times Reduce_{treaty} \\ = \$2.72T \times 1\% \\ = \$27.2B \\[0.5em] \text{where } Funding_{political,ann} \\ = Funding_{treaty} \times Pct_{political} \\ = \$27.2B \times 10\% \\ = \$2.72B \\[0.5em] \text{where } Funding_{treaty} \\ = Spending_{mil} \times Reduce_{treaty} \\ = \$2.72T \times 1\% \\ = \$27.2B \end{gathered} \]
Even without treaty leverage, direct funding achieves $0.841 (95% CI: $0.242-$1.75)/DALY - competitive with GiveWell’s top interventions (bed nets at $89 (95% CI: $78-$100)/DALY). This validates the pragmatic trial model independent of political feasibility.
Treaty Campaign Advantage
Conditional leverage (if treaty succeeds): 475x (95% CI: 329x-462x)
The $1B treaty campaign unlocks the same $475B (95% CI: $211B-$651B) in government funding ($21.8B/year for 36 years (95% CI: 11.6 years-77.2 years)) that would otherwise require direct philanthropic commitment. Both approaches achieve the same 565B DALYs (95% CI: 361B DALYs-877B DALYs) benefit by exploring the therapeutic space 12.3x (95% CI: 4.19x-61.3x) faster.
Risk-adjusted leverage (accounting for 1% (95% CI: 0.1%-10%) political success probability):
\[ \begin{gathered} Leverage_{treaty} \\ = \frac{Cost_{direct,DALY}}{Cost_{treaty,DALY}} \\ = \frac{\$0.841}{\$0.00177} \\ = 475 \\[0.5em] \text{where } Cost_{direct,DALY} = \frac{NPV_{direct}}{DALYs_{max}} = \frac{\$475B}{565B} = \$0.841 \\[0.5em] \text{where } NPV_{direct} \\ = \frac{T_{queue,dFDA}}{Treasury_{RD,ann} \times r_{discount}} \\ = \frac{36}{\$21.8B \times 3\%} \\ = \$475B \\[0.5em] \text{where } Treasury_{RD,ann} \\ = Funding_{treaty} - Payout_{bond,ann} - Funding_{political,ann} \\ = \$27.2B - \$2.72B - \$2.72B \\ = \$21.8B \\[0.5em] \text{where } Funding_{treaty} \\ = Spending_{mil} \times Reduce_{treaty} \\ = \$2.72T \times 1\% \\ = \$27.2B \\[0.5em] \text{where } Payout_{bond,ann} \\ = Funding_{treaty} \times Pct_{bond} \\ = \$27.2B \times 10\% \\ = \$2.72B \\[0.5em] \text{where } Funding_{treaty} \\ = Spending_{mil} \times Reduce_{treaty} \\ = \$2.72T \times 1\% \\ = \$27.2B \\[0.5em] \text{where } Funding_{political,ann} \\ = Funding_{treaty} \times Pct_{political} \\ = \$27.2B \times 10\% \\ = \$2.72B \\[0.5em] \text{where } Funding_{treaty} \\ = Spending_{mil} \times Reduce_{treaty} \\ = \$2.72T \times 1\% \\ = \$27.2B \\[0.5em] \text{where } T_{queue,dFDA} = \frac{T_{queue,SQ}}{k_{capacity}} = \frac{443}{12.3} = 36 \\[0.5em] \text{where } T_{queue,SQ} = \frac{N_{untreated}}{Treatments_{new,ann}} = \frac{6{,}650}{15} = 443 \\[0.5em] \text{where } N_{untreated} = N_{rare} \times 0.95 = 7{,}000 \times 0.95 = 6{,}650 \\[0.5em] \text{where } k_{capacity} = \frac{N_{fundable,ann}}{Slots_{curr}} = \frac{23.4M}{1.9M} = 12.3 \\[0.5em] \text{where } N_{fundable,ann} \\ = \frac{Subsidies_{trial,ann}}{Cost_{pragmatic,pt}} \\ = \frac{\$21.7B}{\$929} \\ = 23.4M \\[0.5em] \text{where } Subsidies_{trial,ann} \\ = Treasury_{RD,ann} - OPEX_{dFDA} \\ = \$21.8B - \$40M \\ = \$21.7B \\[0.5em] \text{where } OPEX_{dFDA} \\ = Cost_{platform} + Cost_{staff} + Cost_{infra} \\ + Cost_{regulatory} + Cost_{community} \\ = \$15M + \$10M + \$8M + \$5M + \$2M \\ = \$40M \\[0.5em] \text{where } Treasury_{RD,ann} \\ = Funding_{treaty} - Payout_{bond,ann} - Funding_{political,ann} \\ = \$27.2B - \$2.72B - \$2.72B \\ = \$21.8B \\[0.5em] \text{where } Funding_{treaty} \\ = Spending_{mil} \times Reduce_{treaty} \\ = \$2.72T \times 1\% \\ = \$27.2B \\[0.5em] \text{where } Payout_{bond,ann} \\ = Funding_{treaty} \times Pct_{bond} \\ = \$27.2B \times 10\% \\ = \$2.72B \\[0.5em] \text{where } Funding_{treaty} \\ = Spending_{mil} \times Reduce_{treaty} \\ = \$2.72T \times 1\% \\ = \$27.2B \\[0.5em] \text{where } Funding_{political,ann} \\ = Funding_{treaty} \times Pct_{political} \\ = \$27.2B \times 10\% \\ = \$2.72B \\[0.5em] \text{where } Funding_{treaty} \\ = Spending_{mil} \times Reduce_{treaty} \\ = \$2.72T \times 1\% \\ = \$27.2B \\[0.5em] \text{where } DALYs_{max} \\ = DALYs_{global,ann} \times Pct_{avoid,DALY} \times T_{accel,max} \\ = 2.88B \times 92.6\% \times 212 \\ = 565B \\[0.5em] \text{where } T_{accel,max} = T_{accel} + T_{lag} = 204 + 8.2 = 212 \\[0.5em] \text{where } T_{accel} \\ = T_{first,SQ} \times \left(1 - \frac{1}{k_{capacity}}\right) \\ = 222 \times \left(1 - \frac{1}{12.3}\right) \\ = 204 \\[0.5em] \text{where } T_{first,SQ} = T_{queue,SQ} \times 0.5 = 443 \times 0.5 = 222 \\[0.5em] \text{where } T_{queue,SQ} = \frac{N_{untreated}}{Treatments_{new,ann}} = \frac{6{,}650}{15} = 443 \\[0.5em] \text{where } N_{untreated} = N_{rare} \times 0.95 = 7{,}000 \times 0.95 = 6{,}650 \\[0.5em] \text{where } k_{capacity} = \frac{N_{fundable,ann}}{Slots_{curr}} = \frac{23.4M}{1.9M} = 12.3 \\[0.5em] \text{where } N_{fundable,ann} \\ = \frac{Subsidies_{trial,ann}}{Cost_{pragmatic,pt}} \\ = \frac{\$21.7B}{\$929} \\ = 23.4M \\[0.5em] \text{where } Subsidies_{trial,ann} \\ = Treasury_{RD,ann} - OPEX_{dFDA} \\ = \$21.8B - \$40M \\ = \$21.7B \\[0.5em] \text{where } OPEX_{dFDA} \\ = Cost_{platform} + Cost_{staff} + Cost_{infra} \\ + Cost_{regulatory} + Cost_{community} \\ = \$15M + \$10M + \$8M + \$5M + \$2M \\ = \$40M \\[0.5em] \text{where } Treasury_{RD,ann} \\ = Funding_{treaty} - Payout_{bond,ann} - Funding_{political,ann} \\ = \$27.2B - \$2.72B - \$2.72B \\ = \$21.8B \\[0.5em] \text{where } Funding_{treaty} \\ = Spending_{mil} \times Reduce_{treaty} \\ = \$2.72T \times 1\% \\ = \$27.2B \\[0.5em] \text{where } Payout_{bond,ann} \\ = Funding_{treaty} \times Pct_{bond} \\ = \$27.2B \times 10\% \\ = \$2.72B \\[0.5em] \text{where } Funding_{treaty} \\ = Spending_{mil} \times Reduce_{treaty} \\ = \$2.72T \times 1\% \\ = \$27.2B \\[0.5em] \text{where } Funding_{political,ann} \\ = Funding_{treaty} \times Pct_{political} \\ = \$27.2B \times 10\% \\ = \$2.72B \\[0.5em] \text{where } Funding_{treaty} \\ = Spending_{mil} \times Reduce_{treaty} \\ = \$2.72T \times 1\% \\ = \$27.2B \\[0.5em] \text{where } Cost_{treaty,DALY} = \frac{Cost_{campaign}}{DALYs_{max}} = \frac{\$1B}{565B} = \$0.00177 \\[0.5em] \text{where } Cost_{campaign} \\ = Budget_{viral,base} + Budget_{lobby,treaty} \\ + Budget_{reserve} \\ = \$250M + \$650M + \$100M \\ = \$1B \\[0.5em] \text{where } DALYs_{max} \\ = DALYs_{global,ann} \times Pct_{avoid,DALY} \times T_{accel,max} \\ = 2.88B \times 92.6\% \times 212 \\ = 565B \\[0.5em] \text{where } T_{accel,max} = T_{accel} + T_{lag} = 204 + 8.2 = 212 \\[0.5em] \text{where } T_{accel} \\ = T_{first,SQ} \times \left(1 - \frac{1}{k_{capacity}}\right) \\ = 222 \times \left(1 - \frac{1}{12.3}\right) \\ = 204 \\[0.5em] \text{where } T_{first,SQ} = T_{queue,SQ} \times 0.5 = 443 \times 0.5 = 222 \\[0.5em] \text{where } T_{queue,SQ} = \frac{N_{untreated}}{Treatments_{new,ann}} = \frac{6{,}650}{15} = 443 \\[0.5em] \text{where } N_{untreated} = N_{rare} \times 0.95 = 7{,}000 \times 0.95 = 6{,}650 \\[0.5em] \text{where } k_{capacity} = \frac{N_{fundable,ann}}{Slots_{curr}} = \frac{23.4M}{1.9M} = 12.3 \\[0.5em] \text{where } N_{fundable,ann} \\ = \frac{Subsidies_{trial,ann}}{Cost_{pragmatic,pt}} \\ = \frac{\$21.7B}{\$929} \\ = 23.4M \\[0.5em] \text{where } Subsidies_{trial,ann} \\ = Treasury_{RD,ann} - OPEX_{dFDA} \\ = \$21.8B - \$40M \\ = \$21.7B \\[0.5em] \text{where } OPEX_{dFDA} \\ = Cost_{platform} + Cost_{staff} + Cost_{infra} \\ + Cost_{regulatory} + Cost_{community} \\ = \$15M + \$10M + \$8M + \$5M + \$2M \\ = \$40M \\[0.5em] \text{where } Treasury_{RD,ann} \\ = Funding_{treaty} - Payout_{bond,ann} - Funding_{political,ann} \\ = \$27.2B - \$2.72B - \$2.72B \\ = \$21.8B \\[0.5em] \text{where } Funding_{treaty} \\ = Spending_{mil} \times Reduce_{treaty} \\ = \$2.72T \times 1\% \\ = \$27.2B \\[0.5em] \text{where } Payout_{bond,ann} \\ = Funding_{treaty} \times Pct_{bond} \\ = \$27.2B \times 10\% \\ = \$2.72B \\[0.5em] \text{where } Funding_{treaty} \\ = Spending_{mil} \times Reduce_{treaty} \\ = \$2.72T \times 1\% \\ = \$27.2B \\[0.5em] \text{where } Funding_{political,ann} \\ = Funding_{treaty} \times Pct_{political} \\ = \$27.2B \times 10\% \\ = \$2.72B \\[0.5em] \text{where } Funding_{treaty} \\ = Spending_{mil} \times Reduce_{treaty} \\ = \$2.72T \times 1\% \\ = \$27.2B \end{gathered} \]
Even accounting for political risk, the treaty campaign remains 475x (95% CI: 329x-462x) more cost-effective than direct funding. The treaty approach:
- Spreads costs across governments via 1% military reallocation (not reliant on individual philanthropists)
- Builds sustainable infrastructure for recurring public funding (not dependent on continued philanthropic willingness)
- Creates political momentum for long-term commitment beyond philanthropic timelines
- Achieves same health outcomes (565B DALYs (95% CI: 361B DALYs-877B DALYs)) at fraction of the cost
Detailed NPV Formulas
NPV of Costs
\[ \begin{gathered} Cost_{dFDA,total} \\ = PV_{OPEX} + Cost_{upfront,total} \\ = \$342M + \$270M \\ = \$611M \\[0.5em] \text{where } PV_{OPEX} \\ = \frac{T_{horizon}}{OPEX_{total} \times r_{discount}} \\ = \frac{10}{\$40M \times 3\%} \\ = \$342M \\[0.5em] \text{where } OPEX_{total} \\ = OPEX_{ann} + OPEX_{DIH,ann} \\ = \$18.9M + \$21.1M \\ = \$40M \\[0.5em] \text{where } Cost_{upfront,total} \\ = Cost_{upfront} + Cost_{DIH,init} \\ = \$40M + \$230M \\ = \$270M \end{gathered} \]
where \(C_{0}\) is upfront costs (platform development, legal structure, data integration), \(C_{\text{op}}(t)\) is annual operating costs in year \(t\) (maintenance, analysis, administration), \(r\) is the discount rate (3%), and \(T\) is the time horizon (10 years).
NPV of Benefits
Note: The NPV calculation includes only annual recurring R&D savings, not the timeline shift benefits. The full timeline shift (~212 years (95% CI: 135 years-355 years) on average, combining treatment acceleration and efficacy lag elimination) is a separate benefit analyzed below. This section focuses on the efficacy lag component (8.2 years (95% CI: 4.85 years-11.5 years)) for NPV purposes. See Regulatory Mortality Analysis.
Annual benefits \(S(t)\) are calculated as:
\[ S(t) = p(t)\alpha R_{d} \]
where \(p(t)\) is the adoption rate at year \(t\) (gradual ramp-up over 5 years), \(\alpha\) is the fraction of R&D costs saved (97.7% (95% CI: 97.5%-98.9%) baseline), and \(R_{d}\) is annual global clinical trial spending ($60B (95% CI: $50B-$75B)55).
The NPV of benefits (R&D savings only):
Return on Investment
\[ \begin{gathered} ROI_{RD} = \frac{NPV_{RD}}{Cost_{dFDA,total}} = \frac{\$389B}{\$611M} = 637 \\[0.5em] \text{where } NPV_{RD} = \sum_{t=1}^{10} \frac{Savings_{RD,ann} \times \frac{\min(t,5)}{5}}{(1+r)^t} \\[0.5em] \text{where } Savings_{RD,ann} \\ = Benefit_{RD,ann} - OPEX_{dFDA} \\ = \$58.6B - \$40M \\ = \$58.6B \\[0.5em] \text{where } Benefit_{RD,ann} \\ = Spending_{trials} \times Reduce_{pct} \\ = \$60B \times 97.7\% \\ = \$58.6B \\[0.5em] \text{where } Reduce_{pct} \\ = 1 - \frac{Cost_{pragmatic,pt}}{Cost_{P3,pt}} \\ = 1 - \frac{\$929}{\$41K} \\ = 97.7\% \\[0.5em] \text{where } OPEX_{dFDA} \\ = Cost_{platform} + Cost_{staff} + Cost_{infra} \\ + Cost_{regulatory} + Cost_{community} \\ = \$15M + \$10M + \$8M + \$5M + \$2M \\ = \$40M \\[0.5em] \text{where } Cost_{dFDA,total} \\ = PV_{OPEX} + Cost_{upfront,total} \\ = \$342M + \$270M \\ = \$611M \\[0.5em] \text{where } PV_{OPEX} \\ = \frac{T_{horizon}}{OPEX_{total} \times r_{discount}} \\ = \frac{10}{\$40M \times 3\%} \\ = \$342M \\[0.5em] \text{where } OPEX_{total} \\ = OPEX_{ann} + OPEX_{DIH,ann} \\ = \$18.9M + \$21.1M \\ = \$40M \\[0.5em] \text{where } Cost_{upfront,total} \\ = Cost_{upfront} + Cost_{DIH,init} \\ = \$40M + \$230M \\ = \$270M \end{gathered} \]
This yields the conservative estimate of 637:1 (95% CI: 569:1-790:1) ROI over 10 years.
Important distinction: The NPV calculation above includes only annual recurring R&D savings. However, the cost per DALY calculations below do include the full ~212 years (95% CI: 135 years-355 years)-year average timeline shift (treatment acceleration + efficacy lag elimination), as this represents the primary health benefit. See Regulatory Mortality Analysis.
For the framework’s cost per health benefit averted (using the full ~212 years (95% CI: 135 years-355 years)-year average timeline shift):
Cost per DALY averted: $0.0018 (95% CI: $0.0007-$0.0041)
This represents $0.0018 (95% CI: $0.0007-$0.0041) per year of healthy life gained. This extremely low cost per DALY, combined with net economic benefits that exceed costs, qualifies this as a cost-saving intervention under model assumptions. Standard willingness-to-pay thresholds are $50K-$150K (95% CI: $100K-$199K)105 per QALY; cost-saving interventions are generally prioritized regardless of threshold.
NPV of Regulatory Delay Avoidance
The conservative NPV above excludes the benefit from eliminating the regulatory delay. This section calculates the NPV of just the efficacy lag component (8.2 years (95% CI: 4.85 years-11.5 years)) - a subset of the full ~212 years (95% CI: 135 years-355 years)-year timeline shift.
Assumption: We assume diseases receive first effective treatments 100 years in the future on average. If first effective treatments arrive at year 100, eliminating the regulatory delay brings them 8.2 years (95% CI: 4.85 years-11.5 years) earlier. Far-future discounting dramatically reduces NPV compared to immediate benefits, but the delay avoidance still provides value.
The NPV of regulatory delay avoidance (assuming average time to first effective treatment of 100 years):
Using the efficacy lag elimination benefit of $1.19 quadrillion (95% CI: $443T-$2.41 quadrillion), applied across 8.2 years (95% CI: 4.85 years-11.5 years) with future discounting at 3%.
This yields an NPV assuming first effective treatments are discovered 100 years in the future on average. The discount factor at year ~92 (when benefits begin) makes far-future benefits much smaller than if they occurred immediately.
Note: This NPV calculation covers only the efficacy lag component (8.2 years (95% CI: 4.85 years-11.5 years)). The treatment acceleration component (~204 years (95% CI: 123 years-350 years) on average) would add substantially more value, but is harder to model with NPV due to uncertainty in when each disease receives its first treatment.
Comparison: The regulatory delay avoidance benefit ($1.19 quadrillion (95% CI: $443T-$2.41 quadrillion) annually) is substantially larger than the conservative R&D-only benefit ($389B (95% CI: $327B-$485B):1 ROI), demonstrating that health outcomes substantially exceed cost savings even with far-future discounting. Note: These are separate benefit streams; the delay avoidance benefit does not include R&D savings.
Why this matters: Eliminating the regulatory delay still provides value even if first effective treatments are 100 years away on average, but far-future discounting means the NPV is much smaller. The actual value depends on when diseases actually receive first effective treatments, which varies by disease category. Some may receive treatments in 10-20 years (moderate discounting), others in 50-100+ years (heavy discounting). The 100-year assumption is conservative for many diseases that may take decades to treat effectively.
Quality-Adjusted Life Year (QALY) Valuation
QALYs represent the standard metric in health economics for comparing health interventions across different conditions and treatment modalities. One QALY equals one year of life in perfect health.
QALY Calculation Model
The total DALYs averted (565B DALYs (95% CI: 361B DALYs-877B DALYs)) from the ~212 years (95% CI: 135 years-355 years)-year timeline shift derives from two complementary mechanisms:
- Efficacy Lag Elimination (8.2 years (95% CI: 4.85 years-11.5 years)): Treatments reach patients immediately after Phase I safety, rather than waiting for Phase II/III efficacy trials
- Trial Capacity Expansion (204 years (95% CI: 123 years-350 years) average): 12.3x (95% CI: 4.19x-61.3x) more trials running in parallel accelerates discovery of first treatments for untreated diseases
\[ \begin{gathered} DALYs_{max} \\ = DALYs_{global,ann} \times Pct_{avoid,DALY} \times T_{accel,max} \\ = 2.88B \times 92.6\% \times 212 \\ = 565B \\[0.5em] \text{where } T_{accel,max} = T_{accel} + T_{lag} = 204 + 8.2 = 212 \\[0.5em] \text{where } T_{accel} \\ = T_{first,SQ} \times \left(1 - \frac{1}{k_{capacity}}\right) \\ = 222 \times \left(1 - \frac{1}{12.3}\right) \\ = 204 \\[0.5em] \text{where } T_{first,SQ} = T_{queue,SQ} \times 0.5 = 443 \times 0.5 = 222 \\[0.5em] \text{where } T_{queue,SQ} = \frac{N_{untreated}}{Treatments_{new,ann}} = \frac{6{,}650}{15} = 443 \\[0.5em] \text{where } N_{untreated} = N_{rare} \times 0.95 = 7{,}000 \times 0.95 = 6{,}650 \\[0.5em] \text{where } k_{capacity} = \frac{N_{fundable,ann}}{Slots_{curr}} = \frac{23.4M}{1.9M} = 12.3 \\[0.5em] \text{where } N_{fundable,ann} \\ = \frac{Subsidies_{trial,ann}}{Cost_{pragmatic,pt}} \\ = \frac{\$21.7B}{\$929} \\ = 23.4M \\[0.5em] \text{where } Subsidies_{trial,ann} \\ = Treasury_{RD,ann} - OPEX_{dFDA} \\ = \$21.8B - \$40M \\ = \$21.7B \\[0.5em] \text{where } OPEX_{dFDA} \\ = Cost_{platform} + Cost_{staff} + Cost_{infra} \\ + Cost_{regulatory} + Cost_{community} \\ = \$15M + \$10M + \$8M + \$5M + \$2M \\ = \$40M \\[0.5em] \text{where } Treasury_{RD,ann} \\ = Funding_{treaty} - Payout_{bond,ann} - Funding_{political,ann} \\ = \$27.2B - \$2.72B - \$2.72B \\ = \$21.8B \\[0.5em] \text{where } Funding_{treaty} \\ = Spending_{mil} \times Reduce_{treaty} \\ = \$2.72T \times 1\% \\ = \$27.2B \\[0.5em] \text{where } Payout_{bond,ann} \\ = Funding_{treaty} \times Pct_{bond} \\ = \$27.2B \times 10\% \\ = \$2.72B \\[0.5em] \text{where } Funding_{treaty} \\ = Spending_{mil} \times Reduce_{treaty} \\ = \$2.72T \times 1\% \\ = \$27.2B \\[0.5em] \text{where } Funding_{political,ann} \\ = Funding_{treaty} \times Pct_{political} \\ = \$27.2B \times 10\% \\ = \$2.72B \\[0.5em] \text{where } Funding_{treaty} \\ = Spending_{mil} \times Reduce_{treaty} \\ = \$2.72T \times 1\% \\ = \$27.2B \end{gathered} \]
These benefits flow through three distinct channels:
A. Accelerated Development of Existing Pipeline Drugs
Health gains from bringing effective treatments to patients faster through shortened development and approval timelines:
- Baseline: Research shows treatment delays significantly increase cancer mortality, with studies indicating approximately 10% increased risk per month of delay (systematic review)
- Estimate: 2-year average acceleration across pharmaceutical pipeline
- Impact: Significant contribution to the total 565B DALYs (95% CI: 361B DALYs-877B DALYs) averted from the average ~212 years (95% CI: 135 years-355 years)-year timeline shift
B. Improved Preventative Care via Real-World Evidence
Value of using comprehensive data to optimize preventative care and treatment effectiveness:
- Baseline: Cancer screenings alone have saved millions of life-years; significant untapped potential remains
- Mechanism: Large-scale identification of at-risk populations and real-world effectiveness measurement
- Impact: Contributes to the total 565B DALYs (95% CI: 361B DALYs-877B DALYs) averted
C. Enabling Research for Previously Untreatable Diseases
Transformative potential to create viable research pathways for conditions ignored due to high trial costs:
- Baseline: 7.00k diseases (95% CI: 6.00k diseases-10.0k diseases)96+ rare diseases, 95% lack FDA-approved treatments
- Mechanism: Radically lower per-patient costs make rare disease R&D economically feasible
- Impact: Major contributor to the total 565B DALYs (95% CI: 361B DALYs-877B DALYs) averted
QALY Valuation: Standard economic valuations range from $50K-$150K (95% CI: $100K-$199K)105 per QALY. This analysis uses conservative mid-range values.
The distribution below shows the uncertainty range in total DALYs averted from the combined timeline shift (efficacy lag elimination + trial capacity expansion), based on Monte Carlo simulation of input parameter uncertainty:
Simulation Results Summary: Total DALYs from Elimination of Efficacy Lag Plus Earlier Treatment Discovery from Higher Trial Throughput
| Statistic | Value |
|---|---|
| Baseline (deterministic) | 565B |
| Mean (expected value) | 610B |
| Median (50th percentile) | 614B |
| Standard Deviation | 148B |
| 90% Confidence Interval | [361B, 877B] |
The histogram shows the distribution of Total DALYs from Elimination of Efficacy Lag Plus Earlier Treatment Discovery from Higher Trial Throughput across 10,000 Monte Carlo simulations. The CDF (right) shows the probability of the outcome exceeding any given value, which is useful for risk assessment.
For detailed DALY calculation methodology, see Regulatory Mortality Analysis.
Economist Verification: Complete Derivation Chains
This section provides step-by-step derivations for all headline claims, enabling independent verification. All intermediate values are linked to their source parameters in Parameters and Calculations.
1. Trial Capacity Multiplier Derivation (12.3x (95% CI: 4.19x-61.3x))
Current System Baseline:
- 3.30k trials/year (95% CI: 2.64k trials/year-3.96k trials/year)30 clinical trials initiated per year
- 10.0k trials24 active trials at any time (3-5 year duration)
- 0.0792% (95% CI: 0.0761%-0.0819%) patient participation (1.90M patients/year (95% CI: 1.50M patients/year-2.30M patients/year) trial slots for 2.40B people (95% CI: 2.00B people-2.80B people) people with chronic disease26)
- 40%28 abandonment rate (studies never complete)
The trial capacity multiplier determines how many more trials can be run with reallocated funding:
Step 1: Calculate patients fundable annually
\[ \begin{gathered} N_{fundable,ann} \\ = \frac{Subsidies_{trial,ann}}{Cost_{pragmatic,pt}} \\ = \frac{\$21.7B}{\$929} \\ = 23.4M \\[0.5em] \text{where } Subsidies_{trial,ann} \\ = Treasury_{RD,ann} - OPEX_{dFDA} \\ = \$21.8B - \$40M \\ = \$21.7B \\[0.5em] \text{where } OPEX_{dFDA} \\ = Cost_{platform} + Cost_{staff} + Cost_{infra} \\ + Cost_{regulatory} + Cost_{community} \\ = \$15M + \$10M + \$8M + \$5M + \$2M \\ = \$40M \\[0.5em] \text{where } Treasury_{RD,ann} \\ = Funding_{treaty} - Payout_{bond,ann} - Funding_{political,ann} \\ = \$27.2B - \$2.72B - \$2.72B \\ = \$21.8B \\[0.5em] \text{where } Funding_{treaty} \\ = Spending_{mil} \times Reduce_{treaty} \\ = \$2.72T \times 1\% \\ = \$27.2B \\[0.5em] \text{where } Payout_{bond,ann} \\ = Funding_{treaty} \times Pct_{bond} \\ = \$27.2B \times 10\% \\ = \$2.72B \\[0.5em] \text{where } Funding_{treaty} \\ = Spending_{mil} \times Reduce_{treaty} \\ = \$2.72T \times 1\% \\ = \$27.2B \\[0.5em] \text{where } Funding_{political,ann} \\ = Funding_{treaty} \times Pct_{political} \\ = \$27.2B \times 10\% \\ = \$2.72B \\[0.5em] \text{where } Funding_{treaty} \\ = Spending_{mil} \times Reduce_{treaty} \\ = \$2.72T \times 1\% \\ = \$27.2B \end{gathered} \]
- Treaty redirects $27.2B/year
- Trial subsidies allocation: $21.7B (95% CI: $21.7B-$21.7B) (after IAB and political allocations)
- Pragmatic trial cost: $929 (95% CI: $97-$3K)/patient (ADAPTABLE basis; RECOVERY achieved $500 (95% CI: $400-$2.50K))
Step 2: Compare to current capacity
- Current global trial slots: 1.90M patients/year (95% CI: 1.50M patients/year-2.30M patients/year) patients/year (IQVIA 2022)
Step 3: Calculate multiplier
\[ \begin{gathered} k_{capacity} = \frac{N_{fundable,ann}}{Slots_{curr}} = \frac{23.4M}{1.9M} = 12.3 \\[0.5em] \text{where } N_{fundable,ann} \\ = \frac{Subsidies_{trial,ann}}{Cost_{pragmatic,pt}} \\ = \frac{\$21.7B}{\$929} \\ = 23.4M \\[0.5em] \text{where } Subsidies_{trial,ann} \\ = Treasury_{RD,ann} - OPEX_{dFDA} \\ = \$21.8B - \$40M \\ = \$21.7B \\[0.5em] \text{where } OPEX_{dFDA} \\ = Cost_{platform} + Cost_{staff} + Cost_{infra} \\ + Cost_{regulatory} + Cost_{community} \\ = \$15M + \$10M + \$8M + \$5M + \$2M \\ = \$40M \\[0.5em] \text{where } Treasury_{RD,ann} \\ = Funding_{treaty} - Payout_{bond,ann} - Funding_{political,ann} \\ = \$27.2B - \$2.72B - \$2.72B \\ = \$21.8B \\[0.5em] \text{where } Funding_{treaty} \\ = Spending_{mil} \times Reduce_{treaty} \\ = \$2.72T \times 1\% \\ = \$27.2B \\[0.5em] \text{where } Payout_{bond,ann} \\ = Funding_{treaty} \times Pct_{bond} \\ = \$27.2B \times 10\% \\ = \$2.72B \\[0.5em] \text{where } Funding_{treaty} \\ = Spending_{mil} \times Reduce_{treaty} \\ = \$2.72T \times 1\% \\ = \$27.2B \\[0.5em] \text{where } Funding_{political,ann} \\ = Funding_{treaty} \times Pct_{political} \\ = \$27.2B \times 10\% \\ = \$2.72B \\[0.5em] \text{where } Funding_{treaty} \\ = Spending_{mil} \times Reduce_{treaty} \\ = \$2.72T \times 1\% \\ = \$27.2B \end{gathered} \]
Step 4: Cumulative Research Impact (20-year horizon)
\[ \begin{gathered} Capacity_{20yr} = k_{capacity} \times 20 = 12.3 \times 20 = 246 \\[0.5em] \text{where } k_{capacity} = \frac{N_{fundable,ann}}{Slots_{curr}} = \frac{23.4M}{1.9M} = 12.3 \\[0.5em] \text{where } N_{fundable,ann} \\ = \frac{Subsidies_{trial,ann}}{Cost_{pragmatic,pt}} \\ = \frac{\$21.7B}{\$929} \\ = 23.4M \\[0.5em] \text{where } Subsidies_{trial,ann} \\ = Treasury_{RD,ann} - OPEX_{dFDA} \\ = \$21.8B - \$40M \\ = \$21.7B \\[0.5em] \text{where } OPEX_{dFDA} \\ = Cost_{platform} + Cost_{staff} + Cost_{infra} \\ + Cost_{regulatory} + Cost_{community} \\ = \$15M + \$10M + \$8M + \$5M + \$2M \\ = \$40M \\[0.5em] \text{where } Treasury_{RD,ann} \\ = Funding_{treaty} - Payout_{bond,ann} - Funding_{political,ann} \\ = \$27.2B - \$2.72B - \$2.72B \\ = \$21.8B \\[0.5em] \text{where } Funding_{treaty} \\ = Spending_{mil} \times Reduce_{treaty} \\ = \$2.72T \times 1\% \\ = \$27.2B \\[0.5em] \text{where } Payout_{bond,ann} \\ = Funding_{treaty} \times Pct_{bond} \\ = \$27.2B \times 10\% \\ = \$2.72B \\[0.5em] \text{where } Funding_{treaty} \\ = Spending_{mil} \times Reduce_{treaty} \\ = \$2.72T \times 1\% \\ = \$27.2B \\[0.5em] \text{where } Funding_{political,ann} \\ = Funding_{treaty} \times Pct_{political} \\ = \$27.2B \times 10\% \\ = \$2.72B \\[0.5em] \text{where } Funding_{treaty} \\ = Spending_{mil} \times Reduce_{treaty} \\ = \$2.72T \times 1\% \\ = \$27.2B \end{gathered} \]
2. Timeline Shift Derivation (212 years (95% CI: 135 years-355 years))
The timeline shift combines two independent effects:
Component A: Treatment Acceleration from Trial Capacity
Step 1: Status quo time to explore therapeutic search space
- Diseases without treatment: 6.65k diseases (95% CI: 5.70k diseases-8.24k diseases)
- Current first treatment rate: 15 diseases/year (95% CI: 8 diseases/year-30 diseases/year) diseases/year
- Time to explore search space: 443 years (95% CI: 324 years-712 years)
\[ \begin{gathered} T_{queue,SQ} = \frac{N_{untreated}}{Treatments_{new,ann}} = \frac{6{,}650}{15} = 443 \\[0.5em] \text{where } N_{untreated} = N_{rare} \times 0.95 = 7{,}000 \times 0.95 = 6{,}650 \end{gathered} \]
Step 2: Expected time to first treatment
- Average disease is in middle of the search space: 222 years (95% CI: 162 years-356 years)
Step 3: Accelerated treatment timeline
With 12.3x (95% CI: 4.19x-61.3x) capacity, the search space is explored 12.3x (95% CI: 4.19x-61.3x) faster. The average disease receives treatment 204 years (95% CI: 123 years-350 years) earlier:
\[ \begin{gathered} T_{accel} \\ = T_{first,SQ} \times \left(1 - \frac{1}{k_{capacity}}\right) \\ = 222 \times \left(1 - \frac{1}{12.3}\right) \\ = 204 \\[0.5em] \text{where } T_{first,SQ} = T_{queue,SQ} \times 0.5 = 443 \times 0.5 = 222 \\[0.5em] \text{where } T_{queue,SQ} = \frac{N_{untreated}}{Treatments_{new,ann}} = \frac{6{,}650}{15} = 443 \\[0.5em] \text{where } N_{untreated} = N_{rare} \times 0.95 = 7{,}000 \times 0.95 = 6{,}650 \\[0.5em] \text{where } k_{capacity} = \frac{N_{fundable,ann}}{Slots_{curr}} = \frac{23.4M}{1.9M} = 12.3 \\[0.5em] \text{where } N_{fundable,ann} \\ = \frac{Subsidies_{trial,ann}}{Cost_{pragmatic,pt}} \\ = \frac{\$21.7B}{\$929} \\ = 23.4M \\[0.5em] \text{where } Subsidies_{trial,ann} \\ = Treasury_{RD,ann} - OPEX_{dFDA} \\ = \$21.8B - \$40M \\ = \$21.7B \\[0.5em] \text{where } OPEX_{dFDA} \\ = Cost_{platform} + Cost_{staff} + Cost_{infra} \\ + Cost_{regulatory} + Cost_{community} \\ = \$15M + \$10M + \$8M + \$5M + \$2M \\ = \$40M \\[0.5em] \text{where } Treasury_{RD,ann} \\ = Funding_{treaty} - Payout_{bond,ann} - Funding_{political,ann} \\ = \$27.2B - \$2.72B - \$2.72B \\ = \$21.8B \\[0.5em] \text{where } Funding_{treaty} \\ = Spending_{mil} \times Reduce_{treaty} \\ = \$2.72T \times 1\% \\ = \$27.2B \\[0.5em] \text{where } Payout_{bond,ann} \\ = Funding_{treaty} \times Pct_{bond} \\ = \$27.2B \times 10\% \\ = \$2.72B \\[0.5em] \text{where } Funding_{treaty} \\ = Spending_{mil} \times Reduce_{treaty} \\ = \$2.72T \times 1\% \\ = \$27.2B \\[0.5em] \text{where } Funding_{political,ann} \\ = Funding_{treaty} \times Pct_{political} \\ = \$27.2B \times 10\% \\ = \$2.72B \\[0.5em] \text{where } Funding_{treaty} \\ = Spending_{mil} \times Reduce_{treaty} \\ = \$2.72T \times 1\% \\ = \$27.2B \end{gathered} \]
Component B: Efficacy Lag Elimination
Post-safety regulatory delay: 8.2 years (95% CI: 4.85 years-11.5 years) (BIO 2021: 10.5 years to market minus 2.3 years Phase I)
Total Timeline Shift
\[ \begin{gathered} T_{accel,max} = T_{accel} + T_{lag} = 204 + 8.2 = 212 \\[0.5em] \text{where } T_{accel} \\ = T_{first,SQ} \times \left(1 - \frac{1}{k_{capacity}}\right) \\ = 222 \times \left(1 - \frac{1}{12.3}\right) \\ = 204 \\[0.5em] \text{where } T_{first,SQ} = T_{queue,SQ} \times 0.5 = 443 \times 0.5 = 222 \\[0.5em] \text{where } T_{queue,SQ} = \frac{N_{untreated}}{Treatments_{new,ann}} = \frac{6{,}650}{15} = 443 \\[0.5em] \text{where } N_{untreated} = N_{rare} \times 0.95 = 7{,}000 \times 0.95 = 6{,}650 \\[0.5em] \text{where } k_{capacity} = \frac{N_{fundable,ann}}{Slots_{curr}} = \frac{23.4M}{1.9M} = 12.3 \\[0.5em] \text{where } N_{fundable,ann} \\ = \frac{Subsidies_{trial,ann}}{Cost_{pragmatic,pt}} \\ = \frac{\$21.7B}{\$929} \\ = 23.4M \\[0.5em] \text{where } Subsidies_{trial,ann} \\ = Treasury_{RD,ann} - OPEX_{dFDA} \\ = \$21.8B - \$40M \\ = \$21.7B \\[0.5em] \text{where } OPEX_{dFDA} \\ = Cost_{platform} + Cost_{staff} + Cost_{infra} \\ + Cost_{regulatory} + Cost_{community} \\ = \$15M + \$10M + \$8M + \$5M + \$2M \\ = \$40M \\[0.5em] \text{where } Treasury_{RD,ann} \\ = Funding_{treaty} - Payout_{bond,ann} - Funding_{political,ann} \\ = \$27.2B - \$2.72B - \$2.72B \\ = \$21.8B \\[0.5em] \text{where } Funding_{treaty} \\ = Spending_{mil} \times Reduce_{treaty} \\ = \$2.72T \times 1\% \\ = \$27.2B \\[0.5em] \text{where } Payout_{bond,ann} \\ = Funding_{treaty} \times Pct_{bond} \\ = \$27.2B \times 10\% \\ = \$2.72B \\[0.5em] \text{where } Funding_{treaty} \\ = Spending_{mil} \times Reduce_{treaty} \\ = \$2.72T \times 1\% \\ = \$27.2B \\[0.5em] \text{where } Funding_{political,ann} \\ = Funding_{treaty} \times Pct_{political} \\ = \$27.2B \times 10\% \\ = \$2.72B \\[0.5em] \text{where } Funding_{treaty} \\ = Spending_{mil} \times Reduce_{treaty} \\ = \$2.72T \times 1\% \\ = \$27.2B \end{gathered} \]
3. DALYs Averted Derivation (565B DALYs (95% CI: 361B DALYs-877B DALYs))
Step 1: Identify annual DALY burden
- Global annual DALY burden: 2.88B DALYs/year (95% CI: 2.63B DALYs/year-3.13B DALYs/year) (WHO GBD 2021)
- This includes both mortality (YLL) and morbidity (YLD: arthritis, depression, chronic pain, etc.)
Step 2: Determine avoidable fraction
- Eventually avoidable with biomedical research: 92.6% (95% CI: 50%-98%)
- Fundamentally unavoidable (accidents): 7.37%
Assumption justification (92.6% (95% CI: 50%-98%) avoidable): This represents the theoretical ceiling of what is biologically addressable, not what is currently preventable. It excludes only fundamentally unavoidable causes (primarily accidents, which cannot be addressed by medical research). Conservative estimates of current preventability (20-30%) are much lower because they measure what we can do today, not what is scientifically possible with sufficient research over decades.
Step 3: Calculate DALYs averted
\[ \begin{gathered} DALYs_{max} \\ = DALYs_{global,ann} \times Pct_{avoid,DALY} \times T_{accel,max} \\ = 2.88B \times 92.6\% \times 212 \\ = 565B \\[0.5em] \text{where } T_{accel,max} = T_{accel} + T_{lag} = 204 + 8.2 = 212 \\[0.5em] \text{where } T_{accel} \\ = T_{first,SQ} \times \left(1 - \frac{1}{k_{capacity}}\right) \\ = 222 \times \left(1 - \frac{1}{12.3}\right) \\ = 204 \\[0.5em] \text{where } T_{first,SQ} = T_{queue,SQ} \times 0.5 = 443 \times 0.5 = 222 \\[0.5em] \text{where } T_{queue,SQ} = \frac{N_{untreated}}{Treatments_{new,ann}} = \frac{6{,}650}{15} = 443 \\[0.5em] \text{where } N_{untreated} = N_{rare} \times 0.95 = 7{,}000 \times 0.95 = 6{,}650 \\[0.5em] \text{where } k_{capacity} = \frac{N_{fundable,ann}}{Slots_{curr}} = \frac{23.4M}{1.9M} = 12.3 \\[0.5em] \text{where } N_{fundable,ann} \\ = \frac{Subsidies_{trial,ann}}{Cost_{pragmatic,pt}} \\ = \frac{\$21.7B}{\$929} \\ = 23.4M \\[0.5em] \text{where } Subsidies_{trial,ann} \\ = Treasury_{RD,ann} - OPEX_{dFDA} \\ = \$21.8B - \$40M \\ = \$21.7B \\[0.5em] \text{where } OPEX_{dFDA} \\ = Cost_{platform} + Cost_{staff} + Cost_{infra} \\ + Cost_{regulatory} + Cost_{community} \\ = \$15M + \$10M + \$8M + \$5M + \$2M \\ = \$40M \\[0.5em] \text{where } Treasury_{RD,ann} \\ = Funding_{treaty} - Payout_{bond,ann} - Funding_{political,ann} \\ = \$27.2B - \$2.72B - \$2.72B \\ = \$21.8B \\[0.5em] \text{where } Funding_{treaty} \\ = Spending_{mil} \times Reduce_{treaty} \\ = \$2.72T \times 1\% \\ = \$27.2B \\[0.5em] \text{where } Payout_{bond,ann} \\ = Funding_{treaty} \times Pct_{bond} \\ = \$27.2B \times 10\% \\ = \$2.72B \\[0.5em] \text{where } Funding_{treaty} \\ = Spending_{mil} \times Reduce_{treaty} \\ = \$2.72T \times 1\% \\ = \$27.2B \\[0.5em] \text{where } Funding_{political,ann} \\ = Funding_{treaty} \times Pct_{political} \\ = \$27.2B \times 10\% \\ = \$2.72B \\[0.5em] \text{where } Funding_{treaty} \\ = Spending_{mil} \times Reduce_{treaty} \\ = \$2.72T \times 1\% \\ = \$27.2B \end{gathered} \]
4. Cost per DALY Derivation ($0.0018 (95% CI: $0.0007-$0.0041))
Step 1: Identify one-time implementation cost
- Treaty implementation cost: $1B
- Referendum: $250M
- Lobbying: $650M
- Reserve: $100M
Step 2: Calculate cost per DALY
\[ \begin{gathered} Cost_{treaty,DALY} = \frac{Cost_{campaign}}{DALYs_{max}} = \frac{\$1B}{565B} = \$0.00177 \\[0.5em] \text{where } Cost_{campaign} \\ = Budget_{viral,base} + Budget_{lobby,treaty} \\ + Budget_{reserve} \\ = \$250M + \$650M + \$100M \\ = \$1B \\[0.5em] \text{where } DALYs_{max} \\ = DALYs_{global,ann} \times Pct_{avoid,DALY} \times T_{accel,max} \\ = 2.88B \times 92.6\% \times 212 \\ = 565B \\[0.5em] \text{where } T_{accel,max} = T_{accel} + T_{lag} = 204 + 8.2 = 212 \\[0.5em] \text{where } T_{accel} \\ = T_{first,SQ} \times \left(1 - \frac{1}{k_{capacity}}\right) \\ = 222 \times \left(1 - \frac{1}{12.3}\right) \\ = 204 \\[0.5em] \text{where } T_{first,SQ} = T_{queue,SQ} \times 0.5 = 443 \times 0.5 = 222 \\[0.5em] \text{where } T_{queue,SQ} = \frac{N_{untreated}}{Treatments_{new,ann}} = \frac{6{,}650}{15} = 443 \\[0.5em] \text{where } N_{untreated} = N_{rare} \times 0.95 = 7{,}000 \times 0.95 = 6{,}650 \\[0.5em] \text{where } k_{capacity} = \frac{N_{fundable,ann}}{Slots_{curr}} = \frac{23.4M}{1.9M} = 12.3 \\[0.5em] \text{where } N_{fundable,ann} \\ = \frac{Subsidies_{trial,ann}}{Cost_{pragmatic,pt}} \\ = \frac{\$21.7B}{\$929} \\ = 23.4M \\[0.5em] \text{where } Subsidies_{trial,ann} \\ = Treasury_{RD,ann} - OPEX_{dFDA} \\ = \$21.8B - \$40M \\ = \$21.7B \\[0.5em] \text{where } OPEX_{dFDA} \\ = Cost_{platform} + Cost_{staff} + Cost_{infra} \\ + Cost_{regulatory} + Cost_{community} \\ = \$15M + \$10M + \$8M + \$5M + \$2M \\ = \$40M \\[0.5em] \text{where } Treasury_{RD,ann} \\ = Funding_{treaty} - Payout_{bond,ann} - Funding_{political,ann} \\ = \$27.2B - \$2.72B - \$2.72B \\ = \$21.8B \\[0.5em] \text{where } Funding_{treaty} \\ = Spending_{mil} \times Reduce_{treaty} \\ = \$2.72T \times 1\% \\ = \$27.2B \\[0.5em] \text{where } Payout_{bond,ann} \\ = Funding_{treaty} \times Pct_{bond} \\ = \$27.2B \times 10\% \\ = \$2.72B \\[0.5em] \text{where } Funding_{treaty} \\ = Spending_{mil} \times Reduce_{treaty} \\ = \$2.72T \times 1\% \\ = \$27.2B \\[0.5em] \text{where } Funding_{political,ann} \\ = Funding_{treaty} \times Pct_{political} \\ = \$27.2B \times 10\% \\ = \$2.72B \\[0.5em] \text{where } Funding_{treaty} \\ = Spending_{mil} \times Reduce_{treaty} \\ = \$2.72T \times 1\% \\ = \$27.2B \end{gathered} \]
Comparison: Malaria bed nets cost $89 (95% CI: $78-$100)/DALY - this intervention is 50.3kx (95% CI: 23.7kx-111.7kx) more cost-effective.
5. ROI Derivation (Conservative: 637:1 (95% CI: 569:1-790:1))
The conservative ROI uses only R&D cost savings, ignoring all health benefits:
Step 1: Calculate annual R&D savings
- Global clinical trial spending: $60B (95% CI: $50B-$75B)55
- Cost reduction from pragmatic trials: 97.7% (95% CI: 97.5%-98.9%)
- Annual savings: $58.6B (95% CI: $49.2B-$73.1B)
\[ \begin{gathered} Benefit_{RD,ann} \\ = Spending_{trials} \times Reduce_{pct} \\ = \$60B \times 97.7\% \\ = \$58.6B \\[0.5em] \text{where } Reduce_{pct} \\ = 1 - \frac{Cost_{pragmatic,pt}}{Cost_{P3,pt}} \\ = 1 - \frac{\$929}{\$41K} \\ = 97.7\% \end{gathered} \]
Step 2: Calculate NPV of benefits (10-year horizon)
- Discount rate: 3%
- 5-year linear adoption ramp (20%, 40%, 60%, 80%, 100%)
- NPV of benefits: $389B (95% CI: $327B-$485B)
\[ \begin{gathered} NPV_{RD} \\ = \sum_{t=1}^{10} \frac{Savings_{RD,ann} \times \frac{\min(t,5)}{5}}{(1+r)^t} \end{gathered} \]
Step 3: Calculate NPV of costs
- Upfront costs: $270M (95% CI: $181M-$380M)
- Annual operating costs: $40M (95% CI: $27.3M-$55.6M)
- NPV of total costs: $611M (95% CI: $415M-$853M)
Step 4: Calculate ROI
\[ \begin{gathered} ROI_{RD} = \frac{NPV_{RD}}{Cost_{dFDA,total}} = \frac{\$389B}{\$611M} = 637 \\[0.5em] \text{where } NPV_{RD} = \sum_{t=1}^{10} \frac{Savings_{RD,ann} \times \frac{\min(t,5)}{5}}{(1+r)^t} \\[0.5em] \text{where } Savings_{RD,ann} \\ = Benefit_{RD,ann} - OPEX_{dFDA} \\ = \$58.6B - \$40M \\ = \$58.6B \\[0.5em] \text{where } Benefit_{RD,ann} \\ = Spending_{trials} \times Reduce_{pct} \\ = \$60B \times 97.7\% \\ = \$58.6B \\[0.5em] \text{where } Reduce_{pct} \\ = 1 - \frac{Cost_{pragmatic,pt}}{Cost_{P3,pt}} \\ = 1 - \frac{\$929}{\$41K} \\ = 97.7\% \\[0.5em] \text{where } OPEX_{dFDA} \\ = Cost_{platform} + Cost_{staff} + Cost_{infra} \\ + Cost_{regulatory} + Cost_{community} \\ = \$15M + \$10M + \$8M + \$5M + \$2M \\ = \$40M \\[0.5em] \text{where } Cost_{dFDA,total} \\ = PV_{OPEX} + Cost_{upfront,total} \\ = \$342M + \$270M \\ = \$611M \\[0.5em] \text{where } PV_{OPEX} \\ = \frac{T_{horizon}}{OPEX_{total} \times r_{discount}} \\ = \frac{10}{\$40M \times 3\%} \\ = \$342M \\[0.5em] \text{where } OPEX_{total} \\ = OPEX_{ann} + OPEX_{DIH,ann} \\ = \$18.9M + \$21.1M \\ = \$40M \\[0.5em] \text{where } Cost_{upfront,total} \\ = Cost_{upfront} + Cost_{DIH,init} \\ = \$40M + \$230M \\ = \$270M \end{gathered} \]
6. ROI Derivation (Complete: 84.8M:1 (95% CI: 46.6M:1-144M:1))
The complete ROI includes the full timeline shift health benefits:
Step 1: Economic value of timeline shift
\[ \begin{gathered} Value_{max} \\ = DALYs_{max} \times Value_{QALY} \\ = 565B \times \$150K \\ = \$84800T \\[0.5em] \text{where } DALYs_{max} \\ = DALYs_{global,ann} \times Pct_{avoid,DALY} \times T_{accel,max} \\ = 2.88B \times 92.6\% \times 212 \\ = 565B \\[0.5em] \text{where } T_{accel,max} = T_{accel} + T_{lag} = 204 + 8.2 = 212 \\[0.5em] \text{where } T_{accel} \\ = T_{first,SQ} \times \left(1 - \frac{1}{k_{capacity}}\right) \\ = 222 \times \left(1 - \frac{1}{12.3}\right) \\ = 204 \\[0.5em] \text{where } T_{first,SQ} = T_{queue,SQ} \times 0.5 = 443 \times 0.5 = 222 \\[0.5em] \text{where } T_{queue,SQ} = \frac{N_{untreated}}{Treatments_{new,ann}} = \frac{6{,}650}{15} = 443 \\[0.5em] \text{where } N_{untreated} = N_{rare} \times 0.95 = 7{,}000 \times 0.95 = 6{,}650 \\[0.5em] \text{where } k_{capacity} = \frac{N_{fundable,ann}}{Slots_{curr}} = \frac{23.4M}{1.9M} = 12.3 \\[0.5em] \text{where } N_{fundable,ann} \\ = \frac{Subsidies_{trial,ann}}{Cost_{pragmatic,pt}} \\ = \frac{\$21.7B}{\$929} \\ = 23.4M \\[0.5em] \text{where } Subsidies_{trial,ann} \\ = Treasury_{RD,ann} - OPEX_{dFDA} \\ = \$21.8B - \$40M \\ = \$21.7B \\[0.5em] \text{where } OPEX_{dFDA} \\ = Cost_{platform} + Cost_{staff} + Cost_{infra} \\ + Cost_{regulatory} + Cost_{community} \\ = \$15M + \$10M + \$8M + \$5M + \$2M \\ = \$40M \\[0.5em] \text{where } Treasury_{RD,ann} \\ = Funding_{treaty} - Payout_{bond,ann} - Funding_{political,ann} \\ = \$27.2B - \$2.72B - \$2.72B \\ = \$21.8B \\[0.5em] \text{where } Funding_{treaty} \\ = Spending_{mil} \times Reduce_{treaty} \\ = \$2.72T \times 1\% \\ = \$27.2B \\[0.5em] \text{where } Payout_{bond,ann} \\ = Funding_{treaty} \times Pct_{bond} \\ = \$27.2B \times 10\% \\ = \$2.72B \\[0.5em] \text{where } Funding_{treaty} \\ = Spending_{mil} \times Reduce_{treaty} \\ = \$2.72T \times 1\% \\ = \$27.2B \\[0.5em] \text{where } Funding_{political,ann} \\ = Funding_{treaty} \times Pct_{political} \\ = \$27.2B \times 10\% \\ = \$2.72B \\[0.5em] \text{where } Funding_{treaty} \\ = Spending_{mil} \times Reduce_{treaty} \\ = \$2.72T \times 1\% \\ = \$27.2B \end{gathered} \]
QALY Valuation Justification ($150K (95% CI: $100K-$199K)): This uses standard US economic valuations. WHO recommends $50K-$150K (95% CI: $100K-$199K) per QALY for cost-effectiveness thresholds in high-income countries. The $150K (95% CI: $100K-$199K) value reflects revealed preferences from regulatory decisions (EPA, FDA), wage-risk tradeoffs, and health insurance willingness-to-pay studies. International analyses often use lower thresholds ($50-100K), which would reduce the ROI proportionally but not change the cost-saving classification.
Step 2: Calculate ROI
\[ \begin{gathered} ROI_{max} = \frac{Value_{max}}{Cost_{campaign}} = \frac{\$84800T}{\$1B} = 84.8M \\[0.5em] \text{where } Value_{max} \\ = DALYs_{max} \times Value_{QALY} \\ = 565B \times \$150K \\ = \$84800T \\[0.5em] \text{where } DALYs_{max} \\ = DALYs_{global,ann} \times Pct_{avoid,DALY} \times T_{accel,max} \\ = 2.88B \times 92.6\% \times 212 \\ = 565B \\[0.5em] \text{where } T_{accel,max} = T_{accel} + T_{lag} = 204 + 8.2 = 212 \\[0.5em] \text{where } T_{accel} \\ = T_{first,SQ} \times \left(1 - \frac{1}{k_{capacity}}\right) \\ = 222 \times \left(1 - \frac{1}{12.3}\right) \\ = 204 \\[0.5em] \text{where } T_{first,SQ} = T_{queue,SQ} \times 0.5 = 443 \times 0.5 = 222 \\[0.5em] \text{where } T_{queue,SQ} = \frac{N_{untreated}}{Treatments_{new,ann}} = \frac{6{,}650}{15} = 443 \\[0.5em] \text{where } N_{untreated} = N_{rare} \times 0.95 = 7{,}000 \times 0.95 = 6{,}650 \\[0.5em] \text{where } k_{capacity} = \frac{N_{fundable,ann}}{Slots_{curr}} = \frac{23.4M}{1.9M} = 12.3 \\[0.5em] \text{where } N_{fundable,ann} \\ = \frac{Subsidies_{trial,ann}}{Cost_{pragmatic,pt}} \\ = \frac{\$21.7B}{\$929} \\ = 23.4M \\[0.5em] \text{where } Subsidies_{trial,ann} \\ = Treasury_{RD,ann} - OPEX_{dFDA} \\ = \$21.8B - \$40M \\ = \$21.7B \\[0.5em] \text{where } OPEX_{dFDA} \\ = Cost_{platform} + Cost_{staff} + Cost_{infra} \\ + Cost_{regulatory} + Cost_{community} \\ = \$15M + \$10M + \$8M + \$5M + \$2M \\ = \$40M \\[0.5em] \text{where } Treasury_{RD,ann} \\ = Funding_{treaty} - Payout_{bond,ann} - Funding_{political,ann} \\ = \$27.2B - \$2.72B - \$2.72B \\ = \$21.8B \\[0.5em] \text{where } Funding_{treaty} \\ = Spending_{mil} \times Reduce_{treaty} \\ = \$2.72T \times 1\% \\ = \$27.2B \\[0.5em] \text{where } Payout_{bond,ann} \\ = Funding_{treaty} \times Pct_{bond} \\ = \$27.2B \times 10\% \\ = \$2.72B \\[0.5em] \text{where } Funding_{treaty} \\ = Spending_{mil} \times Reduce_{treaty} \\ = \$2.72T \times 1\% \\ = \$27.2B \\[0.5em] \text{where } Funding_{political,ann} \\ = Funding_{treaty} \times Pct_{political} \\ = \$27.2B \times 10\% \\ = \$2.72B \\[0.5em] \text{where } Funding_{treaty} \\ = Spending_{mil} \times Reduce_{treaty} \\ = \$2.72T \times 1\% \\ = \$27.2B \\[0.5em] \text{where } Cost_{campaign} \\ = Budget_{viral,base} + Budget_{lobby,treaty} \\ + Budget_{reserve} \\ = \$250M + \$650M + \$100M \\ = \$1B \end{gathered} \]
7. Lives Saved Derivation (10.7B deaths (95% CI: 7.39B deaths-16.2B deaths))
Step 1: Identify daily mortality
- Global daily deaths from disease: 150k deaths/day17
Step 2: Apply avoidable fraction
- Eventually avoidable: 92.6% (95% CI: 50%-98%)
Step 3: Calculate lives saved from timeline shift
\[ \begin{gathered} Lives_{max} \\ = Deaths_{disease,daily} \times T_{accel,max} \times 338 \\ = 150{,}000 \times 212 \times 338 \\ = 10.7B \\[0.5em] \text{where } T_{accel,max} = T_{accel} + T_{lag} = 204 + 8.2 = 212 \\[0.5em] \text{where } T_{accel} \\ = T_{first,SQ} \times \left(1 - \frac{1}{k_{capacity}}\right) \\ = 222 \times \left(1 - \frac{1}{12.3}\right) \\ = 204 \\[0.5em] \text{where } T_{first,SQ} = T_{queue,SQ} \times 0.5 = 443 \times 0.5 = 222 \\[0.5em] \text{where } T_{queue,SQ} = \frac{N_{untreated}}{Treatments_{new,ann}} = \frac{6{,}650}{15} = 443 \\[0.5em] \text{where } N_{untreated} = N_{rare} \times 0.95 = 7{,}000 \times 0.95 = 6{,}650 \\[0.5em] \text{where } k_{capacity} = \frac{N_{fundable,ann}}{Slots_{curr}} = \frac{23.4M}{1.9M} = 12.3 \\[0.5em] \text{where } N_{fundable,ann} \\ = \frac{Subsidies_{trial,ann}}{Cost_{pragmatic,pt}} \\ = \frac{\$21.7B}{\$929} \\ = 23.4M \\[0.5em] \text{where } Subsidies_{trial,ann} \\ = Treasury_{RD,ann} - OPEX_{dFDA} \\ = \$21.8B - \$40M \\ = \$21.7B \\[0.5em] \text{where } OPEX_{dFDA} \\ = Cost_{platform} + Cost_{staff} + Cost_{infra} \\ + Cost_{regulatory} + Cost_{community} \\ = \$15M + \$10M + \$8M + \$5M + \$2M \\ = \$40M \\[0.5em] \text{where } Treasury_{RD,ann} \\ = Funding_{treaty} - Payout_{bond,ann} - Funding_{political,ann} \\ = \$27.2B - \$2.72B - \$2.72B \\ = \$21.8B \\[0.5em] \text{where } Funding_{treaty} \\ = Spending_{mil} \times Reduce_{treaty} \\ = \$2.72T \times 1\% \\ = \$27.2B \\[0.5em] \text{where } Payout_{bond,ann} \\ = Funding_{treaty} \times Pct_{bond} \\ = \$27.2B \times 10\% \\ = \$2.72B \\[0.5em] \text{where } Funding_{treaty} \\ = Spending_{mil} \times Reduce_{treaty} \\ = \$2.72T \times 1\% \\ = \$27.2B \\[0.5em] \text{where } Funding_{political,ann} \\ = Funding_{treaty} \times Pct_{political} \\ = \$27.2B \times 10\% \\ = \$2.72B \\[0.5em] \text{where } Funding_{treaty} \\ = Spending_{mil} \times Reduce_{treaty} \\ = \$2.72T \times 1\% \\ = \$27.2B \end{gathered} \]
8. Regulatory Delay Elimination Derivation
Step 1: Lives Saved from Lag Elimination
\[ \begin{gathered} Deaths_{lag} \\ = T_{lag} \times Deaths_{disease,daily} \times 338 \\ = 8.2 \times 150{,}000 \times 338 \\ = 416M \end{gathered} \]
Step 2: Economic Value of Lag Elimination
\[ \begin{gathered} Value_{lag} \\ = DALYs_{lag} \times Value_{QALY} \\ = 7.94B \times \$150K \\ = \$1190T \\[0.5em] \text{where } DALYs_{lag} = YLL_{lag} + YLD_{lag} = 7.07B + 873M = 7.94B \\[0.5em] \text{where } YLL_{lag} \\ = Deaths_{lag} \times (LE_{global} - Age_{death,delay}) \\ = 416M \times (79 - 62) \\ = 7.07B \\[0.5em] \text{where } Deaths_{lag} \\ = T_{lag} \times Deaths_{disease,daily} \times 338 \\ = 8.2 \times 150{,}000 \times 338 \\ = 416M \\[0.5em] \text{where } YLD_{lag} \\ = Deaths_{lag} \times T_{suffering} \times DW_{chronic} \\ = 416M \times 6 \times 0.35 \\ = 873M \\[0.5em] \text{where } Deaths_{lag} \\ = T_{lag} \times Deaths_{disease,daily} \times 338 \\ = 8.2 \times 150{,}000 \times 338 \\ = 416M \end{gathered} \]
9. Annual Recurring Benefits Derivation
\[ \begin{gathered} Benefit_{peace+RD} \\ = Benefit_{peace,soc} + Benefit_{RD,ann} \\ = \$114B + \$58.6B \\ = \$172B \\[0.5em] \text{where } Benefit_{peace,soc} \\ = Cost_{war,total} \times Reduce_{treaty} \\ = \$11.4T \times 1\% \\ = \$114B \\[0.5em] \text{where } Cost_{war,total} \\ = Cost_{war,direct} + Cost_{war,indirect} \\ = \$7.66T + \$3.7T \\ = \$11.4T \\[0.5em] \text{where } Cost_{war,direct} \\ = Loss_{life,conflict} + Damage_{infra,total} \\ + Disruption_{trade} + Spending_{mil} \\ = \$2.45T + \$1.88T + \$616B + \$2.72T \\ = \$7.66T \\[0.5em] \text{where } Loss_{life,conflict} \\ = Cost_{combat,human} + Cost_{state,human} \\ + Cost_{terror,human} \\ = \$2.34T + \$27B + \$83B \\ = \$2.45T \\[0.5em] \text{where } Cost_{combat,human} \\ = Deaths_{combat} \times VSL \\ = 234{,}000 \times \$10M \\ = \$2.34T \\[0.5em] \text{where } Cost_{state,human} \\ = Deaths_{state} \times VSL \\ = 2{,}700 \times \$10M \\ = \$27B \\[0.5em] \text{where } Cost_{terror,human} \\ = Deaths_{terror} \times VSL \\ = 8{,}300 \times \$10M \\ = \$83B \\[0.5em] \text{where } Damage_{infra,total} \\ = Damage_{comms} + Damage_{edu} + Damage_{energy} \\ + Damage_{health} + Damage_{transport} \\ + Damage_{water} \\ = \$298B + \$234B + \$422B + \$166B + \$487B + \$268B \\ = \$1.88T \\[0.5em] \text{where } Disruption_{trade} \\ = Disruption_{currency} + Disruption_{energy} \\ + Disruption_{shipping} + Disruption_{supply} \\ = \$57.4B + \$125B + \$247B + \$187B \\ = \$616B \\[0.5em] \text{where } Cost_{war,indirect} \\ = Damage_{env} + Loss_{growth,mil} \\ + Loss_{capital,conflict} + Cost_{psych} \\ + Cost_{refugee} + Cost_{vet} \\ = \$100B + \$2.72T + \$300B + \$232B + \$150B + \$200B \\ = \$3.7T \\[0.5em] \text{where } Benefit_{RD,ann} \\ = Spending_{trials} \times Reduce_{pct} \\ = \$60B \times 97.7\% \\ = \$58.6B \\[0.5em] \text{where } Reduce_{pct} \\ = 1 - \frac{Cost_{pragmatic,pt}}{Cost_{P3,pt}} \\ = 1 - \frac{\$929}{\$41K} \\ = 97.7\% \end{gathered} \]
Verification Summary
| Claim | Value | Derivation | Inputs |
|---|---|---|---|
| Trial Capacity | Patients fundable ÷ current slots | Funding, trial cost, current capacity | |
| Timeline Shift | Treatment acceleration + efficacy lag | Discovery capacity model, multiplier, regulatory data | |
| DALYs Averted | DALY burden × avoidable × shift | WHO GBD, avoidability assumption | |
| Cost/DALY | Implementation cost ÷ DALYs | Implementation budget, DALYs | |
| ROI (Conservative) | NPV benefits ÷ NPV costs | Trial savings, discount rate | |
| ROI (Complete) | Economic value ÷ implementation cost | QALY valuation, timeline shift | |
| Lives Saved | Daily deaths × avoidable × shift | WHO mortality, timeline shift | |
| Delay Lives | Daily deaths × lag × avoidable | WHO mortality, lag years | |
| Delay Value | Delay DALYs × QALY Value | Delay DALYs, QALY ($150k) |
Sensitivity to key assumptions: The tornado diagrams throughout this document show that results are most sensitive to: (1) timeline shift duration, (2) QALY valuation, and (3) eventually avoidable percentage. Even under conservative parameter assumptions (lower timeline shift, lower QALY values, lower avoidability), the intervention remains cost-saving.
For complete parameter definitions, uncertainty ranges, and Monte Carlo distributions, see Parameters and Calculations.
Counterfactual Baseline Specification
This cost-effectiveness analysis uses the status quo as the baseline counterfactual: military spending continues at current levels ($2.72T60 annually) and is allocated to traditional military purposes. Under this baseline, the $27.2B redirected to pragmatic clinical trials infrastructure would otherwise remain in military budgets.
Alternative counterfactual scenarios include:
Military R&D continuation: The $27.2B continues funding military research and development, potentially yielding civilian technology spillovers (e.g., GPS, internet protocols, materials science advances). This scenario is partially addressed in the peace dividend calculations, which acknowledge that military spending generates economic multiplier effects of 0.5-1.0× compared to pragmatic clinical trial multipliers of 2.0-3.0×.
Return to taxpayers: Funds are returned via tax cuts, enabling private consumption and investment. Under this scenario, the opportunity cost equals the weighted average return on private capital (approximately 3% annually in developed economies).
Alternative government priorities: Reallocation to other public investments such as infrastructure, education, or climate mitigation. Each alternative use would require separate cost-benefit analysis to determine relative efficiency.
Methodological note on baseline selection: The economically rigorous baseline is the “next best alternative use” rather than “status quo continuation.” However, identifying the single next-best alternative requires comprehensive comparison across all possible uses of public funds, which exceeds the scope of this analysis. This analysis therefore focuses on the conditional benefits of the system: the health and economic gains achievable by redirecting $27.2B from military to medical research infrastructure.
Conservative interpretation: Even if alternative uses generate positive economic value, a global pragmatic trial system exhibits dominant intervention characteristics (cost-saving: $0.0018 (95% CI: $0.0007-$0.0041) per DALY), indicating it saves costs while improving health outcomes. Under standard cost-effectiveness frameworks, dominant interventions are unconditionally recommended regardless of alternative uses, as they represent free gains in both dimensions (reduced costs and improved health).
Peace Dividend Calculation Methodology
The peace dividend ($114B (95% CI: $90.1B-$141B)/year) represents <0.01% of the timeline shift value ($84.8 quadrillion (95% CI: $62.4 quadrillion-$97.3 quadrillion)). We include the full methodology for transparency and funder due diligence, not because it materially affects the case.
The peace dividend represents economic benefits from reduced military spending. The 1% Treaty redirects 1% of global military spending ($2.72T60 in 2024) = $27.2B annually.
Economic benefits of reduced military spending
- Direct fiscal savings (Cash): $27.2B available for productive investment. This is the floor.
- Diplomatic De-escalation (Upside): Reduced conflict-related economic damage (trade disruption, infrastructure destruction, refugee costs).
Opportunity Cost & Signal Value: The argument isn’t just that 1% less budget stops 1% of bullets linearly. It’s that 1% redirected to shared survival goals (curing disease) acts as a confidence-building measure (CBM) in arms control theory. It signals a shift from zero-sum competition to positive-sum cooperation.
Conservative estimate: Analysis uses $114B (95% CI: $90.1B-$141B) annual peace dividend. Even if conflict intensity doesn’t drop linearly, the $27.2B annual cash reallocation is real. The ROI works on the cash alone; peace is a massive bonus.
Confidence level separation: The peace dividend calculation separates into two components:
Direct fiscal savings (high confidence): $27.2B - The 1% reduction in military budgets ($27.2B) represents direct fiscal savings with high certainty. These funds are immediately available for reallocation.
Conflict reduction benefits (upside scenario): $86.4B (95% CI: $62.9B-$113B) - The remaining $86.4B (95% CI: $62.9B-$113B) models the benefits if conflict costs reduce proportionally. While the causal link between marginal budget cuts and conflict intensity is complex, the directionality is positive.
\[ \begin{gathered} Savings_{conflict} \\ = Benefit_{peace,soc} - Funding_{treaty} \\ = \$114B - \$27.2B \\ = \$86.4B \\[0.5em] \text{where } Benefit_{peace,soc} \\ = Cost_{war,total} \times Reduce_{treaty} \\ = \$11.4T \times 1\% \\ = \$114B \\[0.5em] \text{where } Cost_{war,total} \\ = Cost_{war,direct} + Cost_{war,indirect} \\ = \$7.66T + \$3.7T \\ = \$11.4T \\[0.5em] \text{where } Cost_{war,direct} \\ = Loss_{life,conflict} + Damage_{infra,total} \\ + Disruption_{trade} + Spending_{mil} \\ = \$2.45T + \$1.88T + \$616B + \$2.72T \\ = \$7.66T \\[0.5em] \text{where } Loss_{life,conflict} \\ = Cost_{combat,human} + Cost_{state,human} \\ + Cost_{terror,human} \\ = \$2.34T + \$27B + \$83B \\ = \$2.45T \\[0.5em] \text{where } Cost_{combat,human} \\ = Deaths_{combat} \times VSL \\ = 234{,}000 \times \$10M \\ = \$2.34T \\[0.5em] \text{where } Cost_{state,human} \\ = Deaths_{state} \times VSL \\ = 2{,}700 \times \$10M \\ = \$27B \\[0.5em] \text{where } Cost_{terror,human} \\ = Deaths_{terror} \times VSL \\ = 8{,}300 \times \$10M \\ = \$83B \\[0.5em] \text{where } Damage_{infra,total} \\ = Damage_{comms} + Damage_{edu} + Damage_{energy} \\ + Damage_{health} + Damage_{transport} \\ + Damage_{water} \\ = \$298B + \$234B + \$422B + \$166B + \$487B + \$268B \\ = \$1.88T \\[0.5em] \text{where } Disruption_{trade} \\ = Disruption_{currency} + Disruption_{energy} \\ + Disruption_{shipping} + Disruption_{supply} \\ = \$57.4B + \$125B + \$247B + \$187B \\ = \$616B \\[0.5em] \text{where } Cost_{war,indirect} \\ = Damage_{env} + Loss_{growth,mil} \\ + Loss_{capital,conflict} + Cost_{psych} \\ + Cost_{refugee} + Cost_{vet} \\ = \$100B + \$2.72T + \$300B + \$232B + \$150B + \$200B \\ = \$3.7T \\[0.5em] \text{where } Funding_{treaty} \\ = Spending_{mil} \times Reduce_{treaty} \\ = \$2.72T \times 1\% \\ = \$27.2B \end{gathered} \]
Conservative interpretation: The direct fiscal savings ($27.2B annually) are certain. The “peace dividend” is treated as an upside scenario in the conservative case, ensuring the economic model doesn’t rely on optimistic geopolitical outcomes. The ROI remains positive on R&D savings alone.
Research Acceleration Mechanism
The 12.3x (95% CI: 4.19x-61.3x) research acceleration multiplier comes from the combination of multiple proven accelerators:
Faster Recruitment: The Oxford RECOVERY trial recruited 47,000+ patients across nearly 200 hospitals143, while 80% of traditional trials fail to meet enrollment timelines144. This speed comes from pragmatic eligibility (minimal exclusions145 vs. 86.1% excluded traditionally) and embedded recruitment in routine care.
Faster Completion: Pragmatic trials complete in 3-12 months instead of 3-5 years because patient subsidies flip economic incentives. Physicians gain revenue from trial participation rather than losing it, eliminating the perverse incentives that delay traditional trials.
Massive Parallelization: With more trials running simultaneously (vs. 10.0k trials24 today), the framework achieves substantially more concurrent research. Universal patient participation makes this possible, as every doctor’s office becomes a trial site.
Higher Completion Rates: More of pragmatic trials complete (vs. 40%28 abandonment rate today) because patients are subsidized and physicians profit from participation.
These improvements compound multiplicatively to produce the 12.3x (95% CI: 4.19x-61.3x) acceleration used in this analysis. This is a conservative estimate accounting for implementation constraints, regulatory requirements, and gradual adoption.
Generalizability of Cost Savings: Critics regarding RECOVERY and ADAPTABLE as outliers should note that a systematic review of 64 embedded pragmatic clinical trials85 found a median cost per participant of just $97 (IQR $19–$478). High-cost traditional trials are necessary only for first-in-human safety testing. For the 9.50M combinations unexplored combinations of already-safe compounds (repurposing), pragmatic protocols are sufficient, covering the vast majority (>90%) of the therapeutic search space.
Sensitivity of research acceleration estimate: The tornado chart below shows which input parameters have the largest impact on the trial capacity multiplier. The width of each bar shows how much the multiplier changes when that parameter varies across its uncertainty range:
Automating Friction, Not Judgment: The system operates as automated infrastructure analyzing time-series EHR data from electronic health records, wearables, and apps. The 12.3x (95% CI: 4.19x-61.3x) research acceleration does not require 12.3x (95% CI: 4.19x-61.3x) more Principal Investigators.
The bottleneck in clinical research isn’t “scientific genius”, we have plenty of underemployed PhDs. The bottleneck is “Data Friction”.
Currently, researchers spend up to 50% of their time146 on grants and administrative tasks. A decentralized FDA automates this overhead, liberating human judgment to focus on hypothesis generation and complex safety signal interpretation.
The TurboTax Analogy: Just as TurboTax wraps the complexity of federal, state, and local tax codes into a simple interface (users answer questions, it generates compliant filings), a global pragmatic trial system wraps the complexity of global regulatory bodies (FDA, EMA, PMDA, Health Canada, TGA, etc.) into a unified system. Researchers define their hypothesis and patient population; the system automatically:
- Generates IRB submissions for each jurisdiction
- Handles liability insurance and indemnification
- Creates compliant protocol documents for each agency
- Submits applications simultaneously to multiple regulatory bodies
- Aggregates real-world evidence into agency-specific formats
- Manages ongoing reporting requirements across jurisdictions
The system uses federated queries (data stays in EHR and consumer health app systems) rather than centralized databases, enabling analysis without data movement. Physicians continue normal clinical practice; the system automatically detects patterns, identifies treatment effects, and flags signals for peer review. This is fundamentally different from traditional research models that scale linearly with researcher headcount.
Treatment Discovery Through Therapeutic Space Exploration
The 12.3x (95% CI: 4.19x-61.3x) research acceleration transforms our ability to explore the vast therapeutic space where undiscovered treatments already exist.
The Unexplored Therapeutic Frontier
The fundamental problem isn’t that effective treatments are hard to discover. It’s that we’re barely looking. As documented in The Untapped Therapeutic Frontier:
- 9.50M combinations plausible drug-disease combinations exist (9.50k compounds (95% CI: 7.00k compounds-12.0k compounds) safe compounds × 1.00k diseases (95% CI: 800 diseases-1.20k diseases) diseases)
- <1% of these combinations have been tested
- Only 12% of the human interactome has ever been targeted by drugs
- 30% of approved drugs gain new indications, proving undiscovered uses exist
\[ \begin{gathered} N_{combos} \\ = N_{safe} \times N_{diseases,trial} \\ = 9{,}500 \times 1{,}000 \\ = 9.5M \end{gathered} \]
Effective treatments likely already exist among tested-safe compounds. We just haven’t looked.
Current Exploration Rate vs. Therapeutic Space
Under the status quo:
- 6.65k diseases (95% CI: 5.70k diseases-8.24k diseases) diseases currently lack effective treatment
- 15 diseases/year (95% CI: 8 diseases/year-30 diseases/year) diseases/year receive their first effective treatment
- At this exploration rate, systematically searching the remaining 99%+ of therapeutic space would take ~443 years (95% CI: 324 years-712 years)
- 222 years (95% CI: 162 years-356 years) average wait for a randomly selected disease to receive its first treatment
\[ \begin{gathered} T_{first,SQ} = T_{queue,SQ} \times 0.5 = 443 \times 0.5 = 222 \\[0.5em] \text{where } T_{queue,SQ} = \frac{N_{untreated}}{Treatments_{new,ann}} = \frac{6{,}650}{15} = 443 \\[0.5em] \text{where } N_{untreated} = N_{rare} \times 0.95 = 7{,}000 \times 0.95 = 6{,}650 \end{gathered} \]
This calculation is empirically grounded: only ~5% of the 7.00k diseases (95% CI: 6.00k diseases-10.0k diseases) rare diseases have FDA-approved treatments after 40+ years of the Orphan Drug Act. At the current rate of 15 diseases/year (95% CI: 8 diseases/year-30 diseases/year) diseases/year getting first treatments, most of the therapeutic space remains permanently unexplored.
With framework implementation:
- Trial capacity increases 12.3x (95% CI: 4.19x-61.3x), enabling parallel exploration of the therapeutic space
- Exploration rate: 185 diseases/year (95% CI: 107 diseases/year-490 diseases/year) diseases receiving first treatments/year (vs 15 diseases/year (95% CI: 8 diseases/year-30 diseases/year)/year status quo)
- Time to systematically explore disease space: 36 years (95% CI: 11.6 years-77.2 years) (vs 443 years (95% CI: 324 years-712 years))
- Average disease receives first treatment 204 years (95% CI: 123 years-350 years) earlier
\[ \begin{gathered} Treatments_{dFDA,ann} \\ = Treatments_{new,ann} \times k_{capacity} \\ = 15 \times 12.3 \\ = 185 \\[0.5em] \text{where } k_{capacity} = \frac{N_{fundable,ann}}{Slots_{curr}} = \frac{23.4M}{1.9M} = 12.3 \\[0.5em] \text{where } N_{fundable,ann} \\ = \frac{Subsidies_{trial,ann}}{Cost_{pragmatic,pt}} \\ = \frac{\$21.7B}{\$929} \\ = 23.4M \\[0.5em] \text{where } Subsidies_{trial,ann} \\ = Treasury_{RD,ann} - OPEX_{dFDA} \\ = \$21.8B - \$40M \\ = \$21.7B \\[0.5em] \text{where } OPEX_{dFDA} \\ = Cost_{platform} + Cost_{staff} + Cost_{infra} \\ + Cost_{regulatory} + Cost_{community} \\ = \$15M + \$10M + \$8M + \$5M + \$2M \\ = \$40M \\[0.5em] \text{where } Treasury_{RD,ann} \\ = Funding_{treaty} - Payout_{bond,ann} - Funding_{political,ann} \\ = \$27.2B - \$2.72B - \$2.72B \\ = \$21.8B \\[0.5em] \text{where } Funding_{treaty} \\ = Spending_{mil} \times Reduce_{treaty} \\ = \$2.72T \times 1\% \\ = \$27.2B \\[0.5em] \text{where } Payout_{bond,ann} \\ = Funding_{treaty} \times Pct_{bond} \\ = \$27.2B \times 10\% \\ = \$2.72B \\[0.5em] \text{where } Funding_{treaty} \\ = Spending_{mil} \times Reduce_{treaty} \\ = \$2.72T \times 1\% \\ = \$27.2B \\[0.5em] \text{where } Funding_{political,ann} \\ = Funding_{treaty} \times Pct_{political} \\ = \$27.2B \times 10\% \\ = \$2.72B \\[0.5em] \text{where } Funding_{treaty} \\ = Spending_{mil} \times Reduce_{treaty} \\ = \$2.72T \times 1\% \\ = \$27.2B \end{gathered} \]
\[ \begin{gathered} T_{queue,dFDA} = \frac{T_{queue,SQ}}{k_{capacity}} = \frac{443}{12.3} = 36 \\[0.5em] \text{where } T_{queue,SQ} = \frac{N_{untreated}}{Treatments_{new,ann}} = \frac{6{,}650}{15} = 443 \\[0.5em] \text{where } N_{untreated} = N_{rare} \times 0.95 = 7{,}000 \times 0.95 = 6{,}650 \\[0.5em] \text{where } k_{capacity} = \frac{N_{fundable,ann}}{Slots_{curr}} = \frac{23.4M}{1.9M} = 12.3 \\[0.5em] \text{where } N_{fundable,ann} \\ = \frac{Subsidies_{trial,ann}}{Cost_{pragmatic,pt}} \\ = \frac{\$21.7B}{\$929} \\ = 23.4M \\[0.5em] \text{where } Subsidies_{trial,ann} \\ = Treasury_{RD,ann} - OPEX_{dFDA} \\ = \$21.8B - \$40M \\ = \$21.7B \\[0.5em] \text{where } OPEX_{dFDA} \\ = Cost_{platform} + Cost_{staff} + Cost_{infra} \\ + Cost_{regulatory} + Cost_{community} \\ = \$15M + \$10M + \$8M + \$5M + \$2M \\ = \$40M \\[0.5em] \text{where } Treasury_{RD,ann} \\ = Funding_{treaty} - Payout_{bond,ann} - Funding_{political,ann} \\ = \$27.2B - \$2.72B - \$2.72B \\ = \$21.8B \\[0.5em] \text{where } Funding_{treaty} \\ = Spending_{mil} \times Reduce_{treaty} \\ = \$2.72T \times 1\% \\ = \$27.2B \\[0.5em] \text{where } Payout_{bond,ann} \\ = Funding_{treaty} \times Pct_{bond} \\ = \$27.2B \times 10\% \\ = \$2.72B \\[0.5em] \text{where } Funding_{treaty} \\ = Spending_{mil} \times Reduce_{treaty} \\ = \$2.72T \times 1\% \\ = \$27.2B \\[0.5em] \text{where } Funding_{political,ann} \\ = Funding_{treaty} \times Pct_{political} \\ = \$27.2B \times 10\% \\ = \$2.72B \\[0.5em] \text{where } Funding_{treaty} \\ = Spending_{mil} \times Reduce_{treaty} \\ = \$2.72T \times 1\% \\ = \$27.2B \end{gathered} \]
Additionally, eliminating the 8.2 years (95% CI: 4.85 years-11.5 years)-year efficacy lag means discovered treatments reach patients immediately. The total timeline shift is 212 years (95% CI: 135 years-355 years) (discovery acceleration + efficacy lag elimination).
\[ \begin{gathered} T_{accel,max} = T_{accel} + T_{lag} = 204 + 8.2 = 212 \\[0.5em] \text{where } T_{accel} \\ = T_{first,SQ} \times \left(1 - \frac{1}{k_{capacity}}\right) \\ = 222 \times \left(1 - \frac{1}{12.3}\right) \\ = 204 \\[0.5em] \text{where } T_{first,SQ} = T_{queue,SQ} \times 0.5 = 443 \times 0.5 = 222 \\[0.5em] \text{where } T_{queue,SQ} = \frac{N_{untreated}}{Treatments_{new,ann}} = \frac{6{,}650}{15} = 443 \\[0.5em] \text{where } N_{untreated} = N_{rare} \times 0.95 = 7{,}000 \times 0.95 = 6{,}650 \\[0.5em] \text{where } k_{capacity} = \frac{N_{fundable,ann}}{Slots_{curr}} = \frac{23.4M}{1.9M} = 12.3 \\[0.5em] \text{where } N_{fundable,ann} \\ = \frac{Subsidies_{trial,ann}}{Cost_{pragmatic,pt}} \\ = \frac{\$21.7B}{\$929} \\ = 23.4M \\[0.5em] \text{where } Subsidies_{trial,ann} \\ = Treasury_{RD,ann} - OPEX_{dFDA} \\ = \$21.8B - \$40M \\ = \$21.7B \\[0.5em] \text{where } OPEX_{dFDA} \\ = Cost_{platform} + Cost_{staff} + Cost_{infra} \\ + Cost_{regulatory} + Cost_{community} \\ = \$15M + \$10M + \$8M + \$5M + \$2M \\ = \$40M \\[0.5em] \text{where } Treasury_{RD,ann} \\ = Funding_{treaty} - Payout_{bond,ann} - Funding_{political,ann} \\ = \$27.2B - \$2.72B - \$2.72B \\ = \$21.8B \\[0.5em] \text{where } Funding_{treaty} \\ = Spending_{mil} \times Reduce_{treaty} \\ = \$2.72T \times 1\% \\ = \$27.2B \\[0.5em] \text{where } Payout_{bond,ann} \\ = Funding_{treaty} \times Pct_{bond} \\ = \$27.2B \times 10\% \\ = \$2.72B \\[0.5em] \text{where } Funding_{treaty} \\ = Spending_{mil} \times Reduce_{treaty} \\ = \$2.72T \times 1\% \\ = \$27.2B \\[0.5em] \text{where } Funding_{political,ann} \\ = Funding_{treaty} \times Pct_{political} \\ = \$27.2B \times 10\% \\ = \$2.72B \\[0.5em] \text{where } Funding_{treaty} \\ = Spending_{mil} \times Reduce_{treaty} \\ = \$2.72T \times 1\% \\ = \$27.2B \end{gathered} \]
Note: Valley of death rescue (1.4x) adds more drug candidates to the pipeline, further expanding the explorable therapeutic space.
\[ k_{rescue} = Attrition_{valley} + 1 = 40\% + 1 = 1.4 \]
This acceleration applies across all diseases, not just well-funded ones. The current system prioritizes diseases with commercial potential; the framework’s universal trial infrastructure removes economic barriers that leave rare and neglected diseases permanently unexplored.
Addressing the Returns Question: Diminishing, Linear, or Compounding?
A common objection is that “more trials won’t produce proportionally more treatments,” the diminishing returns hypothesis. This deserves serious consideration, but the evidence suggests the opposite may be true.
Why Diminishing Returns Is Unlikely (We Haven’t Started Looking)
The diminishing returns objection assumes we’ve exhausted low-hanging fruit. But we’ve barely begun:
- Single compounds alone: 9.50M combinations possible combinations of known safe compounds × diseases. At current trial capacity, systematically testing these would take 2.88k years (95% CI: 2.45k years-3.43k years). We won’t finish until the year 5000.
\[ \begin{gathered} T_{explore,safe} \\ = \frac{N_{combos}}{Trials_{ann,curr}} \\ = \frac{9.5M}{3{,}300} \\ = 2{,}880 \\[0.5em] \text{where } N_{combos} \\ = N_{safe} \times N_{diseases,trial} \\ = 9{,}500 \times 1{,}000 \\ = 9.5M \end{gathered} \]
- Combination therapies expand the space: Modern medicine relies on multi-drug regimens (oncology, HIV, cardiology). Pairwise combinations of safe compounds create 45.1B combinations possibilities, requiring 13.7M years (95% CI: 11.6M years-16.3M years) at current pace, longer than Homo sapiens has existed.
\[ \begin{gathered} Space_{combo} \\ = N_{combo} \times N_{diseases,trial} \\ = 45.1M \times 1{,}000 \\ = 45.1B \end{gathered} \]
Repurposing success proves effective treatments exist: 30% of approved drugs gain new indications, demonstrating the unexplored space contains discoveries.
Most biology is untargeted: Only 12% of the human interactome has been targeted. We’re ignoring 88% of our own biology.
Systematic search yields rapid discoveries: The Oxford RECOVERY trial discovered multiple effective COVID treatments in months because it looked systematically. This pattern replicates across the 108+ pragmatic trials in the Harvard meta-analysis138.
See The Untapped Therapeutic Frontier for the complete tiered analysis of therapeutic space.
You cannot have diminishing returns when you’ve barely started.
The Case for Compounding Returns
Platform technologies may actually produce increasing returns per trial over time:
Expanding the candidate pipeline:
- mRNA platforms: COVID vaccines demonstrated mRNA can be designed in days. This platform applies to cancer, infectious diseases, and potentially genetic disorders, vastly expanding testable candidates
- AI drug discovery: Machine learning models increasingly predict drug-target interactions, enabling smarter trial selection. DeepMind’s AlphaFold solved protein structure prediction; similar approaches will prioritize high-probability combinations
- Epigenetic reprogramming: Yamanaka factors demonstrated cellular reprogramming. As this technology matures, entirely new therapeutic modalities become testable
- Gene therapy platforms: AAV vectors, plasmid delivery, and CRISPR-based approaches create thousands of new candidate therapies annually
Learning effects that improve success rates:
- Predictive analytics: Each completed trial generates data that improves predictions for future trials. As the framework accumulates outcomes across millions of patients, machine learning models will increasingly identify which drug-disease combinations merit testing
- Network pharmacology: Understanding how drugs affect biological networks (not just single targets) reveals unexpected therapeutic applications. More data = better network models = higher hit rates
- Biomarker discovery: Large-scale trial data identifies patient subpopulations who respond to specific treatments, enabling precision targeting that increases trial success rates
- Failure analysis: Systematically studying why trials fail (wrong dose, wrong population, wrong endpoint) improves future trial design
- Biological model refinement: Every trial (success or failure) teaches us how human biology responds to interventions. This cumulative knowledge improves our mechanistic understanding of disease pathways, enabling increasingly accurate prediction of which candidates will work. The ratio of effective treatments per trial should increase over time, not decrease.
Mathematical Framework: When Would Diminishing Returns Dominate?
We can formalize the competing models to identify when diminishing returns would actually matter.
Model 1: Linear (Baseline)
\[ T_{discovered} = k_0 \cdot N_{trials} \]
Where \(k_0\) is the constant discovery rate (effective treatments per trial). This assumes the therapeutic space is sampled uniformly at random.
Model 2: Diminishing Returns (Pessimistic)
As we exhaust the therapeutic space, the hit rate decreases:
\[ k_{dim}(s) = k_0 \cdot (1 - s) \]
Where \(s = S_{explored}/S_{total}\) is the fraction of therapeutic space already tested. At current exploration (\(s < 0.01\)), this gives \(k_{dim} \approx 0.99 \cdot k_0\), virtually identical to linear.
Model 3: Learning/Compounding (Optimistic)
Each trial improves our biological models, increasing future hit rates:
\[ k_{learn}(n) = k_0 \cdot \left(1 + \alpha \cdot \ln(1 + n)\right) \]
Where \(\alpha\) is the learning coefficient and \(n\) is cumulative trials completed. Even modest learning (\(\alpha = 0.1\)) with 100,000 trials yields \(k_{learn} \approx 2.15 \cdot k_0\).
Model 4: Combined (Realistic)
Both effects operate simultaneously:
\[ k_{combined}(s, n) = k_0 \cdot (1 - s) \cdot \left(1 + \alpha \cdot \ln(1 + n)\right) \]
The Crossover Point: When Does Depletion Dominate Learning?
Diminishing returns dominates when the depletion factor exceeds the learning factor:
\[ (1 - s) < \frac{1}{1 + \alpha \cdot \ln(1 + n)} \]
Solving for the critical exploration fraction:
\[ s_{crossover} = 1 - \frac{1}{1 + \alpha \cdot \ln(1 + n)} \]
Numerical Analysis:
| Learning Coefficient (\(\alpha\)) | Trials Completed (\(n\)) | Crossover Exploration (\(s_{crossover}\)) |
|---|---|---|
| 0.05 (weak) | 100,000 | 37% |
| 0.10 (modest) | 100,000 | 53% |
| 0.15 (strong) | 100,000 | 63% |
| 0.10 (modest) | 1,000,000 | 61% |
Interpretation: Even with weak learning effects, diminishing returns only dominates after exploring 37%+ of therapeutic space. With modest learning, the crossover occurs at 53%+ exploration.
Timeline to Crossover:
At current exploration of 0.342% (95% CI: 0.21%-0.514%) (<1%), reaching the 53% crossover would require:
- Current pace (3.30k trials/year (95% CI: 2.64k trials/year-3.96k trials/year) trials/year): ~1,500 years for single compounds
- With framework (40.6k trials/year (95% CI: 16.3k trials/year-170k trials/year) trials/year): ~125 years
For combination therapies (45.1B combinations combinations), reaching 53% exploration would take:
- Current pace: ~7 million years
- With framework: ~600,000 years
Conclusion: For any plausible planning horizon, learning effects dominate. Diminishing returns is a theoretical concern for civilizations operating on multi-century timescales, not a practical constraint for the next 100+ years of medical research.
The Conservative Default: Linear Assumption
Given genuine uncertainty about whether returns are diminishing or compounding, our analysis assumes a linear relationship between trial capacity and treatment discoveries. This is the conservative choice because:
- It’s the neutral prior: Without strong evidence for either diminishing or compounding returns, linearity is the least assumptive model
- It may underestimate benefits: If platform technologies and learning effects produce compounding returns, our projections are conservative
- It’s empirically defensible: The RECOVERY trial’s success (multiple treatments found with increased search) is consistent with linear or better returns
- It avoids both failure modes: Assuming diminishing returns would justify inaction; assuming compounding returns might overstate benefits. Linearity is the responsible middle ground
Bottom line: Even under the conservative linear assumption, 12.3x (95% CI: 4.19x-61.3x) more trials produces 12.3x (95% CI: 4.19x-61.3x) more discoveries from a space that is 99%+ unexplored. The expected value calculation remains overwhelmingly positive.
Data Sources and Primary Inputs
Military and Conflict Data
- Global military spending: SIPRI Military Expenditure Database60 ($2.72T60 annually)
- Conflict deaths: Armed Conflict Location & Event Data Project (ACLED)42, Global Terrorism Database (GTD)44, Uppsala Conflict Data Program (UCDP)43
Clinical Trial Economics
- Global trial market: Global Clinical Trials Market Report 202430 ($60B (95% CI: $50B-$75B)55 annually)
- Cost reduction benchmarks: Oxford RECOVERY Trial (82x (95% CI: 50x-94.1x) cost reduction demonstrated)
- Trial completion rates: ClinicalTrials.gov database24 (3.30k trials/year (95% CI: 2.64k trials/year-3.96k trials/year)30 trials initiated annually, 40%28 completion rate)
Health Economics
Economic Parameters
- Discount rate: 3% (standard health economics practice)
- Time horizon: 10 years (standard for infrastructure investments)
- Value of statistical life: $10M (95% CI: $5M-$15M)133 (EPA/DOT standard)
All data sources include confidence levels and last-update dates. See References for complete bibliography.
Sensitivity Analysis Approach
The analysis employs comprehensive sensitivity testing across multiple scenarios to assess robustness of findings:
Conservative Scenario (637:1 (95% CI: 569:1-790:1) ROI):
- R&D cost reduction: 97.7% (95% CI: 97.5%-98.9%)
- QALY gains: 7.94B DALYs (95% CI: 4.43B DALYs-12.1B DALYs) annually
- Adoption timeline: 5 years to full adoption
- Includes only R&D efficiency savings (excludes peace dividend and six additional benefit categories)
Optimistic Scenario (84.8M:1 (95% CI: 46.6M:1-144M:1) ROI):
- R&D cost reduction: 97.7% (95% CI: 97.5%-98.9%) (RECOVERY trial-like efficiency)
- QALY gains: 565B DALYs (95% CI: 361B DALYs-877B DALYs) (total from ~212 years (95% CI: 135 years-355 years)-year timeline shift)
- Faster adoption and broader scope
Complete Case (84.8M:1 (95% CI: 46.6M:1-144M:1) ROI):
- Includes all eight quantifiable benefit categories
- Peace dividend: $114B (95% CI: $90.1B-$141B)
- Earlier treatment access, research acceleration, rare disease treatments, drug price reductions, prevention medicine, mental health benefits
Probabilistic sensitivity analysis: We ran 10,000 Monte Carlo simulations where each uncertain parameter was randomly sampled from probability distributions. The chart below shows the resulting ROI distributions with 95% confidence intervals.
What we varied: Cost reduction (50-95%), political success probability, adoption timeline (3-8 years), discount rate (1-7%), and QALY gains (0.7-1.3× baseline).
Economic interpretation: ROI > 1:1 means benefits exceed costs. All simulations produce ROI > 1:1, meaning there is effectively zero probability (within the modeled uncertainty) that this intervention loses money. Even the most conservative scenario (R&D savings only at 637:1 (95% CI: 569:1-790:1)) generates positive returns. This qualifies as a dominant intervention in health economics: it should be implemented regardless of budget constraints, as it generates net economic surplus while improving health outcomes.
Which parameters matter most for conservative ROI? The tornado chart below shows the sensitivity of the R&D-only ROI estimate to each input parameter. Parameters at the top have the largest impact on the final result:
For comprehensive sensitivity analysis including tornado charts for all calculated parameters, see Parameters and Calculations.
Key Analytical Assumptions
This analysis rests on several core assumptions that should be made explicit for academic transparency:
Strategic Stability Assumption
Assumption: A coordinated 1% reduction in military spending across all nations maintains relative power balances and strategic deterrence capabilities.
Justification: The 1% Treaty explicitly requires proportional reductions from all signatories. Since relative military capabilities remain unchanged, strategic stability is preserved. Historical analysis shows that symmetric reductions in military tensions (e.g., START treaties, naval treaties between world wars) maintained deterrence while reducing absolute expenditure.
Sensitivity: This assumption is critical to the peace dividend calculation. Alternative scenarios modeling unilateral reductions would require different political economy frameworks.
Linear Scaling Assumption
Assumption: Economic benefits and costs scale approximately linearly with program scope and adoption rates.
Justification: Conservative assumption that costs scale with system usage. Research acceleration benefits may exhibit superlinear returns (network effects, data abundance), making this assumption conservative.
Adoption Rate Assumptions
Assumption: The framework achieves gradual adoption following a 5 years-year linear ramp to 50%-80% participation rate among eligible trials.
Conservative case: 50% of trials adopt the pragmatic trial methodology Optimistic case: 80% adoption rate
Justification: Based on historical adoption curves for electronic health records (5-10 years to majority adoption), clinical trial registry systems, and FDA Sentinel System implementation.
Adoption realism considerations: Technology adoption typically follows S-curve dynamics with critical mass thresholds rather than linear ramps. Coordination failure risk exists (prisoner’s dilemma: pharmaceutical companies may prefer others adopt first). Mitigation: Economic incentives (82x (95% CI: 50x-94.1x) cost reduction) create overwhelming financial motivation for early adoption. Regulatory harmonization across jurisdictions may extend to 10-20 years rather than the modeled 5-year timeline, though pilot programs in willing jurisdictions (UK MHRA, which accepted RECOVERY evidence) can establish proof-of-concept earlier.
Sensitivity: NPV calculations explicitly model adoption uncertainty through gradual ramp-up rather than immediate full adoption. Conservative scenario (50% adoption) accounts for coordination failures and regulatory delays.
Cost Reduction Assumptions
Assumption: The methodology of a decentralized FDA reduces per-patient trial costs by 97.7% (95% CI: 97.5%-98.9%) (conservative) to 95% (optimistic) compared to traditional randomized controlled trials.
Empirical basis
- Oxford RECOVERY trial: 82x (95% CI: 50x-94.1x) cost reduction ($500 (95% CI: $400-$2.50K) per patient vs. $41K (95% CI: $20K-$120K) traditional). Note: RECOVERY benefited from NHS infrastructure and COVID emergency conditions.
- ADAPTABLE trial: $14M (95% CI: $14M-$20M) / 15.1k patients = $929 (95% CI: $929-$1.40K)/patient using PCORnet pragmatic design, more representative of typical pragmatic trial costs.
- Our system projections use $929 (95% CI: $97-$3K)/patient based on ADAPTABLE. Confidence interval ($500-$3,000) captures range from RECOVERY-like efficiency to complex chronic disease trials.
- Literature on pragmatic trials consistently shows 50-95% cost reductions
Sensitivity: Conservative scenario (637:1 (95% CI: 569:1-790:1) ROI) uses 97.7% (95% CI: 97.5%-98.9%) reduction; optimistic case uses 95%.
Historical Precedent: Pre-1962 Physician-Led Efficacy Trials
Context: A decentralized FDA approach is not an untested innovation extrapolated from a single case study. The Harvard meta-analysis of 108 embedded pragmatic trials138 demonstrates that cost reductions are reproducible across therapeutic areas, not unique to RECOVERY’s COVID emergency conditions. Moreover, this approach represents a return to the physician-led, real-world evidence model that operated successfully from 1883 to 1960 before being replaced by the current centralized system.
Cost structure comparison demonstrates dramatic efficiency difference:
- Pre-1962 system: $24.7M (95% CI: $19.5M-$30M)94 per drug (2024 inflation-adjusted) for safety testing; efficacy determined through decentralized physician case reports
- Post-1962 system: $2.60B (95% CI: $1.50B-$4B) per drug average, a 105x (95% CI: 90.6x-119x) cost increase; drug companies conduct both safety and efficacy trials internally
- Pragmatic trial model: Return to decentralized physician-led efficacy testing with modern automation (electronic health records, AI-assisted analysis, real-time data aggregation), targeting 50-95% cost reductions
The cost explosion began exactly when efficacy testing was centralized within pharmaceutical companies. This wasn’t a natural evolution of drug development or increasing drug complexity. It was a regulatory mandate that increased costs 105x (95% CI: 90.6x-119x)-fold while slowing innovation.
The regulatory causation is clear: The same types of compounds (small molecules, biologics) that cost $24.7M (95% CI: $19.5M-$30M) to develop in 1960 now cost $2.60B (95% CI: $1.50B-$4B). The molecules didn’t get more complex; the regulatory requirements did. Aspirin, if discovered today under current regulations, would cost billions to approve despite being chemically identical to the version approved for pennies in the pre-1962 era.
Historical operational model
From 1883 to 1960, 144k physicians physicians across America tested drug efficacy on real patients in routine clinical practice. The Journal of the American Medical Association (JAMA)149 compiled these observational reports, leading medical experts peer-reviewed the aggregated data, and effective treatments received endorsement.
Safety record, the thalidomide success story: The pre-1962 safety testing framework successfully prevented the thalidomide disaster150 that devastated Europe with thousands of horrific birth defects151. When thalidomide was marketed in Europe starting in 1957 for morning sickness, existing FDA safety regulations (1938 Food, Drug, and Cosmetic Act) blocked the drug from approval in the United States. Zero American babies were harmed - the safety testing framework worked exactly as intended.
The 1962 Kefauver-Harris Amendment added extensive efficacy requirements in response to thalidomide, despite the fact that the US had already been fully protected by existing safety regulations. The problem was not insufficient regulation; safety testing had succeeded. The response was to take efficacy testing away from 144k physicians independent physicians and centralize it within pharmaceutical companies, increasing costs 105x (95% CI: 90.6x-119x)-fold while slowing approvals substantially.
Implications for generalizability
The RECOVERY trial ($500 (95% CI: $400-$2.50K)97 per patient) demonstrates that modern infrastructure enables even greater efficiency than the pre-1962 system. (Our system projections use $929 (95% CI: $97-$3K)/patient based on the ADAPTABLE trial.) However, the fundamental approach, physicians testing treatments on real patients in clinical practice settings, has 77 years of empirical validation (1883-1960), not merely one case study.
The cost reduction estimates are conservative relative to historical costs. 1980s drugs cost approximately $194M (95% CI: $146M-$242M) (compounded, 1990 dollars)33 compared to modern $2.60B (95% CI: $1.50B-$4B) costs33, representing a 13.4x (95% CI: 11.9x-14.7x)-fold increase. Modern technology (EHRs, wearables, automated data collection) suggests efficiency gains could exceed historical precedent while maintaining the safety protections that successfully prevented disasters like thalidomide.
Political Feasibility Assumption
Assumption: The 1% Treaty achieves ratification by sufficient nations within a 3-5 year campaign timeline.
Justification: Historical treaty adoption timelines vary (Nuclear Non-Proliferation Treaty: 3 years; Paris Climate Agreement: 5 years). This analysis focuses on economic value conditional on implementation, not probability of political success.
Important caveat: This analysis does not model the probability distribution over political outcomes. The economic case (637:1 (95% CI: 569:1-790:1) to 84.8M:1 (95% CI: 46.6M:1-144M:1) ROI) holds if implemented, but political economy barriers to implementation are substantial and outside the scope of this cost-benefit analysis.
Expected Value Analysis Accounting for Political Risk
Standard economic practice: Cost-benefit analysis for interventions with implementation uncertainty requires expected value calculation:
\[E[ROI] = ROI_{conditional} \times P_{success}\]
The preceding analysis presents conditional benefits (returns IF implementation succeeds). Expected value analysis incorporates the probability of achieving political ratification and sustained commitment.
Political success probability: We model political success as uncertain (1% (95% CI: 0.1%-10%)) reflecting geopolitical uncertainty. The distribution below shows the assumed probability range:
This chart shows the assumed probability distribution for this parameter. The shaded region represents the 95% confidence interval where we expect the true value to fall.
Risk-adjusted expected ROI: 848k:1 (95% CI: 58.0k:1-4.76M:1)
\[ \begin{gathered} E[ROI_{max}] \\ = ROI_{max} \times P_{success} \\ = 84.8M \times 1\% \\ = 848{,}000 \\[0.5em] \text{where } ROI_{max} = \frac{Value_{max}}{Cost_{campaign}} = \frac{\$84800T}{\$1B} = 84.8M \\[0.5em] \text{where } Value_{max} \\ = DALYs_{max} \times Value_{QALY} \\ = 565B \times \$150K \\ = \$84800T \\[0.5em] \text{where } DALYs_{max} \\ = DALYs_{global,ann} \times Pct_{avoid,DALY} \times T_{accel,max} \\ = 2.88B \times 92.6\% \times 212 \\ = 565B \\[0.5em] \text{where } T_{accel,max} = T_{accel} + T_{lag} = 204 + 8.2 = 212 \\[0.5em] \text{where } T_{accel} \\ = T_{first,SQ} \times \left(1 - \frac{1}{k_{capacity}}\right) \\ = 222 \times \left(1 - \frac{1}{12.3}\right) \\ = 204 \\[0.5em] \text{where } T_{first,SQ} = T_{queue,SQ} \times 0.5 = 443 \times 0.5 = 222 \\[0.5em] \text{where } T_{queue,SQ} = \frac{N_{untreated}}{Treatments_{new,ann}} = \frac{6{,}650}{15} = 443 \\[0.5em] \text{where } N_{untreated} = N_{rare} \times 0.95 = 7{,}000 \times 0.95 = 6{,}650 \\[0.5em] \text{where } k_{capacity} = \frac{N_{fundable,ann}}{Slots_{curr}} = \frac{23.4M}{1.9M} = 12.3 \\[0.5em] \text{where } N_{fundable,ann} \\ = \frac{Subsidies_{trial,ann}}{Cost_{pragmatic,pt}} \\ = \frac{\$21.7B}{\$929} \\ = 23.4M \\[0.5em] \text{where } Subsidies_{trial,ann} \\ = Treasury_{RD,ann} - OPEX_{dFDA} \\ = \$21.8B - \$40M \\ = \$21.7B \\[0.5em] \text{where } OPEX_{dFDA} \\ = Cost_{platform} + Cost_{staff} + Cost_{infra} \\ + Cost_{regulatory} + Cost_{community} \\ = \$15M + \$10M + \$8M + \$5M + \$2M \\ = \$40M \\[0.5em] \text{where } Treasury_{RD,ann} \\ = Funding_{treaty} - Payout_{bond,ann} - Funding_{political,ann} \\ = \$27.2B - \$2.72B - \$2.72B \\ = \$21.8B \\[0.5em] \text{where } Funding_{treaty} \\ = Spending_{mil} \times Reduce_{treaty} \\ = \$2.72T \times 1\% \\ = \$27.2B \\[0.5em] \text{where } Payout_{bond,ann} \\ = Funding_{treaty} \times Pct_{bond} \\ = \$27.2B \times 10\% \\ = \$2.72B \\[0.5em] \text{where } Funding_{political,ann} \\ = Funding_{treaty} \times Pct_{political} \\ = \$27.2B \times 10\% \\ = \$2.72B \\[0.5em] \text{where } Cost_{campaign} \\ = Budget_{viral,base} + Budget_{lobby,treaty} \\ + Budget_{reserve} \\ = \$250M + \$650M + \$100M \\ = \$1B \end{gathered} \]
The tornado chart below shows how expected ROI varies with political success probability - this is the primary driver of uncertainty:
The Monte Carlo distribution shows the full range of expected ROI outcomes when sampling political success probability from its uncertainty distribution:
Simulation Results Summary: Expected Treaty ROI (Risk-Adjusted)
| Statistic | Value |
|---|---|
| Baseline (deterministic) | 848k:1 |
| Mean (expected value) | 962k:1 |
| Median (50th percentile) | 154k:1 |
| Standard Deviation | 1.80M:1 |
| 90% Confidence Interval | [58.0k:1, 4.76M:1] |
The histogram shows the distribution of Expected Treaty ROI (Risk-Adjusted) across 10,000 Monte Carlo simulations. The CDF (right) shows the probability of the outcome exceeding any given value, which is useful for risk assessment.
Comparison to traditional interventions (assuming 100% implementation probability):
- Childhood vaccination programs: 13:121:1 ROI with P≈1.0
- Against Malaria Foundation: ~8:1 equivalent ROI
- 1% treaty (central estimate, P=1% (95% CI: 0.1%-10%)): 848k:1 (95% CI: 58.0k:1-4.76M:1) expected ROI
Interpretation: The high conditional ROI (84.8M:1 (95% CI: 46.6M:1-144M:1)) means that even modest implementation probabilities yield expected values competitive with best-in-class health interventions that have near-certain implementation.
Note: The uncertainty analysis samples political probability from its full distribution (1% (95% CI: 0.1%-10%)). Actual probability depends on campaign execution, geopolitical conditions, and public support mobilization. The campaign strategy allocates $1B over 4 years specifically to maximize ratification probability.
Time Inconsistency and Commitment Credibility
Political economy challenge: Even if the treaty achieves initial ratification, sustained commitment over the 10 years-year analytical horizon faces time inconsistency problems. Political business cycles (2-6 year terms) create incentives to raid the pragmatic clinical trials budget for short-term priorities.
The Iron Triangle problem: Military contractors have concentrated interests with substantial lobbying capacity ($127M31 annually), creating tight coordination between defense industry, congressional committees, and Pentagon bureaucracy. Health benefits, while larger in aggregate ($172B (95% CI: $140B-$213B) annually), are diffuse across millions of beneficiaries who lack equivalent lobbying infrastructure. This asymmetry (concentrated producer benefits vs. diffuse consumer benefits) creates political economy barriers to reallocation even when aggregate welfare gains are enormous.
The billionaire mortality paradox: This diffusion argument has a critical exception. The world’s ~3,000 billionaires (with combined wealth exceeding $14 trillion) are themselves patients who will die of cancer, heart disease, or aging. Unlike defense contractors who profit regardless of personal health outcomes, billionaires have concentrated personal stakes in medical progress: their own mortality and that of everyone they love. A single billionaire spending $1B on treaty advocacy has ~1% (95% CI: 0.1%-10%) probability of unlocking $27.2B/year in government funding. The personal benefit (years of additional life expectancy, treatments for diseases that would otherwise kill them and their families) is worth far more than $1B to someone with $100B+ who cannot currently buy immortality or treatments that don’t exist. The puzzle isn’t that benefits are truly diffuse. Billionaires face the same mortality as everyone else, and their wealth becomes worthless when they’re dead. The puzzle is why structural barriers (prestige bias toward labs over lobbying, political risk aversion, bad advice from scientists saying “fund my lab” rather than “hire lobbyists”) prevent them from acting on their concentrated personal interest in not dying.
Historical precedent: Why past peace dividends failed: The post-World War II “peace dividend” saw military spending fall from 41% of GDP (1945) to 7.2% (1948)93, with expectations of permanent reductions. However, the Cold War reversed this within 3 years. Military spending returned to 15% of GDP by 1953. Similar patterns occurred post-Vietnam (1970s) and post-Cold War (1990s): initial reductions followed by reversals within 5-10 years. The critical failure: savings weren’t bound to a substitute industry. Money reverted to general budgets, making re-militarization politically costless. The 1% Treaty solves this by contractually binding savings to health research infrastructure, creating a new constituency (patients, researchers, pharmaceutical companies) with incentives to defend the reallocation.
Treaty ratification ≠ sustained funding: The Paris Climate Agreement provides a cautionary example: 196 parties ratified, but many failed to meet funding commitments. As of 2024, developed countries have not met the $100B annual climate finance pledge despite treaty obligations. Treaty ratification creates moral commitment but weak enforcement mechanisms for sustained budgetary allocations.
Implication for expected value: The political success probabilities used in expected value analysis (1% (95% CI: 0.1%-10%)) implicitly incorporate time inconsistency risk. The expected value analysis partially addresses this through probability discounting, but time inconsistency (commitment erosion over time) represents an additional risk factor beyond initial political feasibility.
Potential commitment mechanisms (not modeled):
- Constitutional amendment (very high barrier, very high credibility)
- Independent funding agency with statutory protections
- Lock-box mechanism with supermajority requirement to redirect funds
- International monitoring and reputation costs
- Public transparency: all spending and trial outcomes publicly auditable
Note: The analysis acknowledges this limitation. Results should be interpreted as conditional on sustained implementation, with expected value analysis providing probability-adjusted estimates that partially account for political risk.
Technology Constancy Assumption
Assumption: Analysis does not incorporate potential advances in AI, automation, or biotechnology that could further accelerate research.
Justification: Conservative assumption. Emerging AI capabilities in drug discovery, automated synthesis, and computational biology could dramatically increase research productivity beyond modeled estimates.
Implication: Baseline estimates likely underestimate long-term benefits by excluding technology-driven accelerations.
Data Quality and Availability
All primary data sources are documented in References with confidence levels:
- High confidence (78%): SIPRI military expenditure, WHO mortality statistics, ClinicalTrials.gov data
- Medium confidence (17%): Peace dividend estimates, QALY valuations (wide range in literature)
- Conservative bounds: Where uncertainty exists, analysis uses conservative estimates favoring underestimation of benefits
For complete parameter documentation with confidence indicators and peer-review status, see Parameters and Calculations Reference.
Scenario Analysis: Conservative Case
637:1 (95% CI: 569:1-790:1) ROI
This scenario includes only R&D efficiency savings, excluding peace dividends, earlier drug access, and other features.
ROI Derivation
Simple ROI calculation:
Total cost: $611M (95% CI: $415M-$853M). Total return: $389B (95% CI: $326B-$484B) over 10 years.
That’s $637:1 (95% CI: 569:1-790:1) appearing for every $1 invested. It’s like a money printer, except instead of causing inflation, it causes people to continue existing.
Technical note: This uses “net present value,” which is economist code for “future money is worth less than current money” (3% discount rate). The NPV calculation includes only annual recurring R&D savings over 10 years, not the ~212 years (95% CI: 135 years-355 years)-year average timeline shift in disease eradication (which is a separate benefit). For detailed analysis: full NPV methodology here.
Where the Money Comes From
1% of global military budgets gets redirected. This provides:
- Funding: $27B (95% CI: $12B-$48.4B)/year to spend on not-dying
- Bonus savings: $114B (95% CI: $90.1B-$141B)/year in economic value from building 1% fewer things that explode
The peace dividend math is simple: wars cost $11.4T (95% CI: $9.01T-$14.1T)/year. 1% less war costs 1% less money.
\[ \begin{gathered} Cost_{war,total} \\ = Cost_{war,direct} + Cost_{war,indirect} \\ = \$7.66T + \$3.7T \\ = \$11.4T \\[0.5em] \text{where } Cost_{war,direct} \\ = Loss_{life,conflict} + Damage_{infra,total} \\ + Disruption_{trade} + Spending_{mil} \\ = \$2.45T + \$1.88T + \$616B + \$2.72T \\ = \$7.66T \\[0.5em] \text{where } Loss_{life,conflict} \\ = Cost_{combat,human} + Cost_{state,human} \\ + Cost_{terror,human} \\ = \$2.34T + \$27B + \$83B \\ = \$2.45T \\[0.5em] \text{where } Cost_{combat,human} \\ = Deaths_{combat} \times VSL \\ = 234{,}000 \times \$10M \\ = \$2.34T \\[0.5em] \text{where } Cost_{state,human} \\ = Deaths_{state} \times VSL \\ = 2{,}700 \times \$10M \\ = \$27B \\[0.5em] \text{where } Cost_{terror,human} \\ = Deaths_{terror} \times VSL \\ = 8{,}300 \times \$10M \\ = \$83B \\[0.5em] \text{where } Damage_{infra,total} \\ = Damage_{comms} + Damage_{edu} + Damage_{energy} \\ + Damage_{health} + Damage_{transport} \\ + Damage_{water} \\ = \$298B + \$234B + \$422B + \$166B + \$487B + \$268B \\ = \$1.88T \\[0.5em] \text{where } Disruption_{trade} \\ = Disruption_{currency} + Disruption_{energy} \\ + Disruption_{shipping} + Disruption_{supply} \\ = \$57.4B + \$125B + \$247B + \$187B \\ = \$616B \\[0.5em] \text{where } Cost_{war,indirect} \\ = Damage_{env} + Loss_{growth,mil} \\ + Loss_{capital,conflict} + Cost_{psych} \\ + Cost_{refugee} + Cost_{vet} \\ = \$100B + \$2.72T + \$300B + \$232B + \$150B + \$200B \\ = \$3.7T \end{gathered} \]
\[ \begin{gathered} Benefit_{peace,soc} \\ = Cost_{war,total} \times Reduce_{treaty} \\ = \$11.4T \times 1\% \\ = \$114B \\[0.5em] \text{where } Cost_{war,total} \\ = Cost_{war,direct} + Cost_{war,indirect} \\ = \$7.66T + \$3.7T \\ = \$11.4T \\[0.5em] \text{where } Cost_{war,direct} \\ = Loss_{life,conflict} + Damage_{infra,total} \\ + Disruption_{trade} + Spending_{mil} \\ = \$2.45T + \$1.88T + \$616B + \$2.72T \\ = \$7.66T \\[0.5em] \text{where } Loss_{life,conflict} \\ = Cost_{combat,human} + Cost_{state,human} \\ + Cost_{terror,human} \\ = \$2.34T + \$27B + \$83B \\ = \$2.45T \\[0.5em] \text{where } Cost_{combat,human} \\ = Deaths_{combat} \times VSL \\ = 234{,}000 \times \$10M \\ = \$2.34T \\[0.5em] \text{where } Cost_{state,human} \\ = Deaths_{state} \times VSL \\ = 2{,}700 \times \$10M \\ = \$27B \\[0.5em] \text{where } Cost_{terror,human} \\ = Deaths_{terror} \times VSL \\ = 8{,}300 \times \$10M \\ = \$83B \\[0.5em] \text{where } Damage_{infra,total} \\ = Damage_{comms} + Damage_{edu} + Damage_{energy} \\ + Damage_{health} + Damage_{transport} \\ + Damage_{water} \\ = \$298B + \$234B + \$422B + \$166B + \$487B + \$268B \\ = \$1.88T \\[0.5em] \text{where } Disruption_{trade} \\ = Disruption_{currency} + Disruption_{energy} \\ + Disruption_{shipping} + Disruption_{supply} \\ = \$57.4B + \$125B + \$247B + \$187B \\ = \$616B \\[0.5em] \text{where } Cost_{war,indirect} \\ = Damage_{env} + Loss_{growth,mil} \\ + Loss_{capital,conflict} + Cost_{psych} \\ + Cost_{refugee} + Cost_{vet} \\ = \$100B + \$2.72T + \$300B + \$232B + \$150B + \$200B \\ = \$3.7T \end{gathered} \]
| Cost Category | Annual Amount | Components |
|---|---|---|
| Direct Military Spending | $2.72T60 | SIPRI 2024 global military budgets (source)72 |
| Infrastructure Destruction | Transportation, energy, communications, water, education, healthcare facilities | |
| Human Life Losses | 245k deaths/year (95% CI: 194k deaths/year-302k deaths/year) conflict deaths × $10M (95% CI: $5M-$15M)133 value of statistical life (conservative estimate) | |
| Trade Disruption | Shipping, supply chains, energy prices, currency volatility | |
| Lost Economic Growth | $2.72T (95% CI: $1.90T-$3.80T)48 | Opportunity cost of military spending vs. productive investment |
| Veteran Healthcare | $200B (95% CI: $140B-$280B)53 | Long-term medical care for conflict-related injuries |
| Refugee Support | $150B (95% CI: $105B-$210B)51 | 108.4M displaced persons152 × $1,384/year51 |
| Environmental Damage | $100B (95% CI: $70B-$140B)46 | Environmental destruction, toxic contamination, restoration costs |
| Psychological Impact | $232B (95% CI: $162B-$325B)50 | PTSD treatment, mental health services, productivity loss |
| Lost Human Capital | $300B (95% CI: $210B-$420B)49 | Productive capacity lost from casualties and displacement |
| Total War Costs | $11.4T (95% CI: $9.01T-$14.1T) | Combined direct and indirect annual costs |
| 1% Reduction | $114B (95% CI: $90.1B-$141B) | Peace dividend from 1% treaty implementation |
This calculation methodology follows standard cost-of-conflict analysis frameworks used by the World Bank, IMF, and academic conflict economics research.
Note on confidence levels: The direct military spending reduction ($27.2B) has high confidence. The remaining conflict cost reductions assume proportional scaling (1% military spending → 1% conflict reduction) which lacks empirical validation. Conservative scenarios should use only direct fiscal savings; optimistic scenarios can include full peace dividend effects.
Sensitivity of peace dividend estimate: The tornado chart below shows which cost components have the largest impact on the total peace dividend. The primary drivers are infrastructure destruction costs and lost economic growth:
How Treaty Funding Is Allocated
Total annual treaty funding: $27.2B
The funding uses an automatic allocation:
| Allocation | Percentage | Annual Amount | Purpose |
|---|---|---|---|
| Pragmatic Clinical Trials | Patient subsidies, system operations | ||
| IAB Investor Returns | 10% |
Perpetual investor payments | |
| IAB Political Incentives | 10% |
Rewards for supporting legislators |
\[ \begin{gathered} Treasury_{RD,ann} \\ = Funding_{treaty} - Payout_{bond,ann} - Funding_{political,ann} \\ = \$27.2B - \$2.72B - \$2.72B \\ = \$21.8B \\[0.5em] \text{where } Funding_{treaty} \\ = Spending_{mil} \times Reduce_{treaty} \\ = \$2.72T \times 1\% \\ = \$27.2B \\[0.5em] \text{where } Payout_{bond,ann} \\ = Funding_{treaty} \times Pct_{bond} \\ = \$27.2B \times 10\% \\ = \$2.72B \\[0.5em] \text{where } Funding_{treaty} \\ = Spending_{mil} \times Reduce_{treaty} \\ = \$2.72T \times 1\% \\ = \$27.2B \\[0.5em] \text{where } Funding_{political,ann} \\ = Funding_{treaty} \times Pct_{political} \\ = \$27.2B \times 10\% \\ = \$2.72B \\[0.5em] \text{where } Funding_{treaty} \\ = Spending_{mil} \times Reduce_{treaty} \\ = \$2.72T \times 1\% \\ = \$27.2B \end{gathered} \]
\[ \begin{gathered} Payout_{bond,ann} \\ = Funding_{treaty} \times Pct_{bond} \\ = \$27.2B \times 10\% \\ = \$2.72B \\[0.5em] \text{where } Funding_{treaty} \\ = Spending_{mil} \times Reduce_{treaty} \\ = \$2.72T \times 1\% \\ = \$27.2B \end{gathered} \]
\[ \begin{gathered} Funding_{political,ann} \\ = Funding_{treaty} \times Pct_{political} \\ = \$27.2B \times 10\% \\ = \$2.72B \\[0.5em] \text{where } Funding_{treaty} \\ = Spending_{mil} \times Reduce_{treaty} \\ = \$2.72T \times 1\% \\ = \$27.2B \end{gathered} \]
Within the 80% allocated to pragmatic clinical trials:
- Patient Trial Subsidies (79.9% (95% CI: 79.8%-79.9%)): $21.7B (95% CI: $21.7B-$21.7B)/year
- Subsidizes 23.4M patients/year (95% CI: 9.44M patients/year-96.8M patients/year) patients annually at $929 (95% CI: $97-$3K)1 per patient
- Patients bring subsidies to trials; providers collect payment when patients enroll
- Makes trial participation profitable for providers instead of costly
\[ \begin{gathered} Subsidies_{trial,ann} \\ = Treasury_{RD,ann} - OPEX_{dFDA} \\ = \$21.8B - \$40M \\ = \$21.7B \\[0.5em] \text{where } OPEX_{dFDA} \\ = Cost_{platform} + Cost_{staff} + Cost_{infra} \\ + Cost_{regulatory} + Cost_{community} \\ = \$15M + \$10M + \$8M + \$5M + \$2M \\ = \$40M \\[0.5em] \text{where } Treasury_{RD,ann} \\ = Funding_{treaty} - Payout_{bond,ann} - Funding_{political,ann} \\ = \$27.2B - \$2.72B - \$2.72B \\ = \$21.8B \\[0.5em] \text{where } Funding_{treaty} \\ = Spending_{mil} \times Reduce_{treaty} \\ = \$2.72T \times 1\% \\ = \$27.2B \\[0.5em] \text{where } Payout_{bond,ann} \\ = Funding_{treaty} \times Pct_{bond} \\ = \$27.2B \times 10\% \\ = \$2.72B \\[0.5em] \text{where } Funding_{treaty} \\ = Spending_{mil} \times Reduce_{treaty} \\ = \$2.72T \times 1\% \\ = \$27.2B \\[0.5em] \text{where } Funding_{political,ann} \\ = Funding_{treaty} \times Pct_{political} \\ = \$27.2B \times 10\% \\ = \$2.72B \\[0.5em] \text{where } Funding_{treaty} \\ = Spending_{mil} \times Reduce_{treaty} \\ = \$2.72T \times 1\% \\ = \$27.2B \end{gathered} \]
- Coordination Framework (0.147% (95% CI: 0.1%-0.204%)): $40M (95% CI: $27.3M-$55.6M)/year for system infrastructure
\[ \begin{gathered} OPEX_{dFDA} \\ = Cost_{platform} + Cost_{staff} + Cost_{infra} \\ + Cost_{regulatory} + Cost_{community} \\ = \$15M + \$10M + \$8M + \$5M + \$2M \\ = \$40M \end{gathered} \]
Why costs are low: The framework provides coordination protocols (like HTTP for the internet), not a competing platform.
The infrastructure already exists. Major EHR systems and DCT platforms have built the components. The framework creates the coordination layer that makes them work together for clinical trials.
Data stays federated (in EHR and consumer health app systems). No massive centralized database. No billion-dollar infrastructure. Just coordination protocols.
For detailed cost breakdown: Platform Costs.
Where the money goes: 80% of treaty funding goes directly to pragmatic clinical trials (patients and providers as trial participation subsidies). Framework overhead is minimal ($40M (95% CI: $27.3M-$55.6M)) compared to patient subsidies ($21.7B (95% CI: $21.7B-$21.7B)).
This assumes gradual rollout (0% to 100% adoption over 5 years). Full breakdown: Decentralized FDA Cost-Benefit Analysis.
Returns
- Money: $389B (95% CI: $326B-$484B) in R&D savings (10 years)
- Returns: $389B (95% CI: $326B-$484B) ÷ $611M (95% CI: $415M-$853M) = 637:1 (95% CI: 569:1-790:1) (full analysis)
- Not dying: 565B DALYs (95% CI: 361B DALYs-877B DALYs) quality-adjusted life years (total from ~212 years (95% CI: 135 years-355 years)-year timeline shift)
Recurring annual benefits (minor relative to timeline shift, but relevant for self-funding):
- Peace dividend: $114B (95% CI: $90.1B-$141B)/year (from building 1% fewer things that explode)
- Research efficiency: $58.6B (95% CI: $49.2B-$73.1B)/year (from not requiring PhDs to document paperwork about paperwork for 14 years (95% CI: 12 years-17 years)34)
Combined: $172B (95% CI: $140B-$213B)/year
\[ \begin{gathered} Benefit_{peace+RD} \\ = Benefit_{peace,soc} + Benefit_{RD,ann} \\ = \$114B + \$58.6B \\ = \$172B \\[0.5em] \text{where } Benefit_{peace,soc} \\ = Cost_{war,total} \times Reduce_{treaty} \\ = \$11.4T \times 1\% \\ = \$114B \\[0.5em] \text{where } Cost_{war,total} \\ = Cost_{war,direct} + Cost_{war,indirect} \\ = \$7.66T + \$3.7T \\ = \$11.4T \\[0.5em] \text{where } Cost_{war,direct} \\ = Loss_{life,conflict} + Damage_{infra,total} \\ + Disruption_{trade} + Spending_{mil} \\ = \$2.45T + \$1.88T + \$616B + \$2.72T \\ = \$7.66T \\[0.5em] \text{where } Loss_{life,conflict} \\ = Cost_{combat,human} + Cost_{state,human} \\ + Cost_{terror,human} \\ = \$2.34T + \$27B + \$83B \\ = \$2.45T \\[0.5em] \text{where } Cost_{combat,human} \\ = Deaths_{combat} \times VSL \\ = 234{,}000 \times \$10M \\ = \$2.34T \\[0.5em] \text{where } Cost_{state,human} \\ = Deaths_{state} \times VSL \\ = 2{,}700 \times \$10M \\ = \$27B \\[0.5em] \text{where } Cost_{terror,human} \\ = Deaths_{terror} \times VSL \\ = 8{,}300 \times \$10M \\ = \$83B \\[0.5em] \text{where } Damage_{infra,total} \\ = Damage_{comms} + Damage_{edu} + Damage_{energy} \\ + Damage_{health} + Damage_{transport} \\ + Damage_{water} \\ = \$298B + \$234B + \$422B + \$166B + \$487B + \$268B \\ = \$1.88T \\[0.5em] \text{where } Disruption_{trade} \\ = Disruption_{currency} + Disruption_{energy} \\ + Disruption_{shipping} + Disruption_{supply} \\ = \$57.4B + \$125B + \$247B + \$187B \\ = \$616B \\[0.5em] \text{where } Cost_{war,indirect} \\ = Damage_{env} + Loss_{growth,mil} \\ + Loss_{capital,conflict} + Cost_{psych} \\ + Cost_{refugee} + Cost_{vet} \\ = \$100B + \$2.72T + \$300B + \$232B + \$150B + \$200B \\ = \$3.7T \\[0.5em] \text{where } Benefit_{RD,ann} \\ = Spending_{trials} \times Reduce_{pct} \\ = \$60B \times 97.7\% \\ = \$58.6B \\[0.5em] \text{where } Reduce_{pct} \\ = 1 - \frac{Cost_{pragmatic,pt}}{Cost_{P3,pt}} \\ = 1 - \frac{\$929}{\$41K} \\ = 97.7\% \end{gathered} \]
Uncertainty Analysis: Combined Annual Benefits
The tornado diagram shows that peace dividend magnitude and R&D savings dominate the uncertainty in combined annual benefits. Both funding streams contribute substantially to the total.
Simulation Results Summary: 1% treaty Basic Annual Benefits (Peace + R&D Savings)
| Statistic | Value |
|---|---|
| Baseline (deterministic) | $172B |
| Mean (expected value) | $172B |
| Median (50th percentile) | $170B |
| Standard Deviation | $22.2B |
| 90% Confidence Interval | [$140B, $213B] |
The histogram shows the distribution of 1% treaty Basic Annual Benefits (Peace + R&D Savings) across 10,000 Monte Carlo simulations. The CDF (right) shows the probability of the outcome exceeding any given value, which is useful for risk assessment.
Monte Carlo analysis confirms the intervention generates tens of billions in recurring annual value across all plausible scenarios.
The conservative case excludes faster drug access, better treatment selection, reduced adverse events, and the eight additional benefits quantified in the complete case.
Cost-Effectiveness: Cost-Saving Health Intervention
Smallpox eradication is the historical precedent for cost-saving interventions.
Cost per DALY
Cost per DALY: $0.0018 (95% CI: $0.0007-$0.0041) (using the ~212 years (95% CI: 135 years-355 years)-year average timeline shift)
Normally, money is spent to save lives. Good interventions cost $50K-$150K (95% CI: $100K-$199K) per DALY. Great interventions cost $3,000-$50K. This intervention is cost-saving: net economic benefits exceed costs.
This intervention delivers $172B (95% CI: $140B-$213B)/year in recurring economic benefits ($114B (95% CI: $90.1B-$141B)/year peace dividend + $58.6B (95% CI: $49.2B-$73.1B)/year R&D savings) while unlocking a one-time 212 years (95% CI: 135 years-355 years)-year timeline shift worth $84.8 quadrillion (95% CI: $62.4 quadrillion-$97.3 quadrillion).
Comparative Cost-Effectiveness vs. GiveWell Top Charities
The standard metric for comparing health interventions is cost per DALY (Disability-Adjusted Life Year) - the cost to save one year of healthy life.
NIH Standard Research (Current Status Quo):
- Standard NIH Portfolio: $50K (95% CI: $20K-$100K)/QALY76. Current research spending efficiency.
- Pragmatic Trials: $4.00 (95% CI: $1.71-$10)/QALY. Calculated from RECOVERY trial’s exceptional global impact ($20M (95% CI: $15M-$25M) spent, 1.00M lives (95% CI: 500k lives-2.00M lives) saved). Note: RECOVERY was an outlier with exceptional NHS infrastructure and COVID emergency conditions. Critics note this may not be representative of typical pragmatic trials. For operational cost projections, we use the more conservative $929 (95% CI: $97-$3K)/patient (2.4× higher than RECOVERY’s $500 (95% CI: $400-$2.50K)).
Efficiency gap: 12.5kx (95% CI: 2.3kx-51.5kx). Even using RECOVERY’s exceptional results, the gap demonstrates pragmatic trials’ transformative potential.
\[ \begin{gathered} Cost_{pragmatic,QALY} = \frac{Cost_{RECOVERY}}{QALY_{RECOVERY}} = \frac{\$20M}{5M} = \$4 \\[0.5em] \text{where } QALY_{RECOVERY} \\ = Lives_{RECOVERY} \times QALY_{COVID} \\ = 1M \times 5 \\ = 5M \end{gathered} \]
\[ \begin{gathered} k_{pragmatic:NIH} \\ = \frac{Cost_{NIH,QALY}}{Cost_{pragmatic,QALY}} \\ = \frac{\$50K}{\$4} \\ = 12{,}500 \\[0.5em] \text{where } Cost_{pragmatic,QALY} = \frac{Cost_{RECOVERY}}{QALY_{RECOVERY}} = \frac{\$20M}{5M} = \$4 \\[0.5em] \text{where } QALY_{RECOVERY} \\ = Lives_{RECOVERY} \times QALY_{COVID} \\ = 1M \times 5 \\ = 5M \end{gathered} \]
GiveWell Top Charities (Gold Standard for Cost-Effectiveness):
- Bed Nets18: $89 (95% CI: $78-$100)/DALY (Against Malaria Foundation)
- Deworming32: $55/DALY (Deworm the World Initiative)
- Vitamin A Supplementation134: $37/DALY (Helen Keller International)
A 1% Treaty/decentralized FDA:
- Conditional on success: $0.0018 (95% CI: $0.0007-$0.0041)/DALY
\[ \begin{gathered} k_{treaty:nets} \\ = \frac{Cost_{nets}}{Cost_{treaty,DALY}} \\ = \frac{\$89}{\$0.00177} \\ = 50{,}300 \\[0.5em] \text{where } Cost_{treaty,DALY} = \frac{Cost_{campaign}}{DALYs_{max}} = \frac{\$1B}{565B} = \$0.00177 \\[0.5em] \text{where } Cost_{campaign} \\ = Budget_{viral,base} + Budget_{lobby,treaty} \\ + Budget_{reserve} \\ = \$250M + \$650M + \$100M \\ = \$1B \\[0.5em] \text{where } DALYs_{max} \\ = DALYs_{global,ann} \times Pct_{avoid,DALY} \times T_{accel,max} \\ = 2.88B \times 92.6\% \times 212 \\ = 565B \\[0.5em] \text{where } T_{accel,max} = T_{accel} + T_{lag} = 204 + 8.2 = 212 \\[0.5em] \text{where } T_{accel} \\ = T_{first,SQ} \times \left(1 - \frac{1}{k_{capacity}}\right) \\ = 222 \times \left(1 - \frac{1}{12.3}\right) \\ = 204 \\[0.5em] \text{where } T_{first,SQ} = T_{queue,SQ} \times 0.5 = 443 \times 0.5 = 222 \\[0.5em] \text{where } T_{queue,SQ} = \frac{N_{untreated}}{Treatments_{new,ann}} = \frac{6{,}650}{15} = 443 \\[0.5em] \text{where } N_{untreated} = N_{rare} \times 0.95 = 7{,}000 \times 0.95 = 6{,}650 \\[0.5em] \text{where } k_{capacity} = \frac{N_{fundable,ann}}{Slots_{curr}} = \frac{23.4M}{1.9M} = 12.3 \\[0.5em] \text{where } N_{fundable,ann} \\ = \frac{Subsidies_{trial,ann}}{Cost_{pragmatic,pt}} \\ = \frac{\$21.7B}{\$929} \\ = 23.4M \\[0.5em] \text{where } Subsidies_{trial,ann} \\ = Treasury_{RD,ann} - OPEX_{dFDA} \\ = \$21.8B - \$40M \\ = \$21.7B \\[0.5em] \text{where } OPEX_{dFDA} \\ = Cost_{platform} + Cost_{staff} + Cost_{infra} \\ + Cost_{regulatory} + Cost_{community} \\ = \$15M + \$10M + \$8M + \$5M + \$2M \\ = \$40M \\[0.5em] \text{where } Treasury_{RD,ann} \\ = Funding_{treaty} - Payout_{bond,ann} - Funding_{political,ann} \\ = \$27.2B - \$2.72B - \$2.72B \\ = \$21.8B \\[0.5em] \text{where } Funding_{treaty} \\ = Spending_{mil} \times Reduce_{treaty} \\ = \$2.72T \times 1\% \\ = \$27.2B \\[0.5em] \text{where } Payout_{bond,ann} \\ = Funding_{treaty} \times Pct_{bond} \\ = \$27.2B \times 10\% \\ = \$2.72B \\[0.5em] \text{where } Funding_{treaty} \\ = Spending_{mil} \times Reduce_{treaty} \\ = \$2.72T \times 1\% \\ = \$27.2B \\[0.5em] \text{where } Funding_{political,ann} \\ = Funding_{treaty} \times Pct_{political} \\ = \$27.2B \times 10\% \\ = \$2.72B \\[0.5em] \text{where } Funding_{treaty} \\ = Spending_{mil} \times Reduce_{treaty} \\ = \$2.72T \times 1\% \\ = \$27.2B \end{gathered} \]
- Risk-adjusted expected value: $0.177 (95% CI: $0.029-$3.20)/DALY
\[ \begin{gathered} E[k_{nets}] = \frac{Cost_{nets}}{E[Cost_{DALY}]} = \frac{\$89}{\$0.177} = 503 \\[0.5em] \text{where } E[Cost_{DALY}] = \frac{Cost_{treaty,DALY}}{P_{success}} = \frac{\$0.00177}{1\%} = \$0.177 \\[0.5em] \text{where } Cost_{treaty,DALY} = \frac{Cost_{campaign}}{DALYs_{max}} = \frac{\$1B}{565B} = \$0.00177 \\[0.5em] \text{where } Cost_{campaign} \\ = Budget_{viral,base} + Budget_{lobby,treaty} \\ + Budget_{reserve} \\ = \$250M + \$650M + \$100M \\ = \$1B \\[0.5em] \text{where } DALYs_{max} \\ = DALYs_{global,ann} \times Pct_{avoid,DALY} \times T_{accel,max} \\ = 2.88B \times 92.6\% \times 212 \\ = 565B \\[0.5em] \text{where } T_{accel,max} = T_{accel} + T_{lag} = 204 + 8.2 = 212 \\[0.5em] \text{where } T_{accel} \\ = T_{first,SQ} \times \left(1 - \frac{1}{k_{capacity}}\right) \\ = 222 \times \left(1 - \frac{1}{12.3}\right) \\ = 204 \\[0.5em] \text{where } T_{first,SQ} = T_{queue,SQ} \times 0.5 = 443 \times 0.5 = 222 \\[0.5em] \text{where } T_{queue,SQ} = \frac{N_{untreated}}{Treatments_{new,ann}} = \frac{6{,}650}{15} = 443 \\[0.5em] \text{where } N_{untreated} = N_{rare} \times 0.95 = 7{,}000 \times 0.95 = 6{,}650 \\[0.5em] \text{where } k_{capacity} = \frac{N_{fundable,ann}}{Slots_{curr}} = \frac{23.4M}{1.9M} = 12.3 \\[0.5em] \text{where } N_{fundable,ann} \\ = \frac{Subsidies_{trial,ann}}{Cost_{pragmatic,pt}} \\ = \frac{\$21.7B}{\$929} \\ = 23.4M \\[0.5em] \text{where } Subsidies_{trial,ann} \\ = Treasury_{RD,ann} - OPEX_{dFDA} \\ = \$21.8B - \$40M \\ = \$21.7B \\[0.5em] \text{where } OPEX_{dFDA} \\ = Cost_{platform} + Cost_{staff} + Cost_{infra} \\ + Cost_{regulatory} + Cost_{community} \\ = \$15M + \$10M + \$8M + \$5M + \$2M \\ = \$40M \\[0.5em] \text{where } Treasury_{RD,ann} \\ = Funding_{treaty} - Payout_{bond,ann} - Funding_{political,ann} \\ = \$27.2B - \$2.72B - \$2.72B \\ = \$21.8B \\[0.5em] \text{where } Funding_{treaty} \\ = Spending_{mil} \times Reduce_{treaty} \\ = \$2.72T \times 1\% \\ = \$27.2B \\[0.5em] \text{where } Payout_{bond,ann} \\ = Funding_{treaty} \times Pct_{bond} \\ = \$27.2B \times 10\% \\ = \$2.72B \\[0.5em] \text{where } Funding_{political,ann} \\ = Funding_{treaty} \times Pct_{political} \\ = \$27.2B \times 10\% \\ = \$2.72B \end{gathered} \]
Translation: Accounting for political uncertainty, this remains highly cost-effective while also being self-funding (generates $172B (95% CI: $140B-$213B) in annual economic benefits).
The negative cost (net benefit) per life saved distinguishes this as a dominant intervention, with no trade-off between efficiency and effectiveness.
Self-Funding Mechanism Through Military Budget Redirection
The 1% Treaty financing structure creates a self-funding system requiring zero net new spending from donors or taxpayers.
Economic Structure:
- Funding Source: $27.2B annually from 1% redirection of existing military budgets (money already allocated in national budgets)
Funding Allocation:
| Allocation | Percentage | Annual Amount | Purpose |
|---|---|---|---|
| Pragmatic Clinical Trials | Patient subsidies, system operations | ||
| IAB Investor Returns | 10% |
Perpetual investor payments | |
| IAB Political Incentives | 10% |
Incentive Alignment Bonds for legislators |
Within the 80% allocated to pragmatic clinical trials:
- Patient Trial Subsidies: $21.7B (95% CI: $21.7B-$21.7B)/year subsidizing patient participation in clinical trials
- At $929 (95% CI: $97-$3K)1 per patient (pragmatic trial cost), this funds 23.4M patients/year (95% CI: 9.44M patients/year-96.8M patients/year) patients annually
- Patients choose which trials to join; trials that attract patients get funded
- ALL remaining funds go to patient subsidies - no separate bureaucracy or overhead budget
- Decentralized Framework for Drug Assessment Operations: $40M (95% CI: $27.3M-$55.6M)/year for core infrastructure
- Annual Benefits: $172B (95% CI: $140B-$213B) (Peace dividend: $114B (95% CI: $90.1B-$141B) + R&D savings: $58.6B (95% CI: $49.2B-$73.1B))
- Operating Costs: $290M (95% CI: $185M-$434M) annually (campaign operations and system infrastructure)
- Net Position: $172B (95% CI: $140B-$213B) annual surplus after all costs
- Lives Saved: 10.7B deaths (95% CI: 7.39B deaths-16.2B deaths) (from ~212 years (95% CI: 135 years-355 years)-year timeline shift)
- Cost per Life Saved: Net societal benefit per life (the framework generates economic value while saving lives, making it cost-saving rather than cost-incurring)
This financing structure classifies the 1% Treaty as a dominant health intervention using standard health economics terminology, an intervention with both lower costs and better health outcomes than the status quo, requiring no trade-off between cost-effectiveness and impact.
The self-funding nature eliminates traditional barriers to scale, as the intervention generates sufficient economic surplus to sustain and expand operations without ongoing charitable contributions.
Scenario Analysis: Complete Case
84.8M:1 (95% CI: 46.6M:1-144M:1) ROI
The conservative scenario counted only R&D efficiency gains. This section includes all quantifiable benefit categories.
Timeline Shift Value
The recurring benefits ($172B (95% CI: $140B-$213B)/year) are trivial compared to the timeline shift: $84.8 quadrillion (95% CI: $62.4 quadrillion-$97.3 quadrillion) from treatments arriving ~212 years (95% CI: 135 years-355 years) earlier on average.
Important Note: The system provides an average ~212 years (95% CI: 135 years-355 years)-year timeline shift (treatment discovery acceleration + efficacy lag elimination) in when diseases receive first effective treatments, not an annual recurring benefit. This timeline shift benefit is massive ($84.8 quadrillion (95% CI: $62.4 quadrillion-$97.3 quadrillion) total economic value) but represents an average acceleration in when treatments become available, not an annual stream. The recurring annual benefits above ($172B (95% CI: $140B-$213B)/year) represent only the peace dividend and R&D savings, which continue perpetually. See Regulatory Mortality Analysis for timeline shift methodology.
Complete Case ROI
\[ \begin{gathered} ROI_{max} = \frac{Value_{max}}{Cost_{campaign}} = \frac{\$84800T}{\$1B} = 84.8M \\[0.5em] \text{where } Value_{max} \\ = DALYs_{max} \times Value_{QALY} \\ = 565B \times \$150K \\ = \$84800T \\[0.5em] \text{where } DALYs_{max} \\ = DALYs_{global,ann} \times Pct_{avoid,DALY} \times T_{accel,max} \\ = 2.88B \times 92.6\% \times 212 \\ = 565B \\[0.5em] \text{where } T_{accel,max} = T_{accel} + T_{lag} = 204 + 8.2 = 212 \\[0.5em] \text{where } T_{accel} \\ = T_{first,SQ} \times \left(1 - \frac{1}{k_{capacity}}\right) \\ = 222 \times \left(1 - \frac{1}{12.3}\right) \\ = 204 \\[0.5em] \text{where } T_{first,SQ} = T_{queue,SQ} \times 0.5 = 443 \times 0.5 = 222 \\[0.5em] \text{where } T_{queue,SQ} = \frac{N_{untreated}}{Treatments_{new,ann}} = \frac{6{,}650}{15} = 443 \\[0.5em] \text{where } N_{untreated} = N_{rare} \times 0.95 = 7{,}000 \times 0.95 = 6{,}650 \\[0.5em] \text{where } k_{capacity} = \frac{N_{fundable,ann}}{Slots_{curr}} = \frac{23.4M}{1.9M} = 12.3 \\[0.5em] \text{where } N_{fundable,ann} \\ = \frac{Subsidies_{trial,ann}}{Cost_{pragmatic,pt}} \\ = \frac{\$21.7B}{\$929} \\ = 23.4M \\[0.5em] \text{where } Subsidies_{trial,ann} \\ = Treasury_{RD,ann} - OPEX_{dFDA} \\ = \$21.8B - \$40M \\ = \$21.7B \\[0.5em] \text{where } OPEX_{dFDA} \\ = Cost_{platform} + Cost_{staff} + Cost_{infra} \\ + Cost_{regulatory} + Cost_{community} \\ = \$15M + \$10M + \$8M + \$5M + \$2M \\ = \$40M \\[0.5em] \text{where } Treasury_{RD,ann} \\ = Funding_{treaty} - Payout_{bond,ann} - Funding_{political,ann} \\ = \$27.2B - \$2.72B - \$2.72B \\ = \$21.8B \\[0.5em] \text{where } Funding_{treaty} \\ = Spending_{mil} \times Reduce_{treaty} \\ = \$2.72T \times 1\% \\ = \$27.2B \\[0.5em] \text{where } Payout_{bond,ann} \\ = Funding_{treaty} \times Pct_{bond} \\ = \$27.2B \times 10\% \\ = \$2.72B \\[0.5em] \text{where } Funding_{treaty} \\ = Spending_{mil} \times Reduce_{treaty} \\ = \$2.72T \times 1\% \\ = \$27.2B \\[0.5em] \text{where } Funding_{political,ann} \\ = Funding_{treaty} \times Pct_{political} \\ = \$27.2B \times 10\% \\ = \$2.72B \\[0.5em] \text{where } Funding_{treaty} \\ = Spending_{mil} \times Reduce_{treaty} \\ = \$2.72T \times 1\% \\ = \$27.2B \\[0.5em] \text{where } Cost_{campaign} \\ = Budget_{viral,base} + Budget_{lobby,treaty} \\ + Budget_{reserve} \\ = \$250M + \$650M + \$100M \\ = \$1B \end{gathered} \]
Translation: Every $1 invested returns $84.8M:1 (95% CI: 46.6M:1-144M:1) in recurring annual benefits (peace dividend + R&D savings), plus a ~212 years (95% CI: 135 years-355 years)-year average timeline shift in disease eradication (not included in annual figure).
Sensitivity of complete ROI: The tornado chart below shows which parameters most affect the complete ROI estimate:
These estimates derive from:
- Proven trial costs (RECOVERY: 82x (95% CI: 50x-94.1x) cost reduction demonstrated)
- Disease prevalence data (WHO Global Health Observatory)
- Standard QALY valuations (health economics consensus thresholds)
Critical distinction - the two benefit categories are different things:
| Benefit Category | Type | Value | Frequency | Description |
|---|---|---|---|---|
| Timeline Shift | Average | $84.8 quadrillion (95% CI: $62.4 quadrillion-$97.3 quadrillion) |
Per disease | Average ~212 years (95% CI: 135 years-355 years)-year timeline acceleration: treatment discovery acceleration (~204 years (95% CI: 123 years-350 years) yrs from 12.3x (95% CI: 4.19x-61.3x) trial capacity) + efficacy lag elimination (~8.2 years (95% CI: 4.85 years-11.5 years) yrs). Saves 10.7B deaths (95% CI: 7.39B deaths-16.2B deaths) and 565B DALYs (95% CI: 361B DALYs-877B DALYs). |
| Peace Dividend | Recurring | $114B (95% CI: $90.1B-$141B)/year | Perpetual | 1% reduction in global military spending redirected to pragmatic clinical trials |
| R&D Savings | Recurring | $58.6B (95% CI: $49.2B-$73.1B)/year | Perpetual | 82x (95% CI: 50x-94.1x) trial cost reduction from pragmatic trial model |
| Total Recurring | Recurring | $172B (95% CI: $140B-$213B)/year | Perpetual | Peace dividend + R&D savings (makes system self-funding) |
| Total Value | Combined | $84.8 quadrillion (95% CI: $62.4 quadrillion-$97.3 quadrillion) + recurring | Average + perpetual | Average timeline shift + perpetual annual benefits |
Investment required: $1B (one-time implementation cost)
Efficacy lag uncertainty: The timeline shift depends on the efficacy lag parameter, which represents years of regulatory delay after safety is established. The distribution below shows the uncertainty range:
This chart shows the assumed probability distribution for this parameter. The shaded region represents the 95% confidence interval where we expect the true value to fall.
Trial Capacity Scaling
The 12.3x (95% CI: 4.19x-61.3x) research acceleration multiplier comes from scaling the pragmatic trial approach (validated across 108+ trials138) globally:
Current System Baseline:
- 3.30k trials/year (95% CI: 2.64k trials/year-3.96k trials/year)30 clinical trials initiated per year
- 10.0k trials24 active trials at any time (3-5 year duration)
- 0.0792% (95% CI: 0.0761%-0.0819%) patient participation (1.90M patients/year (95% CI: 1.50M patients/year-2.30M patients/year) trial slots for 2.40B people (95% CI: 2.00B people-2.80B people) people with chronic disease26)
- 40%28 abandonment rate (studies never complete)
Pragmatic Trial System Performance (based on 108+ embedded pragmatic trials138):
- 40.6k trials/year (95% CI: 16.3k trials/year-170k trials/year) trials/year capacity
- Minimal exclusion criteria (vs. 86.1% excluded in traditional trials)
- Demonstrated recruitment rates: RECOVERY enrolled 47,000 patients across 200 sites in 3 months143; ADAPTABLE enrolled 15.1k patients patients across 40 sites1
How the 12.3x (95% CI: 4.19x-61.3x) Multiplier Works:
The acceleration comes from simple economics: The 1% Treaty Fund can fund 23.4M patients/year (95% CI: 9.44M patients/year-96.8M patients/year) patients/year at pragmatic trial cost1 ($929 (95% CI: $97-$3K)/patient based on ADAPTABLE trial), compared to current global trial participation29 of 1.90M patients/year (95% CI: 1.50M patients/year-2.30M patients/year) patients/year (IQVIA 2022).
\[ \begin{gathered} k_{capacity} = \frac{N_{fundable,ann}}{Slots_{curr}} = \frac{23.4M}{1.9M} = 12.3 \\[0.5em] \text{where } N_{fundable,ann} \\ = \frac{Subsidies_{trial,ann}}{Cost_{pragmatic,pt}} \\ = \frac{\$21.7B}{\$929} \\ = 23.4M \\[0.5em] \text{where } Subsidies_{trial,ann} \\ = Treasury_{RD,ann} - OPEX_{dFDA} \\ = \$21.8B - \$40M \\ = \$21.7B \\[0.5em] \text{where } OPEX_{dFDA} \\ = Cost_{platform} + Cost_{staff} + Cost_{infra} \\ + Cost_{regulatory} + Cost_{community} \\ = \$15M + \$10M + \$8M + \$5M + \$2M \\ = \$40M \\[0.5em] \text{where } Treasury_{RD,ann} \\ = Funding_{treaty} - Payout_{bond,ann} - Funding_{political,ann} \\ = \$27.2B - \$2.72B - \$2.72B \\ = \$21.8B \\[0.5em] \text{where } Funding_{treaty} \\ = Spending_{mil} \times Reduce_{treaty} \\ = \$2.72T \times 1\% \\ = \$27.2B \\[0.5em] \text{where } Payout_{bond,ann} \\ = Funding_{treaty} \times Pct_{bond} \\ = \$27.2B \times 10\% \\ = \$2.72B \\[0.5em] \text{where } Funding_{treaty} \\ = Spending_{mil} \times Reduce_{treaty} \\ = \$2.72T \times 1\% \\ = \$27.2B \\[0.5em] \text{where } Funding_{political,ann} \\ = Funding_{treaty} \times Pct_{political} \\ = \$27.2B \times 10\% \\ = \$2.72B \\[0.5em] \text{where } Funding_{treaty} \\ = Spending_{mil} \times Reduce_{treaty} \\ = \$2.72T \times 1\% \\ = \$27.2B \end{gathered} \]
This represents the funding capacity from the 1% Treaty Fund alone, without assuming behavior changes from the existing $67.5B (95% CI: $54B-$81B) baseline research ecosystem.
Net Effect:
- 12.3x (95% CI: 4.19x-61.3x) more completed trials/year
- From 50 drug approvals/year27 → proportionally more approvals
- From $41K (95% CI: $20K-$120K) cost per patient → $929 (95% CI: $97-$3K) cost per patient (supported by meta-analysis of 64 trials85 showing $97 (95% CI: $19-$478) median cost; RECOVERY achieved $500 (95% CI: $400-$2.50K)).
Why More Trials = More Treatments (No Diminishing Returns): Crucially, this 12.3x (95% CI: 4.19x-61.3x) increase in capacity translates directly into medical progress because humanity has empirically tested only 0.417% of the known therapeutic landscape. We are not facing diminishing returns; we are facing a cost barrier that has prevented us from testing 99.6% of plausible treatments. See The Myth of Diminishing Returns for the mathematical proof that the search space is effectively infinite relative to our current efforts.
Individual-Level Economic Impact
The aggregate societal benefits ($172B (95% CI: $140B-$213B)-$172B (95% CI: $140B-$213B) annually) result from individual economic gains multiplied across billions of people. Understanding individual impact helps explain both the scale and the equity of the Disease Eradication Model.
Simulation Results Summary: Personal Lifetime Wealth (QALY-Based)
| Statistic | Value |
|---|---|
| Baseline (deterministic) | $3M |
| Mean (expected value) | $3.41M |
| Median (50th percentile) | $1.88M |
| Standard Deviation | $4.41M |
| 90% Confidence Interval | [$259K, $12.1M] |
The histogram shows the distribution of Personal Lifetime Wealth (QALY-Based) across 10,000 Monte Carlo simulations. The CDF (right) shows the probability of the outcome exceeding any given value, which is useful for risk assessment.
For detailed analysis of personal wealth calculations, see Disease Eradication Model: Personal Lifetime Wealth.
Comparative Effectiveness
This section compares a 1% treaty/decentralized FDA system to best-in-class health interventions across multiple categories.
Comprehensive Comparison
| Intervention Type | Metric | Performance | Annual Benefit |
|---|---|---|---|
| 1% Treaty/Decentralized FDA | Cost per life saved | Cost-saving | |
| 1% Treaty/Decentralized FDA | Cost per QALY | $0.0018 (95% CI: $0.0007-$0.0041) (cost-saving) | 565B DALYs (95% CI: 361B DALYs-877B DALYs) QALYs (total) |
| Childhood Vaccinations | Annual benefit | Self-funding | ~$15B (95% CI: $8.79B-$23.3B) |
| GiveWell Top Charities | Cost per life saved | $3.50K-$5.50K | Variable |
| GiveWell Top Charities | Cost per QALY | $3.50K-$5.50K | Variable |
| Smoking Cessation | Annual benefit | Billions | Billions |
| Water & Sanitation | Annual benefit | Hundreds of millions | Hundreds of millions |
| Cancer Screening | Cost per QALY | $20,000-$50,000 | Variable |
| Cardiovascular Prevention | Cost per QALY | $10,000-$30,000 | Variable |
| Medicare/Medicaid Expansion | Cost per QALY | $50,000-$100,000 | Variable |
Linear vs. Systemic Leverage
Standard interventions (Bed Nets, Vaccines) are linear: to save 2x more lives, 2x more money is needed. They compete for a fixed pool of philanthropic capital.
A 1% treaty is systemic and exponential:
- Self-Funding: It unlocks a new funding source (military waste), effectively having an infinite ROI compared to spending existing philanthropic capital.
- Multiplier Effect: It accelerates the rate of treatment discovery for all diseases (12.3x (95% CI: 4.19x-61.3x) acceleration), compounding benefits over time.
The Critical Difference
GiveWell charities are the best ways to spend money saving lives. They work.
This intervention redirects existing government spending (military budgets) to more productive use, rather than competing for philanthropic capital.
Translation
- Best charity: Costs $3.50K-$5.50K per life saved (excellent)
- This intervention: Redirects $27.2B/year from military spending to pragmatic clinical trials.
One requires ongoing fundraising from finite donors. The other redirects existing government expenditures to higher-ROI activities.
Both are valuable. This intervention addresses a different funding source.
Why this is different from other interventions:
Vaccines and smoking cessation programs solve specific problems with high returns.
The 1% Treaty pays for itself by solving two problems at once:
- The Peace Dividend ($114B (95% CI: $90.1B-$141B) annually) - created simply by reducing global conflict spending 1%
- Pragmatic trial infrastructure - uses a fraction of that dividend to fix the system of medical research, generating a second major benefit
When the world redirects its largest source of waste (conflict spending) to fund its most impactful opportunity (pragmatic clinical trials), the benefits compound.
Scale: Conservative benefits ($172B (95% CI: $140B-$213B) annually) exceed childhood vaccinations by 11.5x (95% CI: 9x-16.1x).
\[ \begin{gathered} k_{treaty:vax} = \frac{Benefit_{peace+RD}}{Benefit_{vax,ann}} = \frac{\$172B}{\$15B} = 11.5 \\[0.5em] \text{where } Benefit_{peace+RD} \\ = Benefit_{peace,soc} + Benefit_{RD,ann} \\ = \$114B + \$58.6B \\ = \$172B \\[0.5em] \text{where } Benefit_{peace,soc} \\ = Cost_{war,total} \times Reduce_{treaty} \\ = \$11.4T \times 1\% \\ = \$114B \\[0.5em] \text{where } Cost_{war,total} \\ = Cost_{war,direct} + Cost_{war,indirect} \\ = \$7.66T + \$3.7T \\ = \$11.4T \\[0.5em] \text{where } Cost_{war,direct} \\ = Loss_{life,conflict} + Damage_{infra,total} \\ + Disruption_{trade} + Spending_{mil} \\ = \$2.45T + \$1.88T + \$616B + \$2.72T \\ = \$7.66T \\[0.5em] \text{where } Loss_{life,conflict} \\ = Cost_{combat,human} + Cost_{state,human} \\ + Cost_{terror,human} \\ = \$2.34T + \$27B + \$83B \\ = \$2.45T \\[0.5em] \text{where } Cost_{combat,human} \\ = Deaths_{combat} \times VSL \\ = 234{,}000 \times \$10M \\ = \$2.34T \\[0.5em] \text{where } Cost_{state,human} \\ = Deaths_{state} \times VSL \\ = 2{,}700 \times \$10M \\ = \$27B \\[0.5em] \text{where } Cost_{terror,human} \\ = Deaths_{terror} \times VSL \\ = 8{,}300 \times \$10M \\ = \$83B \\[0.5em] \text{where } Damage_{infra,total} \\ = Damage_{comms} + Damage_{edu} + Damage_{energy} \\ + Damage_{health} + Damage_{transport} \\ + Damage_{water} \\ = \$298B + \$234B + \$422B + \$166B + \$487B + \$268B \\ = \$1.88T \\[0.5em] \text{where } Disruption_{trade} \\ = Disruption_{currency} + Disruption_{energy} \\ + Disruption_{shipping} + Disruption_{supply} \\ = \$57.4B + \$125B + \$247B + \$187B \\ = \$616B \\[0.5em] \text{where } Cost_{war,indirect} \\ = Damage_{env} + Loss_{growth,mil} \\ + Loss_{capital,conflict} + Cost_{psych} \\ + Cost_{refugee} + Cost_{vet} \\ = \$100B + \$2.72T + \$300B + \$232B + \$150B + \$200B \\ = \$3.7T \\[0.5em] \text{where } Benefit_{RD,ann} \\ = Spending_{trials} \times Reduce_{pct} \\ = \$60B \times 97.7\% \\ = \$58.6B \\[0.5em] \text{where } Reduce_{pct} \\ = 1 - \frac{Cost_{pragmatic,pt}}{Cost_{P3,pt}} \\ = 1 - \frac{\$929}{\$41K} \\ = 97.7\% \end{gathered} \]
For detailed comparisons, see Intervention Comparison Table.
Who Benefits and How
The 1% Treaty creates positive economic incentives across all major groups, eliminating traditional opposition to healthcare system reform. This alignment makes it politically feasible and sustainable.
Who Gets What (see Aligning Incentives for details):
- Military sector: Keeps 99% of current budget
- Pharmaceutical industry: Trial costs shift from expense to revenue (patients fund participation); research capacity increases 12.3x (95% CI: 4.19x-61.3x)
- Insurance companies: Net savings from reduced disease burden56 ($109T (95% CI: $79.8T-$144T) current economic cost)
- Healthcare providers: More treatment options; earlier access to effective therapies
- Patients: Access to clinical trials as healthcare and new treatments years or decades sooner
- Taxpayers: Net reduction in taxes and healthcare costs through improved R&D efficiency
See Aligning Incentives for detailed analysis and implementation strategy.
Adoption Dynamics: Game-Theoretic Analysis
Western economies are facing a solvency crisis driven by healthcare inflation and aging populations. Traditional approaches face severe constraints: austerity programs cutting benefits generate political backlash, while monetary expansion through Modern Monetary Theory risks inflation. Technological deflation through dramatically reduced clinical trial costs offers an alternative path.
By collapsing the cost of clinical trials by 44.1x (95% CI: 39.4x-89.1x), we fundamentally alter the cost structure of healthcare. We replace expensive “chronic disease management” with cheap “curative interventions.” This is the only mathematically viable path to long-term fiscal solvency for G7 nations. It is impossible not to fund this, because the alternative is national bankruptcy.
Implementation Strategy
The economic benefits outlined above demonstrate the value proposition of the 1% Treaty system. Implementation requires political mobilization to achieve treaty adoption:
Step 1: Global Mandate (The Philanthropic Catalyst)
Goal: Survey 3.5% of the global population (280M of people people).
Why 3.5%?: Historical analysis (Chenoweth et al.) shows that no government has withstood nonviolent civil challenge from 3.5% of its population. This “Shadow Mandate” would increase political pressure for treaty ratification.
Funding: This educational and scientific polling initiative is the primary entry point for philanthropic partners, validating global demand before the main campaign begins.
Step 2: Capitalization via Incentive Alignment Bonds (IABs)
A Special Purpose Vehicle (SPV) issues Incentive Alignment Bonds to capitalize the advocacy roadmap. By front-loading the cost of political change, investors capture the arbitrage gap between lobbying costs ($1B) and sovereign flows ($27.2B/year). Financial modeling projects a risk-adjusted IRR of ~272%.
Step 3: Implement the Legislative Strategy
Deploy Incentive Alignment Bond proceeds to translate public support into legislative action.
Step 4: Build the Infrastructure
The 1% shift funds globally scaled pragmatic trial infrastructure modeled on RECOVERY’s approach. Thousands of neglected treatments finally get tested. Effective ones scale instantly.
Technical requirements: Building this requires EHR interoperability, data standards, automated analysis pipelines, and regulatory framework updates. RECOVERY demonstrated the core model works; scaling requires infrastructure investment but no fundamental technical breakthroughs. The challenge is deployment and adoption, not invention.
Step 5: The Statutory Administration Utility
The Treaty mandates that the Fund be managed by a private Central Counterparty to ensure operational efficiency and accountability.
The mechanism:
- 12.3x (95% CI: 4.19x-61.3x) more trial capacity to test treatments simultaneously
- Disease categories collapse as effective treatments scale
- Healthspan overtakes pathology
The utility structure: The SPV retains a perpetual 10% Statutory Administration Fee on all inflows ($2.72B/year projected) to cover vetting, auditing, and operations. This converts the IAB from a debt instrument into a perpetual equity claim on the Global Health Budget.
Governance constraints (addressing self-dealing concerns):
- Independent board: Majority of seats held by treaty signatory representatives, not SPV founders
- Capped compensation: Administrator salaries benchmarked to comparable multilateral institutions (WHO, World Bank)
- Annual third-party audit: Published financials with signatory oversight committee review
- Sunset provision: Fee percentage subject to 10-year renegotiation by signatory majority
- Operational scope: Fee funds only treaty defense lobbying, compliance monitoring, and fund administration (not founder enrichment)
Utility shareholders (bondholders) receive dividends from the Administration Fee, creating a permanent constituency to defend the Treaty against political cuts. We do not rely on altruism. We rely on the “Iron Dome” effect: The Administration Fee creates a well-funded lobby whose only job is to protect the Treaty’s existence.
Implementation complexity: Coordinating global treaty adoption, building technical infrastructure, and integrating with existing health systems presents significant logistical challenges. However, these are coordination problems with aligned incentives, not conflicts of interest. Similar to how nations coordinated on the Montreal Protocol (ozone layer) or the International Space Station despite complexity, the economic case makes cooperation rational even for self-interested actors.
For comprehensive implementation details, see Incentive Alignment Bonds for the proposed financing mechanism.
Implementation Budget Breakdown
The $1B implementation cost (used as denominator in complete case 84.8M:1 (95% CI: 46.6M:1-144M:1) ROI) allocates funds across three strategic categories:
| Budget Category | Amount | Purpose |
|---|---|---|
| Global Referendum | $250M |
Global direct democracy campaign (280M of people votes). Creates a “Shadow Mandate” and political cost for non-adoption. Not legally binding, but politically coercive. |
| Legislative Advocacy | $650M |
Legislative outreach (US/EU/G20), policy education, military industry conversion, legal/compliance, opposition research. Outspends pharma + MIC combined |
| Reserve Fund | $100M |
Post-victory transition, treaty implementation support, contingency buffer |
| Total Implementation Cost | $1B | 4-year implementation timeline |
\[ \begin{gathered} Cost_{campaign} \\ = Budget_{viral,base} + Budget_{lobby,treaty} \\ + Budget_{reserve} \\ = \$250M + \$650M + \$100M \\ = \$1B \end{gathered} \]
Philanthropic Leverage: For a philanthropic partner, the leverage works in two phases:
- Phase 1 (The Catalyst): A $250M grant for the Global Survey provides the proof-of-demand that de-risks the private capital raise, unlocking the $1B bond market
- Phase 2 (Policy Change): That $1B campaign convinces governments to redirect $27.2B/year from military to pragmatic clinical trials
Total Leverage: The $250M philanthropic catalyst + $650M campaign investment unlocks $27.2B/year in redirected government spending.
Why such high leverage is achievable: This isn’t a traditional financial return. It’s policy leverage. Philanthropic capital funds advocacy that shifts existing government budgets. Similar mechanisms:
- Gates Foundation’s $10B vaccine pledge leveraged $200B+ in government commitments (20x policy leverage)
- Climate advocacy: $50M campaigns regularly shift billions in energy policy
- Tobacco control: Bloomberg’s $1B unlocked $15B+ in government tobacco control spending (15x leverage)
The 1% Treaty targets a much larger budget reallocation (1% of $11.4T (95% CI: $9.01T-$14.1T) global military spending), making the leverage ratio proportionally higher. The key difference: military budgets are ~1000x larger than typical philanthropic targets, enabling proportionally higher leverage when successfully redirected.
This budget is designed for a 3-5 year campaign to achieve treaty ratification by major powers, representing less than 4% of the first year’s conservative benefits ($172B (95% CI: $140B-$213B)). The referendum component isn’t a “magic wand”; it’s a mechanism to generate the political capital required to force the treaty onto the agenda of sovereign nations.
This economic analysis focuses on the return on investment once the framework is operational, demonstrating that the intervention generates 637:1 (95% CI: 569:1-790:1) to 84.8M:1 (95% CI: 46.6M:1-144M:1) returns regardless of the specific path to adoption.
Detailed Technical References
For the rigorous analysis:
- Decentralized FDA Cost-Benefit Analysis - The complete 637:1 (95% CI: 569:1-790:1) ROI breakdown with NPV calculations
- Economic Value of Accelerated Treatments - The 7-year access acceleration math
- Economic Models Notebook - All calculations available for independent verification
- 1% Treaty Cost-Effectiveness - Why this is a dominant health intervention
Risk Analysis and Mitigation
This section addresses common objections and potential failure modes, along with specific mitigation strategies.
The “But Politicians Won’t Do It” Problem
What could go wrong: Politicians refuse to redirect 1% of military spending to pragmatic clinical trials because military contractors oppose the change.
Counterargument:
Military lobbyists currently get $1,813 back for every $1 spent153 on political influence. The proposed model offers Incentive Alignment Bond holders ~272% annual returns in perpetuity (allocating 10% of the $27.2B annual inflows to bond payouts).
This creates a financial “kill switch”: if the treaty is not respected, this massive income stream stops. This aligns the most powerful interests on earth with treaty compliance.
Budgetary Reality: The Pentagon has failed its sixth consecutive audit and cannot account for $2.5 trillion in assets. A 1% reduction is statistical noise in a system that can’t locate trillions. It doesn’t require firing people or closing factories; it requires accounting for rounding errors.
This doesn’t defeat greed. It aligns economic incentives to direct existing profit motives toward pragmatic clinical trials.
Historical precedent: After WW2, military spending was cut by 30%93, contributing to substantial economic growth. The proposed 1% reduction is significantly more modest.
Safety Concerns
Objection: Pragmatic trials with lower costs may compromise safety by missing dangerous side effects.
Response: The empirical evidence indicates the opposite. The proposed system provides superior safety monitoring compared to traditional trials across multiple dimensions: sample size, population diversity, monitoring duration, publication completeness, and adverse event detection speed.
Current system limitations:
- Voluntary adverse event reporting captures an estimated 1-10% of actual events (FDA assessment)
- Traditional Phase III trials test 100-300 patients for 3-12 months, then monitoring stops
- Approximately 50% of trial results go unpublished, with publication bias favoring positive findings 3:1
- 86.1% of patients excluded from trials due to age, comorbidities, or concurrent medications, meaning safety signals in these populations remain undetected
- Long-term effects (>1 year) are rarely captured in pre-approval trials
Proposed system safety advantages:
Mandatory universal data collection: The system automatically collects and publishes outcome data on all treatments and all health outcomes using existing EHR infrastructure. This is not currently done systematically for approved drugs.
Continuous population-scale monitoring: Pragmatic trials with 10,000-100,000+ participants monitored continuously through EHR integration detect safety problems faster and more reliably than small, time-limited traditional trials. The RECOVERY trial identified both effective treatments (dexamethasone) and harmful ones (hydroxychloroquine) in under 100 days with 47,000 patients - faster and more definitively than traditional trial timelines.
Preserved Phase I safety testing: The proposal retains rigorous Phase I safety testing (~2.3 years), which successfully prevented the thalidomide disaster in the United States. What changes is eliminating the 8.2 years (95% CI: 4.85 years-11.5 years)-year efficacy delay after safety is verified. Phase I safety assessment remains mandatory.
Ubiquitous adverse event detection: The Vioxx cardiovascular risk141 took 5 years to detect through voluntary reporting and dedicated post-market studies (1999-2004), resulting in 38,000-55,000 estimated deaths141. Automated EHR monitoring comparing cardiovascular event rates in treated patients versus matched controls would have detected the elevated risk within 6-12 months. The proposed system implements ubiquitous automated monitoring from day one, not years later.
Immediate mass notification: When safety signals are detected, all patients currently taking the drug receive automated alerts through patient portals, enabling immediate clinical review and discontinuation if warranted. Current voluntary reporting systems lack this capability.
Comparative safety surveillance:
| Safety Dimension | Traditional Phase III Trials | Pragmatic Trials + EHR Monitoring |
|---|---|---|
| Sample size | 100-300 patients | 10,000-100,000+ patients |
| Patient selection | 86.1% excluded (comorbidities, age, medications) | All volunteers included (real-world populations) |
| Monitoring duration | 3-12 months (then stops) | Continuous through EHR integration (indefinite) |
| Publication rate | ~50% unpublished139; positive results 3× more likely published | 100% automatically published (automated data aggregation) |
| Subpopulation safety | Excludes elderly, children, pregnant patients | Tests all populations, detects subpopulation-specific risks |
| Long-term effects | Rarely captured (<1 year observation) | Continuous multi-year tracking via EHR linkage |
| Adverse event detection | Voluntary physician reporting (1-10% capture rate) | Automated statistical surveillance (100% capture of recorded events) |
| Mass notification | Manual, slow, incomplete | Automated, immediate, comprehensive |
| Comparative effectiveness | Single treatment vs. placebo (or one comparator) | Multiple treatments randomized simultaneously; enables ranking |
| Population stratification | Not possible (86.1% excluded; narrow population) | Full subgroup analysis by demographics, genetics, comorbidities |
Type II error dominance: Regulatory mortality analysis quantifies the harm ratio at 3.07k:1 (95% CI: 2.88k:1-3.12k:1). For every person protected from an unsafe drug approval (Type I error prevention), 3.07k:1 (95% CI: 2.88k:1-3.12k:1) people die from delayed access to beneficial treatments (Type II errors). The current regulatory framework successfully prevents toxic compounds from reaching patients through Phase I safety testing - as demonstrated by thalidomide’s prevention in the United States - but the barriers placed between patients and beneficial treatments after safety verification cause 3.07k:1 (95% CI: 2.88k:1-3.12k:1) more deaths than they prevent.
\[ \begin{gathered} Ratio_{TypeII} = \frac{DALYs_{lag}}{DALY_{TypeI}} = \frac{7.94B}{2.59M} = 3{,}070 \\[0.5em] \text{where } DALYs_{lag} = YLL_{lag} + YLD_{lag} = 7.07B + 873M = 7.94B \\[0.5em] \text{where } YLL_{lag} \\ = Deaths_{lag} \times (LE_{global} - Age_{death,delay}) \\ = 416M \times (79 - 62) \\ = 7.07B \\[0.5em] \text{where } Deaths_{lag} \\ = T_{lag} \times Deaths_{disease,daily} \times 338 \\ = 8.2 \times 150{,}000 \times 338 \\ = 416M \\[0.5em] \text{where } YLD_{lag} \\ = Deaths_{lag} \times T_{suffering} \times DW_{chronic} \\ = 416M \times 6 \times 0.35 \\ = 873M \\[0.5em] \text{where } Deaths_{lag} \\ = T_{lag} \times Deaths_{disease,daily} \times 338 \\ = 8.2 \times 150{,}000 \times 338 \\ = 416M \\[0.5em] \text{where } DALY_{TypeI} = DALY_{thal} \times 62 = 41{,}800 \times 62 = 2.59M \\[0.5em] \text{where } DALY_{thal} \\ = YLD_{thal} + YLL_{thal} \\ = 13{,}000 + 28{,}800 \\ = 41{,}800 \\[0.5em] \text{where } YLD_{thal} \\ = DW_{thal} \times N_{thal,survive} \times LE_{thal} \\ = 0.4 \times 540 \times 60 \\ = 13{,}000 \\[0.5em] \text{where } N_{thal,survive} \\ = N_{thal,US,prevent} \times (1 - Rate_{thal,mort}) \\ = 900 \times (1 - 40\%) \\ = 540 \\[0.5em] \text{where } N_{thal,US,prevent} \\ = N_{thal,global} \times Pct_{US,1960} \\ = 15{,}000 \times 6\% \\ = 900 \\[0.5em] \text{where } YLL_{thal} = Deaths_{thal} \times 80 = 360 \times 80 = 28{,}800 \\[0.5em] \text{where } Deaths_{thal} \\ = Rate_{thal,mort} \times N_{thal,US,prevent} \\ = 40\% \times 900 \\ = 360 \\[0.5em] \text{where } N_{thal,US,prevent} \\ = N_{thal,global} \times Pct_{US,1960} \\ = 15{,}000 \times 6\% \\ = 900 \end{gathered} \]
Quantified mortality from efficacy delay: The 8.2 years (95% CI: 4.85 years-11.5 years)-year delay between Phase I safety verification and final approval has resulted in an estimated 416M deaths (95% CI: 225M deaths-630M deaths) from 1962-2024 by delaying patient access to beneficial treatments that had already passed safety testing. This figure represents the cumulative mortality from requiring patients to wait ~8 years for efficacy confirmation after treatments are confirmed non-toxic, when those patients could have voluntarily participated in efficacy trials immediately following Phase I completion.
\[ \begin{gathered} Deaths_{lag} \\ = T_{lag} \times Deaths_{disease,daily} \times 338 \\ = 8.2 \times 150{,}000 \times 338 \\ = 416M \end{gathered} \]
Cost reduction does not imply quality reduction: The 82x (95% CI: 50x-94.1x) cost reduction achieved by the RECOVERY trial came from eliminating duplicative infrastructure (using existing hospitals instead of building dedicated trial sites, using existing EHR data instead of parallel data collection systems), not from reducing sample sizes, shortening observation periods, or relaxing safety standards. Lower cost reflects infrastructure efficiency, not reduced scientific rigor.
For detailed mortality analysis, see Regulatory Mortality Analysis.
Patient Agency and Autonomy
A decentralized institutes of health puts patients in control through trial participation, not committee votes.
Current system: 200 NIH bureaucrats154 decide what 8.00B of people (95% CI: 7.80B of people-8.20B of people) humans can try when dying
New system: Patients choose which trials to join. Trials that attract patients get funded. Trials that don’t, die.
Patient subsidies follow them to whichever trial they join. Researchers compete to design trials that patients actually want to participate in. No committees, no grant-writing contests, no bureaucrats deciding what’s “worthy” of study.
All transactions publicly recorded. All spending transparent. All decisions auditable.
Patients select which trials to join. Trials that attract participants receive funding. Researchers compete for patient participation rather than committee grants.
The system operates through distributed infrastructure:
- Open-source protocols (anyone can verify how it works)
- Distributed validation (no single point of failure)
- Works with existing regulators (additive layer, not replacement)
Accountability measures
- Annual third-party audits of 1% Treaty Fund and system operations
- Public reporting of all spending and outcomes
- Milestone-based funding (money releases when targets hit)
See Anti-Capture Design and Legal Architecture for accountability mechanisms designed to prevent administrative delays and ensure timely fund deployment.
Limitations and Uncertainties
This analysis acknowledges several important limitations and sources of uncertainty inherent in modeling a transformative policy intervention of this scale.
Adoption Timeline Uncertainty
The base case assumes gradual adoption over 5 years to full implementation. Actual adoption may be faster or slower depending on:
- Regulatory harmonization: International coordination requirements may extend implementation timelines
- Technical infrastructure readiness: EHR interoperability, data standardization, and privacy compliance vary significantly across jurisdictions
- Industry cooperation: Pharmaceutical companies, regulators, and healthcare providers will resist or accelerate adoption based on whether they profit from it
Sensitivity analysis addresses this: Worst-case scenario models extended timelines with ROI remaining positive (66:1) even under pessimistic assumptions.
Cost Reduction Assumption Limitations
The 97.7% (95% CI: 97.5%-98.9%) baseline R&D cost reduction derives from the Oxford RECOVERY trial’s demonstrated 82x (95% CI: 50x-94.1x) efficiency gain. However:
- Trial complexity variation: The RECOVERY trial focused on repurposed drugs for acute conditions; novel therapeutics for chronic diseases may not achieve equivalent cost reductions
- Regulatory requirements: Some trial phases (particularly safety studies) may retain higher costs regardless of decentralization
- Geographic variation: Cost reductions may be greater in high-cost jurisdictions (U.S., Europe) and lower in regions with already-efficient trial systems
Conservative approach: Analysis uses 97.7% (95% CI: 97.5%-98.9%) reduction (midpoint) rather than the demonstrated 95%+ efficiency gains, providing substantial margin of safety.
Generalizability: Meta-Analysis of 108+ Trials, Not a Single Case Study
A potential criticism is that cost estimates depend on a single trial (RECOVERY). This concern is directly addressed by systematic evidence:
Meta-analysis evidence: The Harvard meta-analysis of 108 embedded pragmatic trials138 found median costs of $97 (95% CI: $19-$478)/patient across diverse therapeutic areas, not just COVID or emergency conditions. This demonstrates cost efficiency is reproducible across contexts, not unique to RECOVERY’s exceptional circumstances.
Multiple large-scale validations:
- Oxford RECOVERY: $500 (95% CI: $400-$2.50K)/patient (NHS/COVID conditions, 47,000 patients)
- PCORnet ADAPTABLE: $929 (95% CI: $929-$1.40K)/patient (routine conditions, 15.1k patients patients)
- Meta-analysis median: $97 (95% CI: $19-$478)/patient (108 trials across therapeutic areas)
What our estimates assume:
The framework projections use the conservative ADAPTABLE estimate ($929 (95% CI: $97-$3K)/patient), not RECOVERY’s exceptional results. Critically, the base ROI estimate (637:1 (95% CI: 569:1-790:1)) uses only cost reduction, not acceleration effects. It assumes we run the same number of trials at lower cost, not 22× more trials. This provides substantial margin of safety.
Historical validation: The physician-led pragmatic trial model has 77 years of empirical validation (1883-1960). 144k physicians physicians tested treatments on real patients in routine practice before the 1962 regulatory shift, achieving similar efficiencies across diverse therapeutic areas.
Conclusion: The evidence base is not a single case study. It includes (1) a meta-analysis of 108 trials across therapeutic areas, (2) multiple large-scale implementations (RECOVERY, ADAPTABLE), and (3) 77 years of historical precedent. Our conservative estimates use ADAPTABLE’s routine-conditions cost, not RECOVERY’s exceptional efficiency.
Diminishing Returns in Research Productivity
Economic literature documents declining research productivity over time. Bloom et al. (2020)155 show research productivity falling ~5% annually across industries, with Moore’s Law requiring 18× more researchers than in the 1970s to achieve constant improvement rates.
Why this critique may not apply
This intervention targets a different margin than traditional research scaling. Bloom et al. measure idea productivity (breakthroughs per researcher-year). Our intervention targets trial execution efficiency (cost per patient enrolled, completion rates, recruitment speed).
Distinction
- Bloom et al.: Diminishing returns to discovery of new ideas (fundamental scientific breakthroughs getting harder to find)
- Pragmatic trial model: Improving execution of existing trial designs (streamlining data collection, not discovering new biology)
The Myth of Diminishing Returns
The argument that medical research faces diminishing returns rests on a false premise: that we have already picked the “low-hanging fruit.” In reality, we haven’t picked the fruit because we can’t afford the ladder.
High trial costs (median $41K (95% CI: $20K-$120K) per patient) force researchers to bet only on “sure things,” leaving the vast majority of the therapeutic map blank.
1. The Immediate Opportunity (Existing Safe Drugs)
Even restricting ourselves to compounds humans already know are safe (FDA-approved drugs and GRAS substances), we have barely scratched the surface.
- Safe compounds available: 9.50k compounds (95% CI: 7.00k compounds-12.0k compounds) (FDA approved + GRAS)
- Diseases to treat: 1.00k diseases (95% CI: 800 diseases-1.20k diseases) (trial-relevant ICD-10 codes)
- Possible combinations: 9.50M combinations plausible drug-condition pairs
- Actually tested: 32.5k relationships (95% CI: 15.0k relationships-50.0k relationships) (estimate)
We can express the exploration gap mathematically as:
\[ \begin{gathered} Ratio_{explore} = \frac{N_{tested}}{N_{combos}} = \frac{32{,}500}{9.5M} = 0.342\% \\[0.5em] \text{where } N_{combos} \\ = N_{safe} \times N_{diseases,trial} \\ = 9{,}500 \times 1{,}000 \\ = 9.5M \end{gathered} \]
We have empirically tested 0.342% (95% CI: 0.21%-0.514%) of the drug-disease relationships possible using existing, approved, safe compounds. The other 99.7% (95% CI: 99.5%-99.8%) remains unexplored due to transaction costs. See The Untapped Therapeutic Frontier for full analysis.
\[ \begin{gathered} Ratio_{unexplored} \\ = 1 - \frac{N_{tested}}{N_{combos}} \\ = 1 - \frac{32{,}500}{9.5M} \\ = 99.7\% \\[0.5em] \text{where } N_{combos} \\ = N_{safe} \times N_{diseases,trial} \\ = 9{,}500 \times 1{,}000 \\ = 9.5M \end{gathered} \]
Uncertainty Analysis
The tornado diagram shows that estimates of tested relationships dominate the uncertainty in our exploration ratio calculation. Even under conservative assumptions (upper bound of tested relationships), humanity has explored less than 1% of the therapeutic space.
Simulation Results Summary: Therapeutic Frontier Exploration Ratio
| Statistic | Value |
|---|---|
| Baseline (deterministic) | 0.342% |
| Mean (expected value) | 0.339% |
| Median (50th percentile) | 0.329% |
| Standard Deviation | 0.0868% |
| 90% Confidence Interval | [0.21%, 0.514%] |
The histogram shows the distribution of Therapeutic Frontier Exploration Ratio across 10,000 Monte Carlo simulations. The CDF (right) shows the probability of the outcome exceeding any given value, which is useful for risk assessment.
Monte Carlo analysis confirms the median exploration ratio remains well below 1% accounting for parameter uncertainty.
2. The Ultimate Frontier (New Molecules)
If we look beyond existing drugs to the broader chemical space156 (10^23 to 10^60 molecules), humanity has explored roughly one-quintillionth of what is possible.
We haven’t hit the limits of biology; we’ve hit a cost wall. Reducing trial costs by 44.1x (95% CI: 39.4x-89.1x) makes it economically viable to systematically explore this “dark matter” of medicine.
Empirical evidence for efficiency gains: RECOVERY trial and pre-1962 physician-led system both achieved 80-95% cost reductions by eliminating overhead (redundant monitoring, bespoke infrastructure, excessive documentation), not by making scientific discoveries easier. (Note: This comparison refers to efficacy testing efficiency, not safety testing. Phase I safety testing (which prevented thalidomide in the US) remains mandatory under the proposed system. See Safety Concerns for detailed analysis.)
Sensitivity: Even applying 50% diminishing returns adjustment to research acceleration estimates, ROI remains 230:1 (conservative) to 620:1 (complete). The intervention remains cost-effective under pessimistic productivity assumptions.
Pragmatic Trial Internal Validity and Selection Bias
Decentralized trials with broad eligibility criteria face potential selection bias concerns. Traditional randomized controlled trials use restrictive eligibility precisely to control confounding and establish internal validity.
Trade-off between internal and external validity: Patsopoulos (2011)157 documents that pragmatic trials often find 15-25% smaller effect sizes than explanatory trials but offer superior external validity (generalizability to real-world populations).
Mitigation strategies
- Randomization preserved: The global pragmatic trial system maintains random treatment assignment (the core causal identification strategy)
- Large sample sizes: Decentralized recruitment enables 10-100× larger trials, improving statistical power and subgroup analysis
- Covariate adjustment: Electronic health record data enables controlling for confounders ex-post using propensity score matching and instrumental variables
- Replication at scale: Lower costs enable rapid replication across diverse populations, testing robustness
Empirical evidence, observational studies produce valid results: A meta-analysis in the New England Journal of Medicine compared effect sizes from high-quality observational studies to randomized controlled trials across multiple interventions. The findings demonstrate that well-designed observational studies produce results statistically indistinguishable from expensive RCTs.
These meta-analytic findings support the validity of pragmatic trial designs used in this system. Modern statistical methods, large sample sizes, and proper covariate adjustment enable observational and quasi-experimental designs to achieve causal inference comparable to traditional RCTs at a fraction of the cost.
Why pragmatic trial data is more valuable than RCT data for clinical decisions:
Traditional RCTs answer: “Is treatment A better than placebo?” Pragmatic trials answer: “How do ALL available treatments rank for patients like mine?”
This distinction is crucial for clinical decision-making. A physician facing a patient with rheumatoid arthritis has 15+ approved treatment options. Traditional evidence provides isolated A-vs-placebo studies; the physician cannot determine whether methotrexate or adalimumab is superior for their specific patient. Pragmatic trials, by randomly assigning patients across all options simultaneously and including diverse populations, generate the comparative rankings clinicians actually need.
Furthermore, RCTs’ restrictive eligibility criteria (excluding patients with comorbidities, elderly patients, patients on multiple medications) mean their results don’t generalize to real patients. A 73-year-old with diabetes and hypertension was excluded from the original trials; the physician is guessing how results might apply. Pragmatic trials include these patients, enabling stratified effectiveness rankings by actual patient characteristics.
Historical precedent: Pre-1962 physician-led system successfully identified effective treatments (antibiotics, vaccines, surgical techniques) despite lacking modern randomization, suggesting real-world evidence can establish causality when combined with peer review and replication.
Publication bias: Traditional trials face severe publication bias: only 37% of negative results are published compared to 94% of positive results139, leading to overestimation of treatment effectiveness and ~$100 billion annually wasted on repeating failed experiments158. A decentralized FDA addresses this by design: all trials are registered in the public database, all results (positive and negative) are automatically published through the transparent data infrastructure, and the open data architecture ensures no selective reporting. Unlike traditional systems where researchers choose what to publish, mandatory publication of all registered trials eliminates publication bias as a concern.
Conclusion: Internal validity concerns are acknowledged, but the combination of randomization, large samples, and replication capacity provides adequate causal inference even with broader eligibility criteria.
QALY Calculation Uncertainties
The 565B DALYs (95% CI: 361B DALYs-877B DALYs) estimate aggregates benefits from the average ~212 years (95% CI: 135 years-355 years)-year timeline shift across three benefit streams with varying levels of empirical support.
Addressing the “Quadrillion Dollar” Assumption: The total economic value of $84.8 quadrillion (95% CI: $62.4 quadrillion-$97.3 quadrillion) derives from the average ~212 years (95% CI: 135 years-355 years)-year timeline shift in disease eradication.
How the timeline shift is calculated:
Discovery acceleration (~204 years (95% CI: 123 years-350 years) on average): With 12.3x (95% CI: 4.19x-61.3x) trial capacity, treatments are discovered ~204 years (95% CI: 123 years-350 years) earlier on average. This is based on therapeutic space exploration: 6.65k diseases (95% CI: 5.70k diseases-8.24k diseases) diseases lack treatment, with ~9.50M combinations drug-disease combinations untested. At current exploration rate (~15 diseases/year getting first treatments), systematically testing this space would take 443 years (95% CI: 324 years-712 years). With 12.3x (95% CI: 4.19x-61.3x) capacity, exploration completes in ~36 years (95% CI: 11.6 years-77.2 years). Average disease receives treatment halfway through exploration period, yielding ~204 years (95% CI: 123 years-350 years) acceleration.
Efficacy lag elimination (~8.2 years (95% CI: 4.85 years-11.5 years)): Once a treatment is discovered, it reaches patients immediately instead of waiting ~8.2 years (95% CI: 4.85 years-11.5 years) for post-safety regulatory approval.
Why this estimate is still conservative:
- It assumes a fixed far-future timeline: Even if full biological control takes 1,000 years, shifting that timeline forward by ~212 years (95% CI: 135 years-355 years) on average saves that many years’ worth of future lives. Given the trajectory of biotechnology, “eventual” control over biology is a matter of when, not if.
- It works with partial success: Even if we assume 90% of diseases remain biologically incurable (a massive discount), accelerating treatments for just the “easiest” 10% of the burden (e.g., cardiovascular disease, metabolic disorders) still yields enormous value. The ROI is positive even at 1/100th of the projected success rate.
- It uses average acceleration: Some diseases with existing-but-untested treatments would be discovered much sooner (approaching 0 years wait); diseases requiring novel mechanisms would take longer. The 204 years (95% CI: 123 years-350 years)-year figure is the average across the distribution.
Stream A (Accelerated Drug Access): High confidence, based on well-documented costs of delayed access (84,000 life-years lost per year delay in cancer therapies alone).
Stream B (Prevention via Real-World Evidence): Medium confidence, preventative care benefits are well-established, but scale of improvement from comprehensive data remains uncertain.
Stream C (Rare Disease Treatments): Lower confidence, economic viability of rare disease research is theoretically sound but empirically unproven at scale.
Conservative approach: Base case uses median estimates across all three streams; sensitivity analysis demonstrates positive returns even at conservative QALY levels (565B DALYs (95% CI: 361B DALYs-877B DALYs) yields 637:1 (95% CI: 569:1-790:1) ROI using R&D savings alone).
Data Limitations
Military Spending Data
Global military expenditure data ($2.72T, SIPRI 2024) is well-documented but:
- Off-budget spending: Some military expenditures may be classified or categorized elsewhere
- Exchange rate fluctuations: Multi-year projections require currency assumptions
- Conflict zones: Military spending in active conflict regions may be less fungible for redirection
Clinical Trial Market Sizing
The $60B (95% CI: $50B-$75B)55 global clinical trials market estimate derives from industry reports, which:
- Industry variation: Methodologies vary across market research firms
- Private vs. public trials: Some trial spending may be unreported or proprietary
- Non-pharmaceutical trials: Medical device and digital health trials may have different cost structures
QALY Valuation Thresholds
Standard willingness-to-pay thresholds ($50K-$150K (95% CI: $100K-$199K)105 per QALY) vary by jurisdiction:
- Geographic variation: WHO recommends 1-3× GDP per capita; high-income countries use higher thresholds
- Ethical considerations: Monetary QALY valuations raise equity concerns
- Discount rates: Future health benefits discounted at 3% may undervalue long-term gains
Generalizability Constraints
Political Feasibility
This analysis models economic returns conditional on treaty ratification. Political feasibility depends on:
- Geopolitical stability: International cooperation requirements may face challenges during periods of global tension
- Domestic politics: Military budget reductions face constituency resistance in military-dependent regions
- Lobbying influence: Military industry opposition may impede adoption
Risk assessment: The 1% reduction is intentionally modest to minimize political resistance. Historical precedents (military-to-civilian conversions post-Cold War) demonstrate feasibility.
Institutional Capacity
Implementation requires substantial institutional development:
- Regulatory expertise: The framework requires experienced personnel (FDA, EMA, other regulators) to enable integration with existing regulatory frameworks
- Technical infrastructure: Data systems, AI/ML capabilities, cybersecurity at global scale
- Legal frameworks: International treaties, data privacy compliance, intellectual property harmonization
Mitigation: Phased implementation allows capacity building concurrent with scale-up.
Healthcare System Integration
Benefits assume integration with existing healthcare infrastructure:
- EHR interoperability: U.S. and other jurisdictions still face significant interoperability challenges
- Wearable adoption: Real-world data collection requires widespread wearable/digital health adoption
- Provider participation: Clinician buy-in necessary for trial recruitment and data quality
Uncertainty Quantification
Primary Risk Factors
The following table summarizes key risk factors and their mitigation strategies:
| Risk Factor | Level | Primary Uncertainty | Mitigation Strategy |
|---|---|---|---|
| Political Risk | VERY HIGH | Treaty ratification dependent on international coordination | Modest 1% reduction; precedent from military-industrial lobbying ROI (1,813:1) |
| Execution Risk | HIGH | Complex global legal/technical coordination required | Phased implementation; leverage existing regulatory expertise |
| Regulatory Risk | MEDIUM-HIGH | Harmonization across jurisdictions varies | Pilot programs in willing jurisdictions first |
| Market Risk | VERY LOW | $2.72T60 military spending already allocated | Redirection rather than new appropriation |
| Technical Risk | MEDIUM | Data interoperability, AI/ML accuracy | Build on proven platforms (DCT platforms collectively raising $1B+ in VC funding) |
Scenario Analysis Robustness
Comprehensive sensitivity analysis across multiple scenarios demonstrates:
- Risk-adjusted (848k:1 (95% CI: 58.0k:1-4.76M:1) expected ROI): Central estimate with political success probability uncertainty (1% (95% CI: 0.1%-10%)), intervention generates substantial positive returns
- Conservative (637:1 (95% CI: 569:1-790:1) ROI): R&D savings only, excludes peace dividend, intervention is dominant
- Complete (84.8M:1 (95% CI: 46.6M:1-144M:1) ROI): All quantifiable benefits, intervention transforms global health economics
Robustness: Even under pessimistic assumptions with multiple adverse conditions simultaneously occurring, the intervention generates positive returns exceeding most established public health programs. The tornado chart for DFDA_EXPECTED_ROI shows that political success probability is the primary driver of uncertainty.
General Equilibrium Effects
This analysis employs partial equilibrium methodology, holding prices and market structures constant while evaluating the intervention’s direct effects. General equilibrium analysis would account for market adjustments to the $27.2B annual reallocation from military to pragmatic clinical trials spending.
Unmodeled general equilibrium effects include:
Data infrastructure scaling costs: Decentralized trial infrastructure uses automated software (federated queries, not centralized databases), scaling through technology rather than labor. Unlike traditional research that faces researcher supply constraints, the framework leverages existing EHR systems and adds coordination protocols. Marginal scaling costs are low relative to traditional models.
Clinical trial market price effects: Increasing trial demand by 12.3x (95% CI: 4.19x-61.3x) could affect equilibrium prices for clinical research services. However, the pragmatic trial approach reduces per-trial costs (82x (95% CI: 50x-94.1x) cheaper via automation), suggesting supply constraints may not bind. Traditional trials cost $41K (95% CI: $20K-$120K) per patient; decentralized trials target $929 (95% CI: $97-$3K) per patient by eliminating overhead, not by increasing demand for scarce inputs.
Crowding out effects: Do billions in new pragmatic clinical trials displace existing research funding, or does it add incrementally? Conservative assumption: fully additive. If partially substitutive (e.g., governments reduce NIH funding in response), net research increase would be lower than modeled.
Quality versus quantity trade-off: 12.3x (95% CI: 4.19x-61.3x) more trials may not yield proportional breakthroughs if resources spread thin or trial quality declines. The analysis assumes quality maintenance through peer review and replication; actual quality effects remain uncertain.
Conservative treatment in base case: The analysis excludes general equilibrium effects from benefit calculations, providing a lower bound estimate.
Methodological limitation acknowledged: Full general equilibrium modeling (computable general equilibrium models with labor markets, international trade, and technology diffusion) would require substantial additional complexity beyond this analysis scope. The partial equilibrium approach follows standard cost-benefit analysis methodology for policy interventions.
Conditional Benefits Interpretation
The ROI estimates (637:1 (95% CI: 569:1-790:1) conservative, 84.8M:1 (95% CI: 46.6M:1-144M:1) complete) are conditional on successful implementation, they represent returns if the system operates as designed. Expected value analysis (see “Expected Value Analysis Accounting for Political Risk” section) incorporates probability-weighted scenarios. This section examines operational and technical failure modes that could occur even after political success, complementing the Investor Risk Analysis focus on political barriers. Pilot implementations should monitor false positive rates, adverse event detection sensitivity, regulatory acceptance rates, and industry adoption velocity to enable early course corrections.
Limitations Summary
Despite these limitations, several factors support the analysis’s robustness:
- Conservative assumptions throughout: Base case uses median estimates; optimistic scenarios excluded from primary ROI (637:1 (95% CI: 569:1-790:1))
- Empirical grounding: Cost reductions based on meta-analysis of 108 pragmatic trials138 plus large-scale implementations (RECOVERY, ADAPTABLE), not theoretical models
- Sensitivity analysis: Wide range of scenarios tested; positive returns maintained across all plausible parameter combinations
- Dominant intervention status: Cost-saving intervention ($0.0018 (95% CI: $0.0007-$0.0041) per DALY) means it saves money even if health benefits are substantially overstated
Transparency commitment: All parameters, data sources, and calculation methodologies are publicly documented with confidence levels and last-update dates in Parameters and Calculations Reference and References.
Future research priorities include prospective data collection during pilot implementations, real-world validation of cost reduction estimates, and longitudinal assessment of QALY gains across diverse populations and disease contexts.
Why This Differs from Failed Megaprojects
Large-scale interventions face legitimate skepticism. The development economics literature documents numerous failures: infrastructure megaprojects that exceed budgets by 50-100%, foreign aid programs with negative or negligible returns, and “grand challenges” that fail to materialize promised benefits.
This intervention differs in four critical ways:
Empirical grounding: Cost estimates based on demonstrated pragmatic trial results, not theoretical projections. Our projections use $929 (95% CI: $97-$3K)/patient based on the ADAPTABLE trial. (RECOVERY achieved $500 (95% CI: $400-$2.50K)/patient under exceptional NHS/COVID conditions; confidence interval captures this range.)
Decentralized execution: Unlike centralized megaprojects vulnerable to corruption and bureaucratic failure, pragmatic trials distribute decision-making across thousands of physicians and millions of patients. No single point of failure.
Cost-saving intervention status: Cost-saving interventions (reducing costs while improving outcomes) are robust to uncertainty in ways that cost-effective interventions are not. Even if health benefits are overstated by 50%, the intervention still saves money.
Aligned incentives: The 1% Treaty proposes Incentive Alignment Bonds: a single instrument that aligns investors (10% allocation, projected 272% returns), politicians (10% political incentive fund), and patients (80% pragmatic trials) with the same outcome, rather than relying on altruism or bureaucratic mandate.
Policy Implications
This analysis has direct implications for resource allocation decisions across multiple policy domains:
National Health Budgets
Traditional health budgets face impossible trade-offs: every dollar spent on cancer treatment is a dollar not spent on heart disease prevention. This intervention eliminates that constraint by redirecting funds from outside the health sector.
The opportunity: Health ministries can achieve 12.3x (95% CI: 4.19x-61.3x) more clinical research without reducing current health spending or raising taxes. The funding comes from military budgets, not health budgets.
Practical application: A nation spending $2.72T on military could redirect 1% ($27.2B) to fund pragmatic trials for its entire population while maintaining virtually all of its military capacity. The resulting health gains (416M deaths (95% CI: 225M deaths-630M deaths) lives saved globally, proportional by population) far exceed any marginal security value of that 1%.
International Development Priorities
Development agencies face a fundamental problem: the most cost-effective interventions (bed nets at $89 (95% CI: $78-$100)/DALY, vaccines) can only scale linearly. Doubling impact requires doubling spending.
The difference: This intervention scales exponentially through systemic change. It doesn’t compete with existing development programs; it accelerates treatment discovery for all diseases affecting developing nations.
Practical application:
- Current approach: USAID spends billions on malaria bed nets (excellent intervention, $89 (95% CI: $78-$100)/DALY)
- Proposed addition: Support 1% treaty adoption, which delivers $0.0018 (95% CI: $0.0007-$0.0041)/DALY (50.3kx (95% CI: 23.7kx-111.7kx) better) while also funding research to eradicate malaria
- Result: Keep funding bed nets (they work!) AND accelerate development of malaria vaccines and treatments through massively expanded trial capacity
The Gates Foundation, USAID, and WHO should advocate for treaty adoption as their highest-leverage intervention: it multiplies the effectiveness of everything else they fund. The Gates Foundation’s historical pattern (spending billions on individual disease programs when the same capital could lobby for treaty passage and unlock $27.2B/year in government funding) exemplifies the “lottery tickets vs casino” problem described earlier. Advocacy for structural change offers superior ROI to direct program spending.
Military Budget Allocation
Military planners optimize for national security. This analysis demonstrates that 1% of military spending provides near-zero marginal security value while generating enormous economic returns when redirected.
The economic case: The fiscal multiplier (GDP generated per dollar spent) for military spending is 0.6x (95% CI: 0.4x-0.9x)39. Healthcare investment generates 4.3x (95% CI: 3x-6x)37, over 7.17x (95% CI: 6.83x-7.57x) higher. Beyond fiscal multipliers, medical research generates extraordinary health returns: economists Murphy and Topel found that longevity gains from medical advances are worth 50-100× the research investment159. Pragmatic trials, which produce 44.1x (95% CI: 39.4x-89.1x) more research output per dollar, multiply these already-massive returns.
Strategic perspective: A nation’s long-term security depends more on economic strength and healthy populations than on marginal weapons systems. Redirecting 1% from the $2.72T global military budget doesn’t compromise military (99% remains) but generates $172B (95% CI: $140B-$213B) in annual economic benefits.
Precedent: The U.S. spends more on military than the next 10 countries combined. A 1% reduction would still leave U.S. military spending higher than any potential adversary while funding 12.3x (95% CI: 4.19x-61.3x) more medical research globally.
Global Health Funding Mechanisms
Current global health funding relies on unpredictable philanthropic donations and limited government aid budgets. Total official development assistance for health: ~$40B/year. This intervention creates a $27.2B/year permanent funding stream.
Why this works: This is not charity; it’s profitable. Investors can purchase Incentive Alignment Bonds offering projected 272% annual returns backed by the peace dividend, making health funding financially attractive rather than dependent on altruism.
Mechanism design: The 1% Treaty Fund allocates:
- 80% ($21.8B) → pragmatic trials
- 10% ($2.72B) → bond investor returns
- 10% ($2.72B) → political incentive alignment
This creates a self-sustaining funding mechanism where: 1. Investors profit from peace dividend returns 2. Politicians profit from voter support and campaign funding 3. Pharma companies profit from massively reduced R&D costs 4. Patients benefit from 8.2 years (95% CI: 4.85 years-11.5 years)-year faster access to treatments 5. Governments benefit from healthier, more productive populations
Contrast with current system: WHO’s annual budget (~$6B) depends on voluntary contributions that can be cut at any time. The 1% Treaty creates a $27.2B/year legally-binding funding stream that grows automatically with military budgets.
Implementation Pathway
Policy adoption requires coordination across two levels:
- National level: Treaty advocacy through referendum campaigns ($250M) and lobbying ($650M)
- International level: UN General Assembly vote on binding treaty requiring 1% redirect from all signatory nations
Bottom Line for Policymakers
This intervention is cost-saving, making it one of the rarest findings in health economics. It doesn’t require:
- New taxes
- Reduced health spending
- Cuts to popular programs
- Technological breakthroughs
It requires only a 1% reallocation from the least cost-effective government spending (military) to the most cost-effective health intervention (pragmatic trials at $929 (95% CI: $97-$3K)/patient).
The political challenge isn’t economic: the ROI speaks for itself. The challenge is overcoming entrenched interests in military-industrial spending. The solution: Incentive Alignment Bonds that make supporting the treaty more profitable for politicians than opposing it.
Treaty Adoption: Political Will and Diplomatic Strategy
International treaty adoption is fundamentally a political and diplomatic process, not a technical implementation timeline. The 1% Treaty’s viability depends on simultaneous multilateral commitment: no nation reduces military spending unilaterally, creating security vulnerabilities or free-rider problems. All signatories reduce together.
Why Simultaneous Commitment Works: Escaping the Prisoner’s Dilemma
Unilateral military reduction is politically infeasible. This is a classic Prisoner’s Dilemma:
- If I reduce alone: Security vulnerability while others maintain full capacity (worst outcome)
- If I don’t reduce but others do: Free-ride on reduced conflict risk (tempting but unsustainable)
- If nobody reduces: Arms race continues, all players worse off (current equilibrium)
- If all reduce together: Maintain relative balance, redirect savings to health (optimal Nash equilibrium)
Simultaneous binding commitment solves the coordination problem: All signatories reduce 1% together, maintaining relative military balance while collectively redirecting $27.2B/year to health research that benefits all participants. The treaty converts a Prisoner’s Dilemma (where rational self-interest produces suboptimal outcomes) into a coordination game with enforceable commitments.
Historical Treaty Precedents
Successful international treaties achieved rapid adoption through diplomatic coalition-building, not phased pilots:
- Ottawa Landmine Ban Treaty (1997): Diplomatic push → international negotiation → 122 nations signed in 2 years
- Paris Climate Agreement (2015): Built on existing framework, achieved 195 signatories through coordinated diplomatic effort
- Chemical Weapons Convention (1993): International negotiation process, 193 state parties
Common pattern: Political will + coalition of willing nations + diplomatic negotiation → treaty adoption
The 1% Treaty follows this model, with the advantage that it offers immediate economic returns (637:1 (95% CI: 569:1-790:1) ROI minimum) rather than requiring sacrifice.
Adoption Pathway
Treaty adoption depends on: 1. Political coalition: Build support among health ministries, fiscal conservatives seeking budget efficiency, and populations demanding better healthcare 2. Economic case: 637:1 (95% CI: 569:1-790:1) ROI makes this profitable, not charitable 3. Incentive Alignment Bonds: Fund $1B advocacy phase, align investor and political incentives 4. Diplomatic negotiation: UN General Assembly or coalition of willing nations
Timeline: Highly variable depending on political momentum. Successful precedents range from 18 months (rapid consensus) to 5+ years (extended negotiation). The self-funding nature and aligned incentives favor faster adoption than typical treaties requiring sacrifice.
Conclusion
Redirecting 1% of global military spending to pragmatic clinical trials delivers 637:1 (95% CI: 569:1-790:1) to 84.8M:1 (95% CI: 46.6M:1-144M:1) ROI using standard health economics methodology (NPV, QALYs, ICER). The intervention qualifies as cost-saving and requires no new taxes, only reallocation of existing budgets to higher-ROI activities.









































































































































