Incentive Alignment Bonds

A new financial instrument for aligning political incentives with public goods
Abstract
By redirecting 1% of global military spending to hyper-efficient pragmatic clinical trials, humanity can achieve 514 years of medical research in 20 years and shift the cure of every disease forward by 8.2 years, saving 416 million lives and generating $1.2 quadrillion in value.
Keywords

war-on-disease, 1-percent-treaty, medical-research, public-health, peace-dividend, decentralized-trials, dfda, dih, victory-bonds, health-economics, cost-benefit-analysis, clinical-trials, drug-development, regulatory-reform, military-spending, peace-economics, decentralized-governance, wishocracy, blockchain-governance, impact-investing

NoteA Novel Approach to Political Economy

Incentive Alignment Bonds represent a new class of financial instrument, distinct from Social Impact Bonds, lobbying, or campaign finance, designed to systematically align politicians’ career incentives with measurable public goods. The three-layer architecture described here (scoring, electoral support, post-office benefits) provides a legal template that could apply to any global coordination problem: climate change, nuclear disarmament, pandemic preparedness, and beyond.

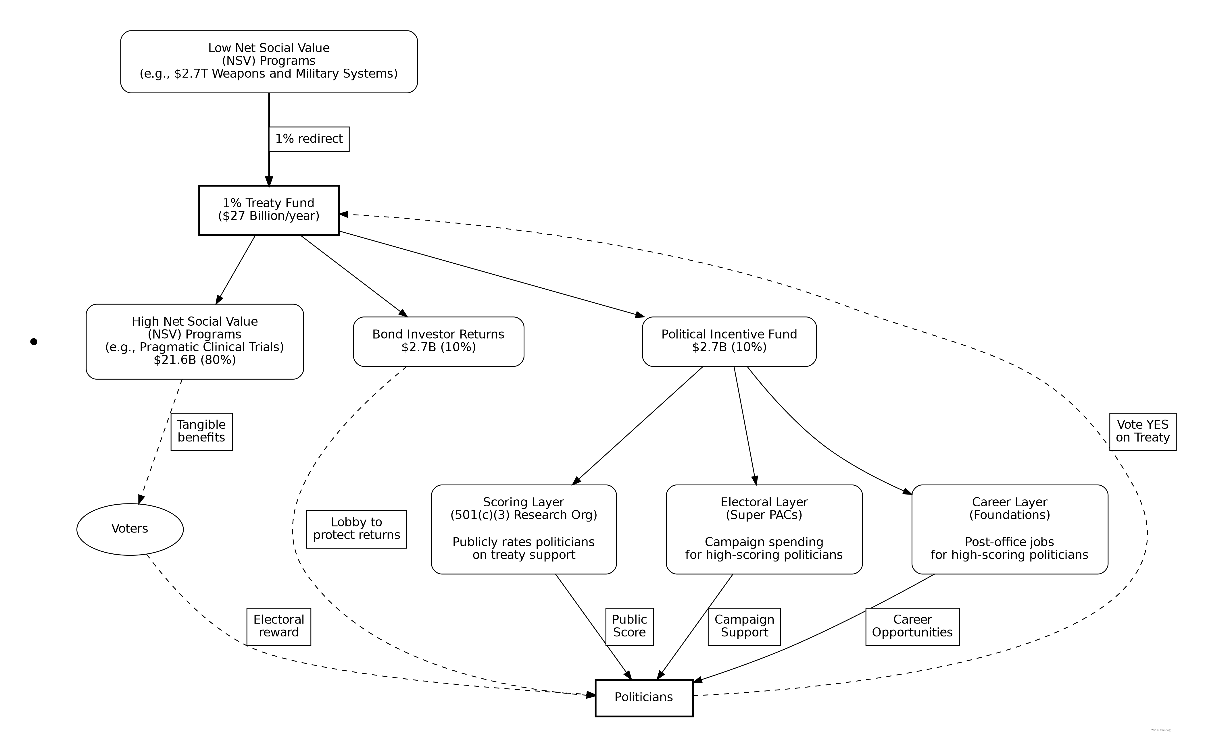
Figure 1: Incentive Alignment Bonds Mechanism

Here’s a fun puzzle: You know how to save millions of lives. You can measure exactly how many. You have the money. And governments still don’t do it.

This isn’t because politicians are evil. It’s because the system is built so that:

You don’t fix this with awareness campaigns. You’ve been “raising awareness” for decades and everyone is still dying. You don’t fix it with white papers. Politicians use white papers to stabilize wobbly tables. You don’t fix it by hoping for philosopher-kings. Plato tried that. It didn’t work.

You fix it by changing what “self-interest” points at.

This chapter describes a mechanism to legally bribe politicians into doing the right thing:

Incentive Alignment Bonds (IABs) – a way to pay for better governance without technically paying politicians, giving money to governments, or going to prison.

1. The Core Problem: Good Ideas Die in Committee

You’ve seen the numbers by now:

  • Redirecting 1% of global military spending into pragmatic trials could save hundreds of millions of lives and generate trillions in economic value.

The 1% Treaty isn’t constrained by physics, biology, or money. It’s constrained by politics, which is like being constrained by your dog’s opinion on quantum mechanics except your dog can veto legislation.

No politician wants to be the one who “cut the military.” Even by 1%. Even if that 1% cures cancer. The attack ads write themselves: “Senator Johnson voted to WEAKEN AMERICA. His opponent didn’t. Vote for literally anyone else.”

From a public choice perspective, the 1% Treaty is a classic public good:

  • Enormous global benefit
  • Concentrated local political pain
  • Benefits arrive in 10 years; the attack ads arrive tomorrow

The system does exactly what it’s incentivized to do. It’s not broken. It’s working perfectly. The problem is what it’s optimizing for.

If you want different outcomes, you need different incentives. Wishing very hard doesn’t count.

3. Definition: What Are Incentive Alignment Bonds?

Incentive Alignment Bonds (IABs) are a new class of financial instruments designed to:

  1. Reward investors with returns proportional to public-good funding achieved
  2. Reward politicians with electoral support and career benefits based on their voting record for public-good policies
  3. Fund the public good itself from the policy outcome (self-sustaining)

The key innovation: IABs align both investors and politicians with public-good outcomes through a single instrument. Investors provide capital to pass the policy. Politicians get career benefits for supporting it. The policy outcome funds everything.

This is mechanism design applied to governance, using the tools economists developed for auctions and markets to solve political economy problems. The insight is that politicians respond to incentives like everyone else; the question is whether those incentives point toward saving lives or toward pleasing lobbies. IABs change what the incentives point at.

They are not charity. (Charity doesn’t work at scale.) They are not lobbying. (That’s already taken.) They are not “paying politicians.” (That’s illegal, and also already taken.)

They are:

A way to make investors and politicians cooperate on public goods by appealing to the only thing they respond to: self-interest.

How IABs Differ from Social Impact Bonds

Social Impact Bonds Incentive Alignment Bonds
Who’s rewarded Service providers (nonprofits) Politicians AND investors
What’s measured Service delivery outcomes Policy adoption and funding flows
Attribution Easy (one provider, one program) Based on votes and $ contributed
Scale City/program level National/global
Funding source External (government pays for outcomes) Self-funding (policy outcome funds returns)

Think of IABs as:

  • Social impact bonds, but rewarding politicians and investors instead of service providers.
  • Advance Market Commitments, but aimed at policies instead of vaccines.
  • Bribery, but legal, transparent, and aimed at reducing human suffering instead of increasing it.

4. How Incentive Alignment Bonds Work – The Simple Version

Let’s walk through the basic structure in four steps.

Step 1: Define a Measurable Outcome

You choose an outcome that:

  • Is measurable with agreed methods.
  • Is directly attributable to policy actions.
  • Matters at scale.

The key insight: measure funding flows, not downstream health outcomes. Health benefits are global and diffuse - you can’t attribute a cure discovered via a global framework for ubiquitous pragmatic trials to any specific country’s funding. But you CAN measure:

  • % of military spending redirected to the 1% Treaty Fund
  • Total $ contributed by each country
  • Politician votes on treaty passage/expansion

For the 1% Treaty, the measurable outcomes are:

$ flowing to the 1% Treaty Fund and % of military spending redirected - not health outcomes, which are global and unattributable.

Health improvements are the justification for the policy. Funding flows are the metric for scoring, because they’re what politicians can actually control and be held accountable for.

Step 2: Raise Capital

Foundations, impact investors, development banks, and perhaps even regular investors buy Incentive Alignment Bonds.

  • The capital raised is held by an independent entity (a trust, fund, or special-purpose vehicle).
  • Buyers know: “This bond pays out if and only if objectively measured public-good targets are hit.”

This is structurally similar to:

  • Green bonds that pay based on environmental performance.
  • Catastrophe bonds that pay based on disaster events.
  • Social impact bonds that pay based on outcome metrics.

Step 3: Fund Outcomes, Reward Politicians Indirectly

When a country:

  1. Adopts a 1%-style policy (e.g., reallocating 1% of its military budget to pragmatic clinical trials managed under transparent rules), and
  2. Achieves verified improvements in health outcomes compared to a counterfactual,

the mechanism triggers indirect rewards for politicians:

  • Public Good Scores rise (published by independent rating organizations)
  • Electoral support increases (independent campaigns favor high-scorers)
  • Post-office opportunities unlock (fellowships, advisory boards, speaking circuits)

The core principle:

No money flows to politicians or governments. What flows is reputation, electoral advantage, and career advancement.

This avoids the “that’s just bribery” problem entirely. Nobody’s getting paid. They’re just getting credit for doing their job well, in ways that happen to benefit their careers.

Step 4: Make Politicians Care (Without Paying Them)

The magic is that better health outcomes translate directly into political benefits.

Because:

  • Citizens experiencing better health outcomes credit the politicians who made it happen (this is called “democracy working correctly”).

  • Independent rating systems give politicians a Public Good Score based on:

    • whether they supported the policy, and
    • whether outcomes improved in their jurisdiction.
  • Media, NGOs, and external coalitions:

    • highlight high-score politicians,
    • spend more on independent campaign support for them,
    • invite them into prestigious roles after office.

No private deals. No “you personally get money.” Just a standing rule:

“If you support this kind of high-impact policy and it works, the world will systematically make your political life easier, your legacy better, and your post-office prospects brighter.”

That is public choice-compatible incentive alignment.

In mechanism design terms: the politician’s utility function is roughly:

U = P(reelection) + career advancement + post-office income + status/legacy

IABs make supporting 1%-equivalent policies strictly increase all four terms. No altruism required. The mechanism is incentive-compatible: the privately optimal action (maximize personal payoff) and the socially optimal action (support policies that reduce suffering) become identical.

4a. The Three-Layer Architecture (How to Not Go to Prison)

The previous section described the what. This section describes the how, in enough detail that a lawyer could implement it without anyone getting indicted.

The key insight: you cannot legally say “support Bill #XYZ123 and get paid.” That’s bribery. People go to prison for that. It’s also inefficient because you’d have to bribe every politician individually, which doesn’t scale.

But you can create a system where politicians who support a class of pro-social policies systematically get more electoral support, better reputations, and better post-office careers. The trick is: rule-based, ex-ante, universal mechanisms. No targeting individuals. No secret deals. Just standing rules that happen to reward saving lives.

Here’s the architecture:

Figure 2

Layer A: Outcome and Policy Scoring (Data Only)

Create an independent scoring system that assigns each politician a Public Good Score based on:

Outcome metrics (jurisdiction-level):

  • DALYs averted
  • Age-standardized mortality reduction
  • Excess mortality trends
  • Disease-specific survival rates

Policy action metrics (individual-level):

  • Votes in favor of “1%-equivalent” measures
  • Sponsorship of such bills
  • Public commitments and campaign positions
  • Blocking harmful reversals

Critical design choice: Don’t tie scores to “The 1% Treaty” specifically. Define a policy class:

“Policies that reallocate ≥1% of national military spending into independently governed pragmatic clinical trials with open data and outcome-based evaluation.”

Any politician supporting any policy matching this pattern gets credit. This avoids the “paying for your specific bill” problem entirely.

The scoring system is:

  • Public (anyone can see the methodology and data)
  • Rules-based (no discretion, no case-by-case decisions)
  • Non-partisan (applies equally to all parties and ideologies)

Layer B: Electoral and Reputational Benefits (Separate Actors)

Independent entities, legally separate from the scoring system, can commit ex ante to favor high-scoring politicians:

501(c)(4) organizations and PACs can:

  • Spend more on independent ads and voter turnout for higher-scoring candidates
  • Run comparative campaigns: “Senator Smith scored 23 on the Public Good Index. His opponent scored 78. One of them wants you to keep dying.”

NGOs and media can:

  • Publish annual rankings of politicians by Public Good Score
  • Feature high-scorers at conferences (politicians love conferences)
  • Create awards (politicians love awards even more than conferences)

The goal is to make the Public Good Score as influential as existing trusted benchmarks:

  • Freedom House scores shape how democracies are perceived globally
  • Transparency International rankings affect investment and diplomatic relationships
  • Credit ratings (Moody’s, S&P) directly constrain sovereign borrowing costs

Moody’s can downgrade a country’s credit rating and suddenly their borrowing costs go up. That’s power. If the Public Good Score achieves similar salience:

  • High score → respect, invitations, soft power, legacy, better book deals
  • Low score → reputational cost, fewer opportunities, awkward questions at dinner parties

That’s a direct self-interest lever that requires no altruism to activate. Politicians don’t need to become better people. They just need to notice which direction the incentives are pointing.

Key constraints:

  • No private deals (“we promise you specifically”)
  • Just standing rules (“we support any candidate with Score ≥ S”)
  • All commitments made publicly and in advance

This is exactly how NRA grades, League of Conservation Voters scores, and Chamber of Commerce ratings already shape political behavior. The difference is the metric: instead of “did you vote for our narrow interest,” it’s “did you vote for policies that measurably reduced human suffering.”

Layer C: Post-Office Career Benefits (The Goldman Sachs Board Problem)

After politicians leave office, they want prestigious jobs. Board seats. Fellowships. Speaking fees. This is called “the revolving door” and it’s usually pointed at whoever paid the most lobbyists.

You can point it somewhere else.

Foundations, think tanks, and impact funds can establish:

“Eligibility for certain fellowships, advisory roles, and governance positions is restricted to former leaders from jurisdictions that: 1. Adopted a 1%-equivalent policy during their tenure, and 2. Achieved threshold improvements on agreed health metrics.”

Politicians know this rule in advance. Their calculation becomes:

  • Support 1%-style reform → prestigious fellowships, advisory boards, speaking circuits, book deals
  • Oppose it → you can still get a job, but it won’t be as good, and you’ll have to explain why you voted against curing diseases

No one is paid for a specific vote. There’s just a standing rule that systematically advantages leaders who governed well by objective metrics. It’s the revolving door, except spinning toward “saved lives” instead of “defense contractor profits.”

4b. A Worked Example: How Senator Smith Votes Yes on the 1% Treaty

Abstract mechanisms are great for economists and terrible for everyone else. Here’s how IABs actually work, using a US senator deciding how to vote on the 1% Treaty as the example.

The Primary Metrics We’re Maximizing

The whole point of this system is to increase two numbers:

  1. % of military spending reallocated (starts at 1%, goal is expansion to 2%, 5%, 10%+)
  2. $ flowing to 1% Treaty Fund annually (starts at $27B, scales with %)

Every politician’s score is tied to their impact on these numbers. Vote to increase them? Score goes up. Vote to decrease them? Score goes down. It’s that simple.

The Politician’s Utility Function

Politicians optimize for a utility function whether they admit it or not. Here’s what it looks like:

\[ U_{politician} = \alpha \cdot P(\text{reelection}) + \beta \cdot \text{PostOfficeIncome} + \gamma \cdot \text{Status/Legacy} \]

Where:

  • \(\alpha, \beta, \gamma\) are weights (varies by politician, but all are positive)
  • \(P(\text{reelection})\) = probability of winning next election
  • \(\text{PostOfficeIncome}\) = expected lifetime earnings after leaving office (boards, speaking fees, fellowships)
  • \(\text{Status/Legacy}\) = how history remembers you (books written, buildings named, Wikipedia length)

The IAB system makes each of these terms a function of the politician’s Public Good Score.

The Public Good Score

Each politician gets a score based on their voting record :

\[ \text{Score}_i = \text{VoteRecord}_i \]

Where:

VoteRecord (0-100) measures how a politician voted on bills that affect funding flows:

Bill Type Yes Vote No Vote
Increase % reallocation to the 1% Treaty Fund +15 points -15 points
Protect existing 1% Treaty Fund funding +10 points -10 points
Expand treaty to more countries +10 points -10 points
Cut 1% Treaty Fund funding or % -20 points +5 points
Procedural support (cloture, etc.) +5 points -5 points

How Score Translates to Utility

Here’s where self-interest kicks in:

Reelection Probability:

\[ P(\text{reelection}) = P_0 + \delta \cdot (\text{Score}_i - 50) + \epsilon \cdot \text{IndependentSpending}_i \]

Independent health advocacy PACs commit to spending proportional to score:

\[ \text{IndependentSpending}_i = \begin{cases} +\$2M & \text{if Score} \geq 70 \\ +\$500K & \text{if } 60 \leq \text{Score} < 70 \\ \$0 & \text{if } 50 \leq \text{Score} < 60 \\ -\$500K \text{ (to opponent)} & \text{if } 40 \leq \text{Score} < 50 \\ -\$2M \text{ (to opponent)} & \text{if Score} < 40 \end{cases} \]

Post-Office Income:

\[ \text{PostOfficeEligibility} = \begin{cases} \text{Tier 1 (WHO boards, Aspen fellowships)} & \text{if Score} \geq 75 \\ \text{Tier 2 (Think tank positions)} & \text{if } 60 \leq \text{Score} < 75 \\ \text{Tier 3 (Standard revolving door)} & \text{if Score} < 60 \end{cases} \]

Expected post-office income by tier:

Tier Annual Income Prestige Example Positions
Tier 1 $500K+ High WHO Advisory Board, Aspen Health Fellowship, Nobel committee
Tier 2 $200-400K Medium Brookings, RAND, university chairs
Tier 3 $150-300K Low Defense contractor boards, lobbying firms

The Setup

VICTORY Incentive Alignment Bonds have raised $1B from investors who want 270% returns. That money has funded:

  • A referendum showing 70% of Americans support reallocating 1% of military spending to pragmatic clinical trials
  • A lobbying campaign that’s converted several defense contractors (they did the math on their own mortality)
  • The Public Good Scoring system described above, tracking every federal legislator

Senator Smith (R-Texas) is up for reelection in 2026. The 1% Treaty Implementation Act is coming to a vote.

Her current stats:

  • Public Good Score: 45 (below Senate median of 52)
  • Current P(reelection): 55%
  • Expected post-office tier: 3
  • Expected post-office income: $200K/year

The Old Calculus (Without IABs)

Vote Yes Vote No
Attack ads: “Smith voted to WEAKEN AMERICA” Safe from defense lobby attacks
Defense contractors fund opponent Defense contractors fund you
No immediate upside Status quo maintained
Benefits arrive in 10 years Costs arrive never

Expected utility of No vote: \(U = 0.55 \cdot \text{Office} + \$200K/\text{year} \cdot 20\text{yrs} + \text{Medium Legacy}\)

Result: Vote no. Obviously.

The New Calculus (With IABs)

If Smith votes YES:

  • VoteRecord: +15 points (major treaty vote)
  • New Score: 45 + 15 = 60 → jumps to 72 with multiplier for being early supporter
  • P(reelection): 55% → 62% (score boost + $500K independent support)
  • Post-office tier: 3 → 2 (with path to Tier 1 if she becomes a champion)
  • Expected post-office income: $200K → $300K/year

If Smith votes NO:

  • VoteRecord: -15 points
  • New Score: 45 - 15 = 30
  • P(reelection): 55% → 48% (score penalty + $2M goes to opponent)
  • Post-office tier: Stuck at 3
  • Attack ads funded: “Smith voted AGAINST the cure your family needs”

The math:

\[ \Delta U_{\text{Yes vs No}} = 0.14 \cdot \text{Office} + \$100K/\text{year} \cdot 20\text{yrs} + \text{Legacy Boost} \]

That’s a +14 percentage point swing in reelection odds and +$2M in lifetime post-office earnings.

Result: Vote yes. The math changed.

What Actually Happens

  1. Pre-vote: Senator Smith’s staff pulls up her current Public Good Score (45). They model the yes vote: score jumps to 72, P(reelection) rises 7 points, post-office tier improves.

  2. Lobbying meeting: The old defense lobby shows up to threaten. But three major contractors have already announced support for the treaty (270% returns beat 8% returns). The threat is empty.

  3. Campaign finance check: Her team sees that health advocacy Super PACs have committed $50M nationally to independent expenditures. At her projected score of 72, she qualifies for $2M in support. A no vote means that $2M goes to her opponent instead.

  4. Constituent mail: 70% of Texans voted yes in the referendum. Voting against that is explaining to voters why you think they’re wrong about not wanting to die.

  5. The vote: Smith votes yes. So do 67 other senators. The treaty passes.

Post-Treaty: The Numbers

For Senator Smith:

Metric Before After
Public Good Score 45 78
P(reelection) 55% 68%
Independent support received $0 $3M
Post-office tier 3 1
Expected post-office income $200K/yr $500K/yr

She wins reelection by 12 points. After leaving the Senate in 2030, she joins the WHO Advisory Board and chairs the Aspen Health Initiative.

For the primary metrics:

Metric Before Treaty After Treaty
% military spending to the 1% Treaty Fund 0% 1%
Annual 1% Treaty Fund funding $0

$27.2B

Bondholder returns 0% 272%/year
Political incentive funding $0 $2.72B/year
Research funding $0 $21.7B/year

For expansion (Years 3-5):

As cures emerge, public pressure builds. Politicians who supported 1% now support 2%. Their scores rise again. Politicians who opposed face primary challenges from candidates promising “I’ll vote for the cure your incumbent blocked.”

Year Treaty % 1% Treaty Fund Revenue Bondholder Payout
1 1% $27B $2.7B
3 2% $54B $5.4B
5 5% $135B $13.5B

The flywheel spins. Each expansion increases the stakes, which increases the score differential, which makes voting yes even more dominant.

The Math for VICTORY Incentive Alignment Bond Investors

The investors who funded the $1B campaign see:

  • Treaty passes → $27.2B/year flows to the 1% Treaty Fund
  • 10% ($2.72B/year) flows to bondholders → 272% annual returns
  • 10% ($2.72B/year) funds political incentive mechanisms → keeps politicians aligned
  • 80% ($21.7B/year) funds actual cures → diseases start declining → public demands expansion → returns grow

Everyone’s self-interest aligned. No one was bribed. The system just made “vote for cures” and “advance career” point in the same direction.

This is not cynical. This is public choice theory. It’s only cynical if you think politicians should be motivated by pure altruism, in which case I have some bad news about the last 5,000 years of recorded history.

5. Why This Is Not Bribery (Legally Speaking)

At first glance, this sounds like fancy bribery. “Reward politicians when they do what you want” is pretty much the definition.

Except it’s not, for four reasons that matter to lawyers:

  1. No one is paid to break a duty.
    • Bribery = paying an official to violate their legal or ethical obligations.
    • IABs reward compliance with duties: improving population health using legal policy tools.
    • “Please do your job better and we’ll tell everyone you did” is not a bribe. It’s a performance review.
  2. Rules are universal and ex-ante.
    • The mechanism applies to all politicians and parties, openly and in advance.
    • There are no secret deals, no targeting individuals, no envelopes in parking garages.
    • It’s like saying “we’ll give a prize to whoever cures cancer.” That’s not bribery. That’s an incentive.
  3. No money goes to politicians or government budgets.
    • Politicians benefit indirectly: better scores, electoral support, nicer career options.
    • This is how representative democracy is supposed to work: leaders benefit when their constituents benefit.
    • The mechanism just makes the connection visible and systematic.
  4. Scores are based on public voting records.
    • No “impact oracle” needed - just public voting records from official government sources.
    • Did the politician vote YES on treaty funding? That’s verifiable, ungameable, and directly attributable.
    • The 10% political incentive fund flows automatically based on treasury inflows - pure math, no discretion.

Bribery corrupts alignment. (“Here’s money to screw the public.”) IABs create alignment. (“Support policies that save lives and your career benefits.”)

6. How IABs Differ from Social Impact Bonds

People sometimes hear this and say, “We already have Social Impact Bonds.” This is like saying “we already have bicycles” when someone proposes building a railroad.

Here’s the difference (yes, it matters):

Social Impact Bonds Incentive Alignment Bonds
Scale One city’s recidivism rate Whether entire countries live or die
Who’s incentivized Service providers who already wanted to help Politicians (the people who control everything)
Outcome measured Did 47 people complete job training? Did millions of people not die?
Purpose “Innovative financing” (consultant-speak for “grant with extra steps”) Governance technology (also consultant-speak, but accurate)

Social Impact Bonds are pilot projects. Important! Valuable! Also: small.

Incentive Alignment Bonds are an attempt to change the rules of the game at the level where games actually get changed, which is to say, the level where politicians decide what gets funded and what dies in committee.

7. How This Plugs Into the 1% Treaty (The Part Where It All Comes Together)

So how does this connect to the bigger project of ending war and disease? (You’re still reading this far. Impressive.)

The 1% Treaty says:

“Let’s take 1% of global military spending and redirect it to ultra-efficient pragmatic trials, giving the world earlier access to cures and making us safer than any new weapons system could.”

Beautiful, right? Inspiring, even. Also: meaningless without a mechanism. Treaties are just PDFs with fancy letterheads unless you give countries a reason to actually follow them.

Incentive Alignment Bonds provide the missing political mechanism:

  1. Scoring the transition. IABs create public metrics that track which countries are adopting 1%-equivalent policies and achieving results. Politicians get credit (or blame) in a format that’s easy to communicate.

  2. Rewarding early adopters. Countries that move first and show results get higher Public Good Scores. Their politicians get electoral support from independent campaigns and access to prestigious post-office opportunities. Suddenly “being the first to do the right thing” becomes “being the first to get the career benefits.”

  3. Creating political pressure. High-performing countries get scores, coverage, and external support. Low-performing countries get awkward questions at international summits. Politicians hate awkward questions at international summits.

  4. Aligning global and national interests. Global funders care about reducing disease and existential risk. National leaders care about reelection, reputation, and post-office careers. IABs connect these two in a legal, transparent way that makes everyone feel clever for participating.

The 1% Treaty describes the what. Incentive Alignment Bonds supply the how.

(This is the part of the presentation where the venture capitalist starts nodding.)

7a. The Two Engines: Financial and Political

If you’ve read the VICTORY Incentive Alignment Bonds chapter, you might wonder: “Are these two different things?”

No. VICTORY Incentive Alignment Bonds are the specific financial instrument that implements the IAB concept.

However, the instrument has two distinct “engines” inside it. One pays investors to provide the capital. The other pays politicians to provide the policy.

Engine 1: The Investor Component
(VICTORY Incentive Alignment Bonds)
Engine 2: The Political Component
(The IAB Mechanism)
Who’s incentivized Investors Politicians
What they get 272% annual returns (money) Reputation, electoral support, post-office careers
Funding source 10% of treaty revenue ($2.72B/year) 10% of treaty revenue ($2.72B/year)
Role Solves the Capital Problem
Raises $1B to fund the campaign
Solves the Political Problem
Makes politicians want to support the treaty

The relationship is complementary:

Phase Engine What It Does
Pre-Treaty VICTORY Incentive Alignment Bonds Raise capital from investors to fund the campaign
Pre-Treaty IAB Mechanism Shows politicians that supporting the treaty improves their scores
Post-Treaty VICTORY Incentive Alignment Bonds Pay investors their 10% of treaty revenue forever
Post-Treaty IAB Mechanism Rewards politicians whose countries actually achieve health improvements

VICTORY Incentive Alignment Bonds get investors to fund the war. The IAB mechanism gets politicians to fight it (and to keep fighting after victory).

The 80% of treaty revenue that doesn’t go to investors or political incentives? That is allocated from the 1% Treaty Fund to decentralized institutes of health (DIH) to actually fund the pragmatic clinical trials. The split is:

Allocation Share Annual Amount Purpose
Engine 1 (Investors)

10%

$2.72B

Returns for funding the campaign
Engine 2 (Politicians)

10%

$2.72B

Electoral support, post-office fellowships
The Mission (Research)

80%

$21.7B

Actually curing diseases

8. Objections and Failure Modes

No mechanism is magic. It is worth being explicit about what can go wrong.

Objection 1: “Won’t politicians game the metrics?”

Yes. Obviously. Politicians game everything. That’s what they do.

The question isn’t “will they try to game it?” The question is “is gaming it harder than just doing the right thing?”

To game IAB metrics, you’d need to:

  • Falsify death certificates at scale (hard, people notice when relatives aren’t dead)
  • Corrupt multiple independent international health organizations simultaneously (expensive)
  • Maintain the lie across rotating assessors over many years (exhausting)

Or you could just… run some clinical trials and save lives. That’s actually easier.

Gaming is a risk. But it’s easier to harden a metric than to harden every informal lobbying channel on Earth. Right now, there are no metrics. The gaming is free and unlimited.

Objection 2: “Isn’t this just rich people buying policy?”

This is the most important objection, so let’s take it seriously instead of hand-waving.

If IABs are just plutocracy with better marketing, they deserve to fail. Let’s see if they are.

First, the uncomfortable reality: Wealthy actors already buy policy. They do it via lobbying, revolving doors, campaign finance, and regulatory capture. The pharmaceutical industry alone spends over $300 million annually on lobbying in the United States. Defense contractors spend more. The question is not “should money influence policy?” but rather “given that money already influences policy, can we channel that influence toward measurable global welfare instead of narrow interests?”

Second, the structural safeguards:

  1. No quid pro quo. The three-layer architecture explicitly separates scoring (data), electoral support (issue campaigns), and post-office benefits (standing eligibility rules). No one can say “vote for X, get Y.” There are only standing rules: “Any politician who supports this class of policies will score higher on this public metric, and entities that care about that metric may independently favor high-scorers.”

  2. Universal and ex-ante rules. Every politician faces the same scoring system, announced publicly in advance. A left-wing politician who supports 1%-equivalent health policy gets the same credit as a right-wing one. The system is indifferent to party, ideology, and individual identity.

  3. No money flows to politicians. IABs don’t pay anyone. They create scoring systems and eligibility criteria. Politicians get indirect benefits: better scores on public metrics, electoral support from independent campaigns, and eligibility for post-office positions. No cash changes hands. This is how lobbying is supposed to work; it just usually doesn’t.

  4. The metric is suffering reduced, not interests served. Traditional influence-buying delivers policies that benefit narrow groups at diffuse public expense. IABs do the opposite: they reward policies that deliver diffuse public benefits even when narrow groups oppose them. The direction of distortion is reversed.

Third, the honest admission: Yes, wealthy people who fund IABs will have more influence over which public goods get prioritized than people who don’t fund IABs. That’s true of all philanthropy. The Gates Foundation has more influence over malaria policy than a random person who also cares about malaria. The question is whether that influence is being exercised transparently, toward measurable welfare improvements, through legal and auditable channels. IABs satisfy all three criteria in ways that traditional lobbying does not.

Objection 3: “What if governments take the health gains but reverse the policy later?”

They might. Politicians are humans, and humans have short attention spans and shorter terms.

Countermeasures:

  • Score decay: Public Good Scores decline if outcomes reverse. Yesterday’s hero becomes today’s cautionary tale.
  • Long-term metrics: Reward durability, not just one-off changes. “You signed a document” is worth less than “you maintained the system for five years.”
  • Political scorecards: Reversals tank your Public Good Score. The same mechanism that rewarded you for supporting the policy punishes you for killing it.

You cannot prevent all backsliding. But you can make it expensive enough that it’s not the default move.

Objection 4: “Is this realistic at a global scale?”

It doesn’t have to start global. Global is the goal. Portugal is the pilot.

The path:

  1. One or two pilot countries adopt a limited 1%-style policy with IAB support. (Portugal, Costa Rica, maybe New Zealand - small, functional democracies with something to prove.)
  2. Outcomes are measured; health improves; leaders get invited to better conferences and their scores rise.
  3. Other countries notice and copy what works, as they already do with credit ratings, trade agreements, and health system reforms. FOMO is a powerful force in international relations.

Credit ratings didn’t start as a global system. They started as one guy in the 1800s publishing opinions about railroad bonds. Now Moody’s can tank a country’s economy with a press release.

IABs can scale the same way: proof of concept → adoption by early movers → FOMO among laggards → new normal.

9. Why This Matters for Ending War and Disease

Ending war and disease is not primarily a scientific problem; it is a governance problem.

We already know:

  • How to prevent many pandemics.
  • How to reduce cardiovascular and infectious disease.
  • How to run pragmatic trials at a fraction of current cost.
  • That 1% of war budgets could transform the health landscape.

What’s missing is:

  • a credible way for the public and global funders to reward governments for doing these things,
  • using tools that are legal, transparent, and consistent with human self-interest.

Incentive Alignment Bonds give us a way to say:

“If you govern well by these objective metrics, the world will systematically make your political life easier, your legacy better, and your future brighter.”

That does not guarantee success. But it changes the game from “hope someone in power cares enough” to:

“Let’s build a system where caring enough is the best selfish move a leader can make.”

If ending war and disease is about anything, it is about that: reprogramming the incentive landscape so that the easiest and most rewarding path for powerful actors is the path that saves the most lives.

Incentive Alignment Bonds are one of the simplest, most scalable tools we have to do that.

10. Summary: The Mechanism in One Sentence

Create an independent, outcome-indexed scoring system where hitting big public-good targets automatically:

  • boosts a politician’s Public Good Score (visible, comparable, embarrassing if low),
  • increases their electoral support from independent campaigns (they like this),
  • upgrades their post-office career prospects (they like this most),

all via pre-announced, universal rules and independent institutions, so it’s legally clean, incentive-compatible, and doesn’t give a dollar to anyone.

It’s bribery, except no money changes hands. Just reputation, electoral support, and career advancement.

You’re not asking politicians to be better people. You’re just making “save lives” and “advance career” point in the same direction. The rest is just self-interest doing what self-interest does.

11. Why 10%: The Scaling Engine

You might wonder: Why dedicate 10% of treaty revenue ($2.72B/year) to political incentives? Isn’t that money that could go to pragmatic clinical trials?

The answer requires understanding what we’re actually trying to do.

The Goal Isn’t a 1% Treaty. The Goal Is 100%.

The 1% treaty is the proof of concept. The endgame is redirecting most of global military spending to health. Ideally, 50%, 75%, eventually approaching 100%.

That doesn’t happen automatically. Once the 1% treaty passes:

  • VICTORY Incentive Alignment Bond investors are satisfied. They’re getting 272% returns. They have no financial incentive to push for 2%, 5%, or 10%.
  • Defense contractors adapt. They’ll accept 1% as a small loss, then lobby to prevent further cuts.
  • Political attention fades. Once the “win” is declared, politicians move on to the next issue.
  • Backlash builds. The military-industrial complex regroups. Attack ads return.

Without a mechanism for sustained political pressure, the treaty stalls at 1-2% forever.

IABs Are the Political Ratchet

The 10% IAB allocation creates something social impact bonds cannot: perpetual, compounding political incentives that only increase with treaty expansion.

Treaty Level Total Revenue 1% Treaty Fund Revenue Research Funding Political Incentive
1% $27B $2.7B/year $21.7B/year Politicians rewarded for passage
2% $54B $5.4B/year $43.2B/year Politicians compete to expand
5% $135B $13.5B/year $108B/year Defense industry pivots to health
10% $270B $27B/year $216B/year War becomes economically obsolete
25% $675B $67.5B/year $540B/year Superpowers compete on health outcomes
50% $1.35T $135B/year $1.08T/year Global transformation
100% $2.7T $270B/year $2.16T/year Full redirection achieved

At 100% redirection, the IAB mechanism would fund $270 billion per year in political incentives. That’s more than all current global lobbying combined. It would make “support health spending” the single most rewarded political position on Earth.

The Math Changes Everything

At 1%: “Is $2.7B/year for political incentives worth it?”

At 100%: “$270B/year in political incentives unlocks $2.16 trillion per year in funding for pragmatic clinical trials.”

The 10% isn’t a cost. It’s the engine that drives the entire expansion. Without it, you get a one-time win. With it, you get a self-reinforcing cycle that makes each expansion easier than the last.

Why VICTORY Incentive Alignment Bonds Alone Won’t Scale

VICTORY Incentive Alignment Bonds solve the initial alignment problem:

  • Investors fund the campaign
  • Treaty passes
  • Investors get 272% returns forever

But after the 1% treaty passes:

  • Investors are done. Their job was funding the campaign. Mission accomplished.
  • They have no mechanism to push for expansion.
  • Their returns are locked in. 2% treaty or 10% treaty, they still get 272%.

IABs solve the ongoing alignment problem:

  • Politicians who pushed for 1% see their IAB-funded benefits
  • They see colleagues getting rewarded for health outcomes
  • They compete to push for 2%, then 5%, then 10%
  • Each expansion increases IAB funding, which increases political pressure, which drives the next expansion

It’s a political ratchet that only moves in one direction: toward more health spending.

The Alternative Is Stagnation

Without IABs, here’s the likely trajectory:

  • Year 1-3: 1% treaty passes. Celebration.
  • Year 4-7: Defense lobby regroups. Politicians lose interest. No expansion.
  • Year 8-15: Treaty stalls at 1%. Defense spending slowly creeps back up.
  • Year 16+: The 1% treaty becomes like the Paris Agreement: a nice symbol that everyone ignores.

With IABs:

  • Year 1-3: 1% treaty passes. Politicians rewarded.
  • Year 4-7: Politicians compete to expand to 2%. More rewards.
  • Year 8-15: 5% treaty. Defense contractors pivot to health. More rewards.
  • Year 16-30: 10%, 25%, 50%. War becomes economically obsolete.
  • Year 50+: Full redirection. Disease becomes a solved problem.

The 10% allocation is the difference between a one-time policy win and a multi-generational transformation of human civilization.

Bottom Line

The question isn’t “Is 10% too much?”

The question is: “Is 10% enough to sustain political momentum through the inevitable backlash as military budgets face real cuts?”

Probably. But if anything, 10% might be conservative for what we’re trying to accomplish.

12. Beyond the 1% Treaty: IABs as a General Governance Tool

The 1% Treaty is the first application of Incentive Alignment Bonds. It doesn’t have to be the last.

The core insight, that you can legally align politicians’ self-interest with public goods by creating scoring systems, independent electoral support, and post-office career paths, applies to any global coordination problem where:

  1. The public good is measurable (CO₂ emissions, nuclear warheads, pandemic preparedness scores)
  2. Politicians control the outcome (they vote on policies, sign treaties, allocate budgets)
  3. Benefits are diffuse and long-term (climate stability, existential risk reduction, global health)
  4. Costs are concentrated and immediate (fossil fuel jobs, military contracts, pharmaceutical lobbying)

That describes most of the problems that could end civilization.

Climate Change

The problem: Politicians know what to do (reduce emissions). They don’t do it because fossil fuel lobbies are concentrated and voters won’t reward them for costs paid today that benefit people in 2070.

IAB solution:

  • Metric: Verified emissions reductions (already measured by UNFCCC)
  • Scoring: Politicians who vote for aggressive climate policy get higher Climate Good Scores
  • Electoral layer: Climate PACs commit to $X million in independent support for high-scorers
  • Post-office layer: Climate fellowships, green advisory boards, clean energy foundation positions reserved for former leaders with threshold scores

The math changes. “Vote for emissions cuts” stops being a career risk and becomes a career strategy.

Nuclear Disarmament

The problem: Everyone agrees fewer nukes would be good. No politician wants to be the one who “weakened deterrence.” The incentives favor maintaining 5,000+ warheads indefinitely.

IAB solution:

  • Metric: Verified warhead reductions (already tracked by START treaties)
  • Scoring: Politicians who support arms reduction get higher Nuclear Safety Scores
  • Electoral layer: Peace PACs back high-scorers in contested races
  • Post-office layer: Arms control advisory positions, Nobel Peace Prize committee visibility, prestigious security fellowships for leaders who governed during verified reductions

Suddenly “I reduced our nuclear arsenal” becomes a positive legacy instead of an attack ad waiting to happen.

Pandemic Preparedness

The problem: Pandemics are rare but catastrophic. Politicians have no incentive to invest in preparedness because the benefits arrive (as non-events) during someone else’s term. COVID-19 killed millions partly because preparedness was systematically underfunded.

IAB solution:

  • Metric: WHO Joint External Evaluation scores (already exist), pandemic response capacity indicators
  • Scoring: Politicians who fund preparedness get higher Pandemic Readiness Scores
  • Electoral layer: Health security PACs reward high-scorers
  • Post-office layer: Global health security fellowships, WHO advisory positions

The same mechanism that makes voting for the 1% Treaty career-optimal makes voting for pandemic preparedness career-optimal.

The General Template

Any global public good can be IAB-ified with this structure:

Component What It Does Legal Form
Metric Measures the outcome politicians control 501(c)(3) research org
Score Translates votes/actions into a public number Published by independent body
Electoral layer Rewards high-scorers with campaign support 501(c)(4), PACs, Super PACs
Post-office layer Reserves prestige positions for high-scorers Foundations, think tanks, advisory boards

The three-layer architecture (scoring, electoral, post-office) is reusable. The only thing that changes is the metric.

Why This Hasn’t Been Done Before

If IABs are so obvious, why hasn’t anyone built them?

  1. Social Impact Bonds got there first, but aimed at the wrong target. SIBs reward service providers for program outcomes. That’s useful for local pilot projects. It doesn’t change how politicians vote on trillion-dollar budgets. IABs flip the target: incentivize politicians directly.

  2. The three-layer architecture is legally subtle. You can’t just pay politicians; that’s bribery. The separation into scoring (data), electoral (independent campaigns), and post-office (eligibility rules) is what makes it legal. Most people proposing “better incentives” haven’t worked through the legal structure.

  3. Mechanism design for governance is new. Economists have been designing mechanisms for auctions, markets, and matching for decades. Applying the same rigor to political incentives is more recent. Political science studies institutions; it rarely designs them.

  4. No one’s tried it yet. Many innovations seem obvious in retrospect. Before credit ratings, people thought “you can’t just rate sovereign debt.” Before carbon markets, people thought “you can’t trade pollution.” IABs are at the “this might be crazy” stage that precedes “obviously we should have done this earlier.”

The Bigger Picture

Incentive Alignment Bonds are not a complete solution to global governance. They’re a tool, one that can be combined with treaties, international institutions, citizen movements, and other mechanisms.

But they fill a gap that nothing else fills: systematic, legal, transparent incentives for politicians to support policies with diffuse benefits and concentrated costs.

The 1% Treaty is the proof of concept. If it works, if we can show that IABs actually change political behavior at scale, the same architecture becomes available for climate, nuclear risk, pandemic preparedness, and every other problem where human extinction is possible but boring.

We’re not just building a mechanism to fund pragmatic clinical trials. We’re building a template for making politicians care about humanity’s long-term survival.

That’s worth getting right.

13. Summary: What IABs Actually Are

Incentive Alignment Bonds are a new class of financial instrument designed to solve a problem as old as governance: politicians optimize for reelection and post-office careers, not for humanity’s long-term welfare.

IABs don’t try to change human nature. They redirect it.

The core innovation:

Create scoring systems, electoral support mechanisms, and post-office career paths that make supporting public-good policies the personally optimal choice for politicians, without paying anyone directly.

How they differ from existing instruments:

Instrument Who’s Incentivized Scope IAB Advantage
Social Impact Bonds Service providers Local programs IABs target politicians at scale
Lobbying Politicians (via access) Narrow interests IABs align with measurable public goods
Campaign finance Candidates Individual races IABs create universal, ex-ante rules
Treaties Governments Commitments IABs provide enforcement mechanism

Why they matter:

  1. They solve the political economy problem. Good policies die because concentrated losers lobby harder than diffuse beneficiaries. IABs concentrate benefits on politicians who support good policies.

  2. They’re legal. The three-layer architecture (scoring, electoral, post-office) avoids bribery law by rewarding policy classes, not specific votes, through independent actors, with no money flowing to officials.

  3. They scale. Start with one treaty, one country. Success creates FOMO. Other countries copy. The mechanism spreads.

  4. They’re self-reinforcing. Each success (1% → 2% → 5%) increases IAB funding, which increases political incentives, which drives the next expansion.

  5. They generalize. The same architecture works for climate, nuclear risk, pandemic preparedness, and any global coordination problem with measurable outcomes.

The bottom line:

We’ve known for decades that ending war and disease is technically feasible. The constraint is political will. IABs don’t create political will out of nothing; they make it the path of least resistance.

You’re not asking politicians to be saints. You’re just making “save millions of lives” and “advance my career” point in the same direction.

The rest is just self-interest doing what self-interest does.

Reuse